电脑桌面
添加小米粒文库到电脑桌面
安装后可以在桌面快捷访问

生物遗传题解题技巧VIP免费

生物遗传题解题技巧_第1页
1/8
生物遗传题解题技巧_第2页
2/8
生物遗传题解题技巧_第3页
3/8
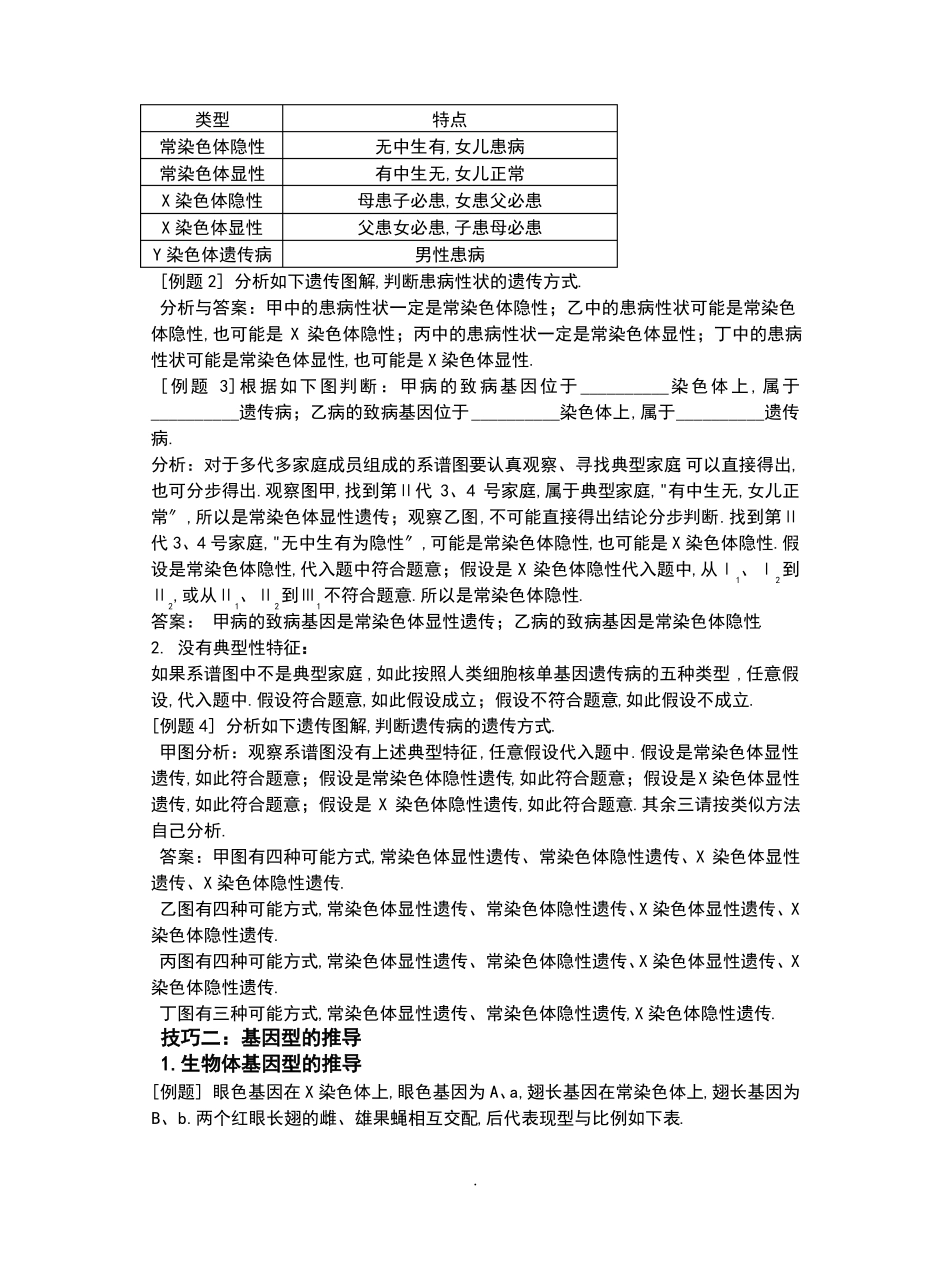
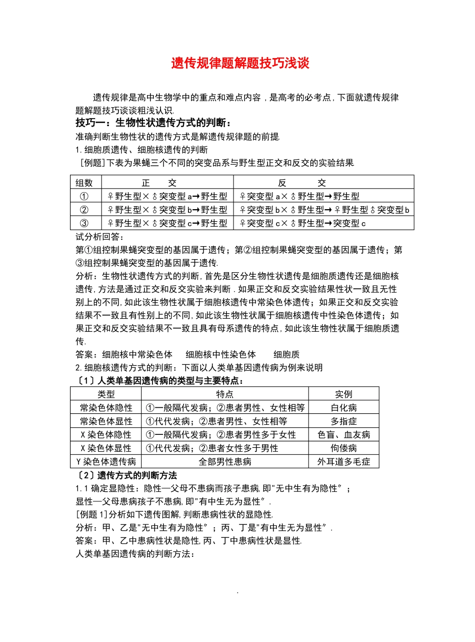
遗传规律题解题技巧浅谈遗传规律是高中生物学中的重点和难点内容,是高考的必考点,下面就遗传规律题解题技巧谈谈粗浅认识.技巧一:生物性状遗传方式的判断:准确判断生物性状的遗传方式是解遗传规律题的前提.1.细胞质遗传、细胞核遗传的判断[例题]下表为果蝇三个不同的突变品系与野生型正交和反交的实验结果.组数①②③正交反交♀野生型×♂突变型a→野生型♀突变型a×♂野生型→野生型♀野生型×♂突变型b→野生型♀突变型b×♂野生型→♀野生型♂突变型b♀野生型×♂突变型c→野生型♀突变型c×♂野生型→突变型c试分析回答:第①组控制果蝇突变型的基因属于遗传;第②组控制果蝇突变型的基因属于遗传;第③组控制果蝇突变型的基因属于遗传.分析:生物性状遗传方式的判断,首先是区分生物性状遗传是细胞质遗传还是细胞核遗传,方法是通过正交和反交实验来判断.如果正交和反交实验结果性状一致且无性别上的不同,如此该生物性状属于细胞核遗传中常染色体遗传;如果正交和反交实验结果不一致且有性别上的不同,如此该生物性状属于细胞核遗传中性染色体遗传;如果正交和反交实验结果不一致且具有母系遗传的特点,如此该生物性状属于细胞质遗传.答案:细胞核中常染色体细胞核中性染色体细胞质2.细胞核遗传方式的判断:下面以人类单基因遗传病为例来说明〔1〕人类单基因遗传病的类型与主要特点:类型常染色体隐性常染色体显性X染色体隐性X染色体显性Y染色体遗传病特点①一般隔代发病;②患者男性、女性相等①代代发病;②患者男性、女性相等①一般隔代发病;②患者男性多于女性①代代发病;②患者女性多于男性全部男性患病实例白化病多指症色盲、血友病佝偻病外耳道多毛症〔2〕遗传方式的判断方法1.1确定显隐性:隐性—父母不患病而孩子患病,即"无中生有为隐性〞;显性—父母患病孩子不患病,即"有中生无为显性〞.[例题1]分析如下遗传图解,判断患病性状的显隐性.分析:甲、乙是"无中生有为隐性〞;丙、丁是"有中生无为显性〞.答案:甲、乙中患病性状是隐性,丙、丁中患病性状是显性.人类单基因遗传病的判断方法:.类型常染色体隐性常染色体显性X染色体隐性X染色体显性Y染色体遗传病特点无中生有,女儿患病有中生无,女儿正常母患子必患,女患父必患父患女必患,子患母必患男性患病[例题2]分析如下遗传图解,判断患病性状的遗传方式.分析与答案:甲中的患病性状一定是常染色体隐性;乙中的患病性状可能是常染色体隐性,也可能是X染色体隐性;丙中的患病性状一定是常染色体显性;丁中的患病性状可能是常染色体显性,也可能是X染色体显性.[例题3]根据如下图判断:甲病的致病基因位于__________染色体上,属于__________遗传病;乙病的致病基因位于__________染色体上,属于__________遗传病.分析:对于多代多家庭成员组成的系谱图要认真观察、寻找典型家庭,可以直接得出,也可分步得出.观察图甲,找到第Ⅱ代3、4号家庭,属于典型家庭,"有中生无,女儿正常〞,所以是常染色体显性遗传;观察乙图,不可能直接得出结论分步判断.找到第Ⅱ代3、4号家庭,"无中生有为隐性〞,可能是常染色体隐性,也可能是X染色体隐性.假设是常染色体隐性,代入题中符合题意;假设是X染色体隐性代入题中,从Ⅰ1、Ⅰ2到Ⅱ2,或从Ⅱ1、Ⅱ2到Ⅲ1不符合题意.所以是常染色体隐性.答案:甲病的致病基因是常染色体显性遗传;乙病的致病基因是常染色体隐性.2.没有典型性特征:如果系谱图中不是典型家庭,如此按照人类细胞核单基因遗传病的五种类型,任意假设,代入题中.假设符合题意,如此假设成立;假设不符合题意,如此假设不成立.[例题4]分析如下遗传图解,判断遗传病的遗传方式.甲图分析:观察系谱图没有上述典型特征,任意假设代入题中.假设是常染色体显性遗传,如此符合题意;假设是常染色体隐性遗传,如此符合题意;假设是X染色体显性遗传,如此符合题意;假设是X染色体隐性遗传,如此符合题意.其余三请按类似方法自己分析.答案:甲图有四种可能方式,常染色体显性遗传、常染色体隐性遗传、X染色体显性遗传、X染色体隐性遗传.乙图有四种可能方式,常染色体显性遗传、常染色体隐性遗传、X染色体显性遗传、X染色体隐性遗传.丙图有四种可能方式,常染色体显性遗...

1、当您付费下载文档后,您只拥有了使用权限,并不意味着购买了版权,文档只能用于自身使用,不得用于其他商业用途(如 [转卖]进行直接盈利或[编辑后售卖]进行间接盈利)。
2、本站所有内容均由合作方或网友上传,本站不对文档的完整性、权威性及其观点立场正确性做任何保证或承诺!文档内容仅供研究参考,付费前请自行鉴别。
3、如文档内容存在违规,或者侵犯商业秘密、侵犯著作权等,请点击“违规举报”。

碎片内容

生物遗传题解题技巧

您可能关注的文档

爱的疯狂+ 关注
实名认证
内容提供者

该用户很懒,什么也没介绍

确认删除?
VIP
微信客服
  • 扫码咨询
会员Q群
  • 会员专属群点击这里加入QQ群
客服邮箱
回到顶部