电脑桌面
添加小米粒文库到电脑桌面
安装后可以在桌面快捷访问

企业内部控制制度设计VIP免费

企业内部控制制度设计_第1页
1/7
企业内部控制制度设计_第2页
2/7
企业内部控制制度设计_第3页
3/7
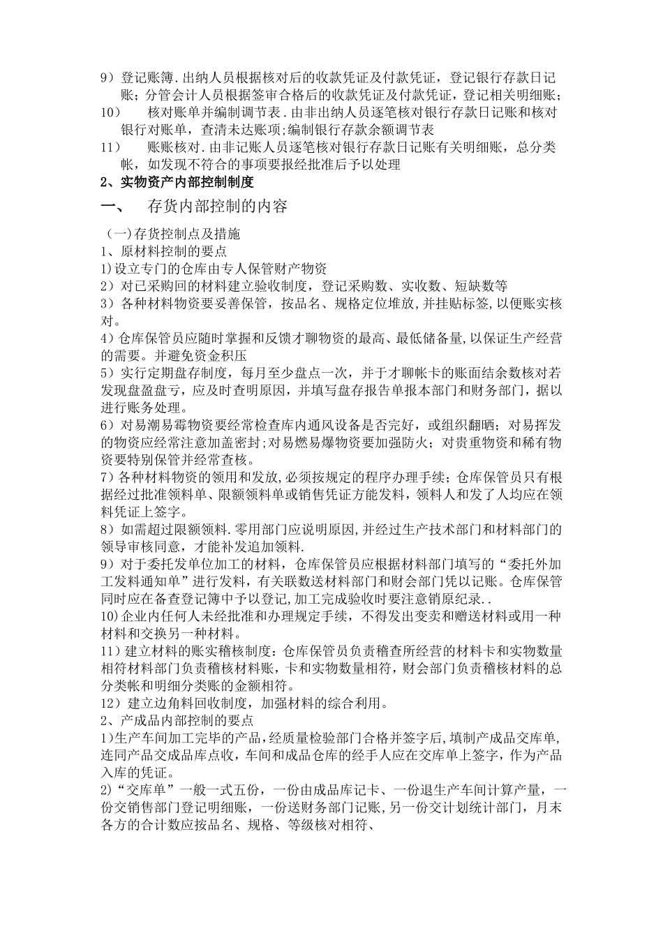
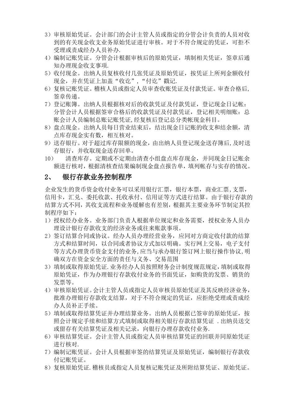
企业内部控制制度一、企业内部控制制度的基本内容(1)货币资金的内部控制制度(2)实物资产的内部控制制度(3)采购与付款的内部控制制度(4)销售与收款的内部控制制度(5)财务报表的内部控制制度二、企业内部控制制度设计的原则1、总体性原则(1)合法性原则(2)全面性原则(3)重要性原则(4)有效性原则(5)制衡性原则(6)适应性原则(7)成本效益原则2、具体原则(1)权力与责任对等原则(2)不相容职务相分离的原则(3)岗位设置效率原则(4)回避原则1、货币资金内部控制制度:一、货币资金内部控制的内容第一:职责分工、权限范围和审批程序应当明确,机构设置和人员配备应当科学合理.第二:现金、银行存款的管理应当符合法律要求,银行账户的开立、审批、核对、清理应当严格有效,现金盘点和银行对账单的核对应当按规定严格执行进行货币二、资金内部控制应遵循的原则1、岗位分工和职务分离原则2、严格授权批准控制的原则3、严格遵循规定的程序办理货币资金支付业务的原则(一)货币资金业务控制程序1、现金业务控制程序1)授权经办业务企业应当建立现金业务的岗位责任制,明确相关部门和岗位的职责权限,确保办理现金业务的不相容岗位相互分离、制约和监督。2)企业取得的现金收入时应及时天之原始凭证入账,不得帐外设帐,严禁收款不入账:企业借出款项必须执行严格的审核批准程序,严禁擅自挪用、借出货币资金.有关经办人员在现金收支凭证上签字,据以作为收付现金的书面证明。3)审核原始凭证。会计部门的会计主管人员或指定的分管会计负责的人员对收到的有关现金收支业务原始凭证进行审核。对于不符合规定的凭证,可拒不受理或责成经办人员补办.4)编制记账凭证。分管会计根据审核后的原始凭证,填制相关凭证,签章后通知办理现金收支事项.5)收付现金。出纳人员复核收付几张凭证及原始凭证,按凭证上所列金额收付现金,并在凭证上加盖“收讫”,“付讫”戳记.6)复核记账凭证。稽核人员或指定人员审查收账凭证及付款凭证。审查合格后,签章传递。7)登记账簿。出纳人员根据核对后的收款凭证及付款凭证,登记现金日记帐:分管会计人员根据签审合格后的收款凭证及付款凭证,登记相关明细账:总账会计人员编制总账记账凭证,经复核后登记总分类帐现金科目。8)盘点现金。出纳人员每日营业结束后,结出现金日记账的收支和结余额,清点库存现金实有数,相互核对。9)送存银行。对于超过库存限额的现金,由出纳人员登记现金送存簿后,及时送存银行,并收取现金送存回单。10)清查库存。定期或不定期由清查小组盘点库存现金,并同现金日记账余额进行核对,根据清核查结果编制现金盘点报告单,填列帐存与实存的情况。2、银行存款业务控制程序企业发生的货币资金收付业务可以采用银行汇票,银行本票,商业汇票,支票,信用卡,汇兑、委托收款、托收承付、信用证等方式进行结算。由于银行存款的结算方式不同,其收支流程和业务缓解也有差别,根据其主要业务环节制定其控制程序如下:1)授权经办业务。业务部门负责人根据单位规定和业务需要,授权业务人员办理设计银行存款收支的经济业务或往来账款事项。2)签订结算合同或协议。经办人员办理经营业务,应同对方商定收付款的结算方式和结算时间,以合同或者协议方式加以明确。实行网上交易,电子支付等方式办理货币资金支付的业务,应当与承办银行签订网上银行操作协议,明确双方在资金安全方面的责任与义务、交易范围3)填制或取得原始凭证.业务经办人员按照财务会计制度规范规定,填制或取得原始凭证,作为办理银行存款收付业务的书面凭证,如购货的发票、销货的发票等。4)审核原始凭证。会计主管人员或指定人员审核员原始凭证及其反映经济业务,批准办理银行存款收支结算,对于不符合规定的凭证,应拒绝受理或责成经办人员补正手续。5)填制或取得结算凭证并办理结算业务。出纳人员根据已签审的原始凭证,按照会计规定手续和结算方式填制或取得相关银行存款结算凭证.出纳员送交或留存有关结算凭证及相关记录,向银行办理存款收付业务.6)审核结算凭证。会计主管人员或指定人员审核结算凭证的回联并同原始凭证进行核对.7)编制记账...

1、当您付费下载文档后,您只拥有了使用权限,并不意味着购买了版权,文档只能用于自身使用,不得用于其他商业用途(如 [转卖]进行直接盈利或[编辑后售卖]进行间接盈利)。
2、本站所有内容均由合作方或网友上传,本站不对文档的完整性、权威性及其观点立场正确性做任何保证或承诺!文档内容仅供研究参考,付费前请自行鉴别。
3、如文档内容存在违规,或者侵犯商业秘密、侵犯著作权等,请点击“违规举报”。

碎片内容

企业内部控制制度设计

确认删除?
VIP
微信客服
  • 扫码咨询
会员Q群
  • 会员专属群点击这里加入QQ群
客服邮箱
回到顶部