电脑桌面
添加小米粒文库到电脑桌面
安装后可以在桌面快捷访问

高考生物一轮复习 课时跟踪检测(二十八)通过激素的调节(含解析)-人教版高三生物试题VIP免费

高考生物一轮复习 课时跟踪检测(二十八)通过激素的调节(含解析)-人教版高三生物试题_第1页
1/6
高考生物一轮复习 课时跟踪检测(二十八)通过激素的调节(含解析)-人教版高三生物试题_第2页
2/6
高考生物一轮复习 课时跟踪检测(二十八)通过激素的调节(含解析)-人教版高三生物试题_第3页
3/6
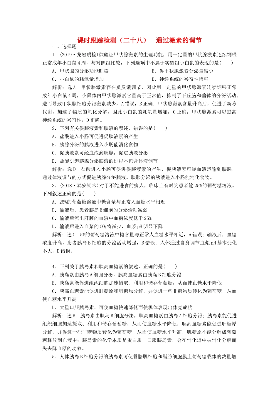
课时跟踪检测(二十八)通过激素的调节一、选择题1.(2019·龙岩质检)欲验证甲状腺激素的生理功能,用一定量的甲状腺激素连续饲喂正常成年小白鼠4周,与对照组比较,下列选项中不属于实验组小白鼠的表现的是()A.甲状腺的分泌功能旺盛B.促甲状腺激素分泌量减少C.小白鼠的耗氧量增加D.神经系统的兴奋性增强解析:选A甲状腺激素存在负反馈调节,因此用一定量的甲状腺激素连续饲喂正常成年小白鼠4周,小鼠体内甲状腺激素含量高于正常值,抑制了下丘脑和垂体的分泌活动,进而导致甲状腺细胞分泌激素减少,A错误,B正确;甲状腺激素含量升高后,促进了新陈代谢,加速了物质的氧化分解,因此小白鼠的耗氧量增加,C正确;甲状腺激素可以提高神经系统的兴奋性,D正确。2.下列有关促胰液素和胰液的叙述,错误的是()A.盐酸进入小肠可促进促胰液素的产生B.胰腺分泌的胰液进入小肠能消化食物C.促胰液素可经血液到胰腺,促进胰液分泌D.盐酸引起胰腺分泌胰液的过程不包含体液调节解析:选D盐酸进入小肠可促进促胰液素的产生,促胰液素可经血液运输到胰腺,通过体液调节的方式促进胰腺分泌胰液。胰腺分泌的胰液进入小肠能消化食物。3.(2018·泰安期末)对于不能进食的病人,临床上有时为患者输25%的葡萄糖溶液。下列叙述正确的是()A.25%的葡萄糖溶液中糖含量与正常人血糖水平相近B.输液后,患者胰岛B细胞的分泌活动减弱C.输液后流出肝脏的血液中血糖浓度低于25%D.输液后进入血浆的CO2将减少,血浆pH明显下降解析:选C5%的葡萄糖溶液中糖含量与正常人血糖水平相近,A错误;输液后,血糖浓度升高,患者胰岛B细胞的分泌活动增强,B错误;人体通过自身调节血浆pH基本变化不大,D错误。4.下列关于胰岛素和胰高血糖素的叙述,正确的是()A.胰岛素由胰岛A细胞分泌,胰高血糖素由胰岛B细胞分泌B.胰岛素能促进组织细胞加速摄取、利用和储存葡萄糖,从而使血糖水平降低C.胰高血糖素能促进肝糖原和肌糖原分解,并促进一些非糖物质转化为葡萄糖,从而使血糖水平升高D.大量口服胰岛素,可使血糖快速降低而使机体表现出休克症状解析:选B胰岛素由胰岛B细胞分泌,胰高血糖素由胰岛A细胞分泌;胰岛素能促进组织细胞加速摄取、利用和储存葡萄糖,从而使血糖水平降低;胰高血糖素能促进肝糖原分解,并促进一些非糖物质转化为葡萄糖,从而使血糖水平升高,肌糖原不能分解成葡萄糖释放到血液中;胰岛素的化学本质是蛋白质,口服胰岛素,会在消化道中被消化分解而失去降血糖的功效。5.人体胰岛B细胞分泌的胰岛素可使骨骼肌细胞和脂肪细胞膜上葡萄糖载体的数量增加,已知这些细胞膜上的载体转运葡萄糖的过程不消耗ATP。下列相关叙述正确的是()A.胰岛B细胞分泌胰岛素的过程需要ATP和载体B.葡萄糖进入骨骼肌细胞的方式为主动运输C.胰岛素可促进葡萄糖进入骨骼肌细胞和被利用D.脂肪细胞不能合成糖原,不是胰岛素作用的靶细胞解析:选C胰岛B细胞分泌胰岛素的方式是胞吐,该过程是一个耗能过程,不需要载体,A错误;在胰岛素的作用下,葡萄糖的运输需要载体的协助,但是不需要消耗ATP,因此可确定此时葡萄糖的运输方式为协助扩散,B错误;胰岛素能通过促进组织细胞吸收葡萄糖等降低血糖浓度,因此当血糖浓度上升时,胰岛素分泌量应增加,此时骨骼肌细胞葡萄糖转运载体也会增加,C正确;根据题干信息“胰岛素可使骨骼肌细胞和脂肪细胞膜上葡萄糖转运载体的数量增加”可知,脂肪细胞也是胰岛素作用的靶细胞,D错误。6.炎性甲亢是由甲状腺滤泡细胞膜通透性发生改变,滤泡细胞中的甲状腺激素大量释放进入血液,而引起机体内甲状腺激素含量明显升高的一种疾病。下列相关叙述错误的是()A.正常情况下,甲状腺激素的分泌受神经系统的调节B.炎性甲亢患者血液中促甲状腺激素的含量比正常人的低C.炎性甲亢患者的机体细胞代谢快,产热量大于散热量D.甲状腺激素作用的靶细胞是几乎全身所有的细胞解析:选C下丘脑通过垂体调节甲状腺激素分泌,因此正常情况下,甲状腺激素的分泌受神经系统的调节,A正确;炎性甲亢患者血液中甲状腺激素含量过高,会通过负反馈调节抑制促甲状腺激素的分泌,B正确;炎性甲亢患者的甲...

1、当您付费下载文档后,您只拥有了使用权限,并不意味着购买了版权,文档只能用于自身使用,不得用于其他商业用途(如 [转卖]进行直接盈利或[编辑后售卖]进行间接盈利)。
2、本站所有内容均由合作方或网友上传,本站不对文档的完整性、权威性及其观点立场正确性做任何保证或承诺!文档内容仅供研究参考,付费前请自行鉴别。
3、如文档内容存在违规,或者侵犯商业秘密、侵犯著作权等,请点击“违规举报”。

碎片内容

高考生物一轮复习 课时跟踪检测(二十八)通过激素的调节(含解析)-人教版高三生物试题

您可能关注的文档

文章天下+ 关注
实名认证
内容提供者

各种文档应有尽有

相关文档

确认删除?
VIP
微信客服
  • 扫码咨询
会员Q群
  • 会员专属群点击这里加入QQ群
客服邮箱
回到顶部