电脑桌面
添加小米粒文库到电脑桌面
安装后可以在桌面快捷访问

高考生物一轮复习 课时跟踪检测(二十四)染色体变异和生物育种(含解析)-人教版高三生物试题VIP免费

高考生物一轮复习 课时跟踪检测(二十四)染色体变异和生物育种(含解析)-人教版高三生物试题_第1页
1/7
高考生物一轮复习 课时跟踪检测(二十四)染色体变异和生物育种(含解析)-人教版高三生物试题_第2页
2/7
高考生物一轮复习 课时跟踪检测(二十四)染色体变异和生物育种(含解析)-人教版高三生物试题_第3页
3/7
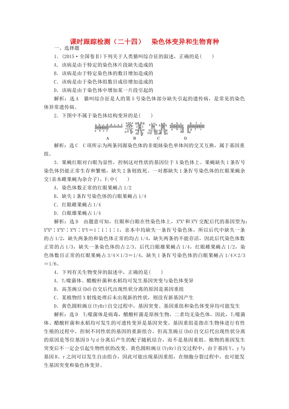
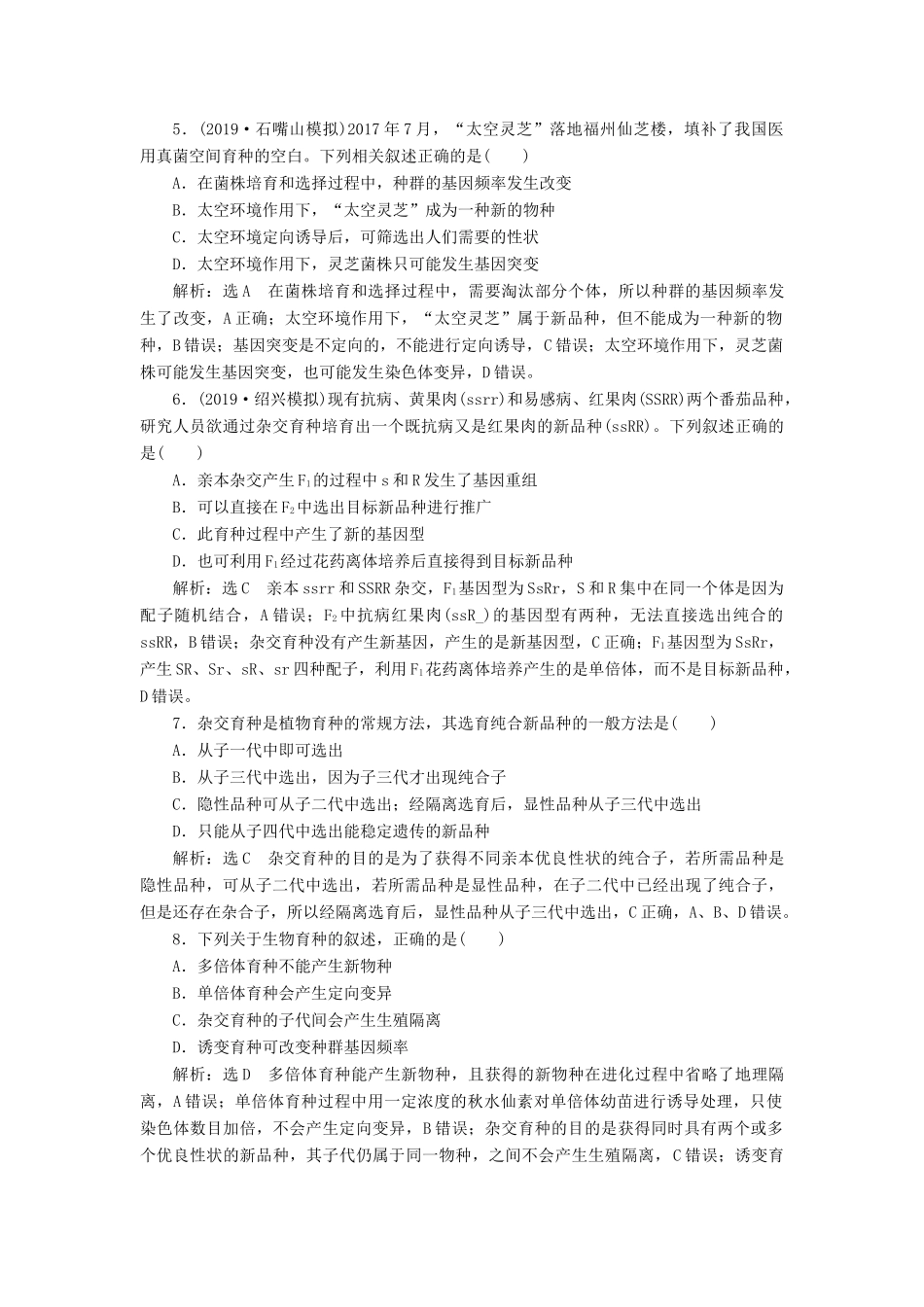
课时跟踪检测(二十四)染色体变异和生物育种一、选择题1.(2015·全国卷Ⅱ)下列关于人类猫叫综合征的叙述,正确的是()A.该病是由于特定的染色体片段缺失造成的B.该病是由于特定染色体的数目增加造成的C.该病是由于染色体组数目成倍增加造成的D.该病是由于染色体中增加某一片段引起的解析:选A猫叫综合征是人的第5号染色体部分缺失引起的遗传病,是常见的染色体异常遗传病。2.下图中不属于染色体结构变异的是()解析:选CC项所示为两条同源染色体的非姐妹染色单体间的交叉互换,属于基因重组。3.果蝇红眼对白眼为显性,控制这对性状的基因位于X染色体上。果蝇缺失1条Ⅳ号染色体仍能正常生存和繁殖,缺失2条则致死。一对都缺失1条Ⅳ号染色体的红眼果蝇杂交(亲本雌果蝇为杂合子),F1中()A.染色体数正常的红眼果蝇占1/2B.缺失1条Ⅳ号染色体的白眼果蝇占1/4C.红眼雌果蝇占1/4D.白眼雄果蝇占1/4解析:选D由题意可知,红眼和白眼在性染色体上,XBXb和XBY交配后代的基因型为:XBXB∶XBXb∶XBY∶XbY=1∶1∶1∶1,亲本中均缺失一条Ⅳ号染色体,所以后代中缺失一条的占1/2,缺失两条的和染色体正常的均占1/4,缺失两条的不能存活,因此后代染色体数正常的占1/3,缺失一条染色体的占2/3。后代白眼雄果蝇占1/4,红眼雌果蝇占1/2,染色体数目正常的红眼果蝇占3/4×1/3=1/4,缺失1条Ⅳ号染色体的白眼果蝇占1/4×2/3=1/6。4.下列有关生物变异的叙述中,正确的是()A.T2噬菌体、醋酸杆菌和水稻均可发生基因突变与染色体变异B.高茎豌豆(Dd)自交后代出现性状分离的原因是基因重组C.某植物经X射线处理后未出现新的性状,则没有新基因产生D.黄色圆粒豌豆(YyRr)自交过程中,基因突变、基因重组和染色体变异均可能发生解析:选DT2噬菌体是病毒,醋酸杆菌是原核生物,二者均无染色体,因此,T2噬菌体、醋酸杆菌和水稻均可发生的可遗传变异是基因突变。基因重组是指在生物体进行有性生殖的过程中,控制不同性状的基因的重新组合,但高茎豌豆(Dd)自交后代出现性状分离的原因是等位基因D与d分离后产生的配子随机结合,而不是基因重组。植物的基因发生突变后不一定会引起生物性状的改变。黄色圆粒豌豆(YyRr)自交过程中,由于基因Y、y与基因R、r之间可以发生自由组合,因此可能出现基因重组,在细胞分裂过程中,也可能发生基因突变和染色体变异。5.(2019·石嘴山模拟)2017年7月,“太空灵芝”落地福州仙芝楼,填补了我国医用真菌空间育种的空白。下列相关叙述正确的是()A.在菌株培育和选择过程中,种群的基因频率发生改变B.太空环境作用下,“太空灵芝”成为一种新的物种C.太空环境定向诱导后,可筛选出人们需要的性状D.太空环境作用下,灵芝菌株只可能发生基因突变解析:选A在菌株培育和选择过程中,需要淘汰部分个体,所以种群的基因频率发生了改变,A正确;太空环境作用下,“太空灵芝”属于新品种,但不能成为一种新的物种,B错误;基因突变是不定向的,不能进行定向诱导,C错误;太空环境作用下,灵芝菌株可能发生基因突变,也可能发生染色体变异,D错误。6.(2019·绍兴模拟)现有抗病、黄果肉(ssrr)和易感病、红果肉(SSRR)两个番茄品种,研究人员欲通过杂交育种培育出一个既抗病又是红果肉的新品种(ssRR)。下列叙述正确的是()A.亲本杂交产生F1的过程中s和R发生了基因重组B.可以直接在F2中选出目标新品种进行推广C.此育种过程中产生了新的基因型D.也可利用F1经过花药离体培养后直接得到目标新品种解析:选C亲本ssrr和SSRR杂交,F1基因型为SsRr,S和R集中在同一个体是因为配子随机结合,A错误;F2中抗病红果肉(ssR_)的基因型有两种,无法直接选出纯合的ssRR,B错误;杂交育种没有产生新基因,产生的是新基因型,C正确;F1基因型为SsRr,产生SR、Sr、sR、sr四种配子,利用F1花药离体培养产生的是单倍体,而不是目标新品种,D错误。7.杂交育种是植物育种的常规方法,其选育纯合新品种的一般方法是()A.从子一代中即可选出B.从子三代中选出,因为子三代才出现纯合子C.隐性品种可从子二代中选出;经隔离选育后,显性品种从子三代中选出D.只能从子四代中选出能稳定遗传的新品种解析...

1、当您付费下载文档后,您只拥有了使用权限,并不意味着购买了版权,文档只能用于自身使用,不得用于其他商业用途(如 [转卖]进行直接盈利或[编辑后售卖]进行间接盈利)。
2、本站所有内容均由合作方或网友上传,本站不对文档的完整性、权威性及其观点立场正确性做任何保证或承诺!文档内容仅供研究参考,付费前请自行鉴别。
3、如文档内容存在违规,或者侵犯商业秘密、侵犯著作权等,请点击“违规举报”。

碎片内容

高考生物一轮复习 课时跟踪检测(二十四)染色体变异和生物育种(含解析)-人教版高三生物试题

您可能关注的文档

文章天下+ 关注
实名认证
内容提供者

各种文档应有尽有

相关文档

确认删除?
VIP
微信客服
  • 扫码咨询
会员Q群
  • 会员专属群点击这里加入QQ群
客服邮箱
回到顶部