电脑桌面
添加小米粒文库到电脑桌面
安装后可以在桌面快捷访问

高考政治大一轮复习 第十二单元 探索世界与追求真理 单元综合提升 微专题12 主观题规范答题指导-人教高三全册政治试题VIP免费

高考政治大一轮复习 第十二单元 探索世界与追求真理 单元综合提升 微专题12 主观题规范答题指导-人教高三全册政治试题_第1页
1/3
高考政治大一轮复习 第十二单元 探索世界与追求真理 单元综合提升 微专题12 主观题规范答题指导-人教高三全册政治试题_第2页
2/3
高考政治大一轮复习 第十二单元 探索世界与追求真理 单元综合提升 微专题12 主观题规范答题指导-人教高三全册政治试题_第3页
3/3
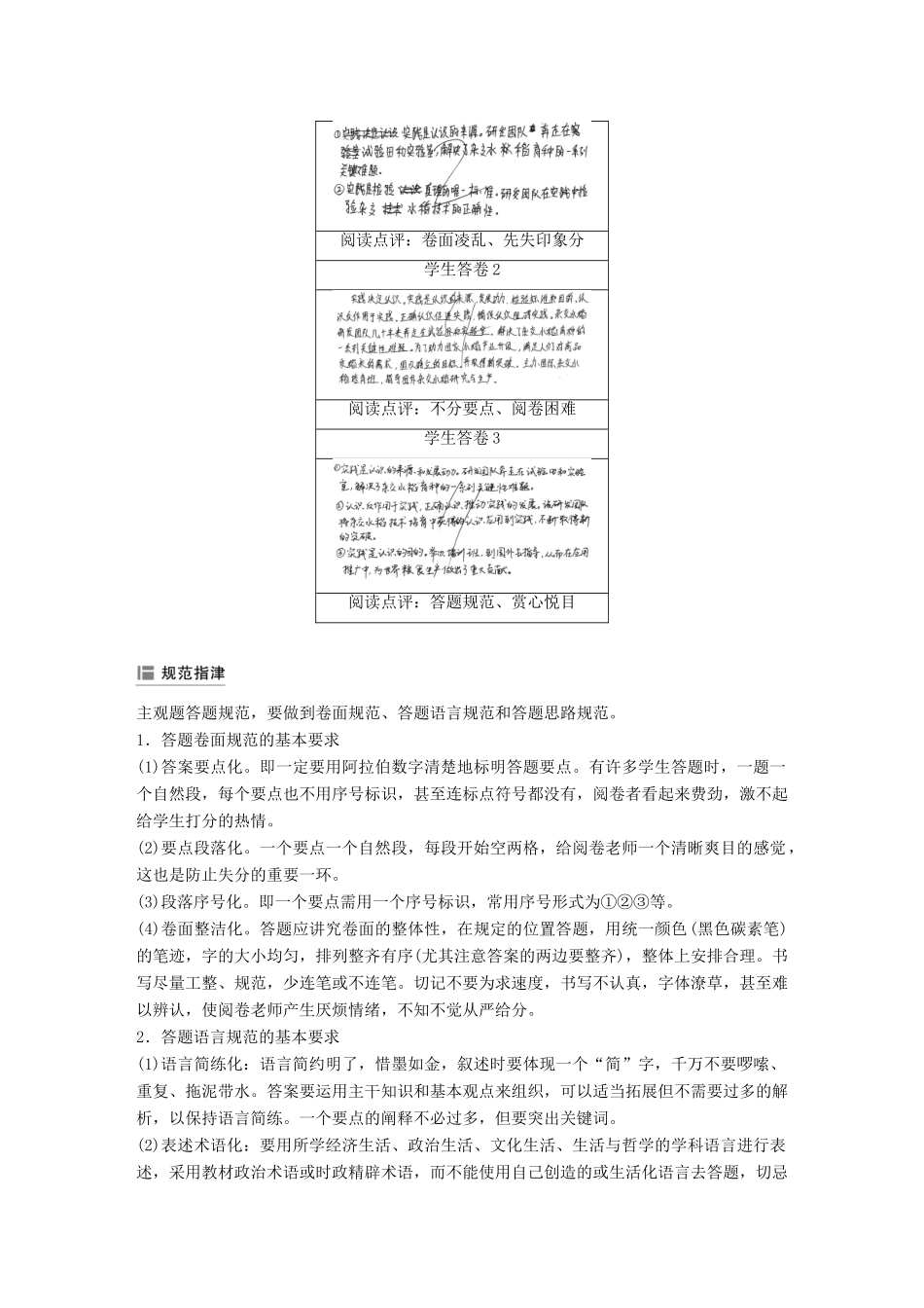
微专题12主观题规范答题指导(2018·全国Ⅱ)阅读材料,完成下列要求。以袁隆平为代表的我国杂交水稻研发团队长期不懈奋斗,持续创造,不断挖掘水稻高产的潜力,取得了举世瞩目的成就。为“确保国家粮食安全,把中国人的饭碗牢牢端在自己手中”和世界粮食生产发展作出了卓越贡献。几十年来,研发团队奔走在试验田和实验室,解决了杂交水稻育种的一系列关键性难题。1973年,实现了不育系、保持系和恢复系的“三系”配套育种;1989年,两系法杂交水稻育种获得成功;1997年,开启了第三代超级杂交稻育种研究,兼顾了三系法和两系法育种的优点;2017年,创造了亩产1149.02公斤世界水稻单产的最高纪录。为助力国家水稻产业升级,满足人们对高品质稻米的需求,团队进一步确立了培育“量质齐升”稻种的攻关目标并取得了新的突破,培育的适宜盐碱地种植的“海水稻”试验品种已经适应了5‰盐度的海水灌溉。作为水稻育种专家的杰出代表,袁隆平院士将全部精力倾注在杂交水稻事业上,他主持举办国际杂交水稻技术培训班50多期,培训来自亚、非、拉美30多个国家的2000多名学员,并多次到国外指导杂交水稻研究与生产。我国杂交水稻研发推广为什么能够取得举世瞩目的成就?运用实践和认识的辩证关系原理加以说明。(12分)例题剖析本题考查实践和认识的辩证关系,要求用此原理说明我国杂交水稻研发推广取得成就的原因。解答本题,首先阐述实践和认识的关系,再基于材料中的事实运用此原理进行分析。具体分析如下:①实践是认识的来源→为满足人们对高品质稻米的需求,立足社会需要选择课题。②实践是认识发展的动力→解决了一系列关键性难题,育种技术取得新的突破。③实践是检验认识的真理性的唯一标准(材料没有体现)。④实践是认识的目的,认识对实践具有反作用→应用推广优质杂交水稻,为我国和世界粮食生产的发展作出了重大贡献。答案(1)实践是认识的来源和发展的动力,认识对实践具有能动的反作用,正确的认识促进实践发展。立足社会需要选择课题,开拓创新,在实践、认识的循环往复中不断发展、完善育种技术,优质杂交水稻新品种的培育不断取得突破。(2)实践是认识的目的,应用推广优质杂交水稻,为我国和世界粮食生产的发展作出了重大贡献。学生答卷1阅读点评:卷面凌乱、先失印象分学生答卷2阅读点评:不分要点、阅卷困难学生答卷3阅读点评:答题规范、赏心悦目主观题答题规范,要做到卷面规范、答题语言规范和答题思路规范。1.答题卷面规范的基本要求(1)答案要点化。即一定要用阿拉伯数字清楚地标明答题要点。有许多学生答题时,一题一个自然段,每个要点也不用序号标识,甚至连标点符号都没有,阅卷者看起来费劲,激不起给学生打分的热情。(2)要点段落化。一个要点一个自然段,每段开始空两格,给阅卷老师一个清晰爽目的感觉,这也是防止失分的重要一环。(3)段落序号化。即一个要点需用一个序号标识,常用序号形式为①②③等。(4)卷面整洁化。答题应讲究卷面的整体性,在规定的位置答题,用统一颜色(黑色碳素笔)的笔迹,字的大小均匀,排列整齐有序(尤其注意答案的两边要整齐),整体上安排合理。书写尽量工整、规范,少连笔或不连笔。切记不要为求速度,书写不认真,字体潦草,甚至难以辨认,使阅卷老师产生厌烦情绪,不知不觉从严给分。2.答题语言规范的基本要求(1)语言简练化:语言简约明了,惜墨如金,叙述时要体现一个“简”字,千万不要啰嗦、重复、拖泥带水。答案要运用主干知识和基本观点来组织,可以适当拓展但不需要过多的解析,以保持语言简练。一个要点的阐释不必过多,但要突出关键词。(2)表述术语化:要用所学经济生活、政治生活、文化生活、生活与哲学的学科语言进行表述,采用教材政治术语或时政精辟术语,而不能使用自己创造的或生活化语言去答题,切忌口语化、事例化。(3)编写完整化:在组织答案要点时,注意做到基本原理、基本观点和实际材料有机结合,各要点要坚持原理+方法论;观点+材料;基础分+提高分等三个方面的统一(提高分是指联系党和国家的方针政策的最新时政精辟观点,进行创造性答题而争取的加分)。3.答题思路规范的基本要求(1)答案结构逻辑化、条理化:...

1、当您付费下载文档后,您只拥有了使用权限,并不意味着购买了版权,文档只能用于自身使用,不得用于其他商业用途(如 [转卖]进行直接盈利或[编辑后售卖]进行间接盈利)。
2、本站所有内容均由合作方或网友上传,本站不对文档的完整性、权威性及其观点立场正确性做任何保证或承诺!文档内容仅供研究参考,付费前请自行鉴别。
3、如文档内容存在违规,或者侵犯商业秘密、侵犯著作权等,请点击“违规举报”。

碎片内容

高考政治大一轮复习 第十二单元 探索世界与追求真理 单元综合提升 微专题12 主观题规范答题指导-人教高三全册政治试题

您可能关注的文档

确认删除?
VIP
微信客服
  • 扫码咨询
会员Q群
  • 会员专属群点击这里加入QQ群
客服邮箱
回到顶部