电脑桌面
添加小米粒文库到电脑桌面
安装后可以在桌面快捷访问

第3课《调整页面布局》VIP专享VIP免费

第3课《调整页面布局》_第1页
1/2
第3课《调整页面布局》_第2页
2/2
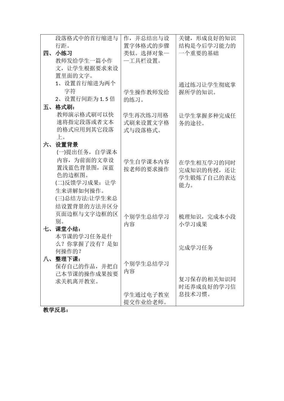
课题第三课调整页面布局教学目标:知识目标:了解word2010中段落的概念,掌握格式刷的功能。技能目标:学会word2010中段落中行距、首页缩进的设置方法,并会利用格式刷来复制相关的格式。掌握页面背景颜色及边框底纹的设置。情感目标:培养学生良好的审美情趣,增加学习信息技术的兴趣。教学重点:1、利用工具栏和右键菜单设置段落、特殊格式、首行缩进,行距等相关设置。2、利用工具栏设置页面背景颜色及边框的设置。教学难点:1.利用工具栏和右键菜单设置段落、特殊格式、首行缩进,行距等相关设置。2.利用工具栏设置页面背景颜色及边框的设置。教学准备:多媒体电子教室教师活动学生活动设计意图一、复习导入:上节课学会的word2010中设置字体的相关格式,谁来回忆一下操作方法。二、对比文章:教师利用多媒体电子教室打开上节课学生的文章,两篇文章的字的格式一样,区别在于两篇段落格式不一样。问题:这两篇文章如果打印出来你会选择哪一篇来阅读,为什么?教师引导学生研究区别所在,得出我们今天学习的重点内容之一是设置段落。让学生明白设置好规范格式会让文章便于阅读。三、设置段落操作演示:教师利用多媒体电子教室演示如何设置复习旧知识,为新知识作准备学生认真观察这两篇文章的的区别,然后在教师引导下发现问题的关键所在。学生得出行距是造成不同效果的关键学生观察教师操设置字体格式与设置段落的操作步骤有点类似,都是先选择对象然后进行相关设置。复习有助于学生学习新知识。通过对比让学生非常清楚本节课所学习的任务与学习目标及重点内容让学生发现问题总结是记住所学知识的段落格式中的首行缩进与行距。四、小练习教师发给学生一篇小作文,让学生根据要求来设置里面的文字。1、设置首行缩进为两个字符2、设置行间距为1.5倍五、格式刷:教师演示格式刷可以快速将指定段落或者文本的格式应用到其它段落上。六、设置背景(一)提出任务,自学课本内容,为前面的文章设置浅蓝色背景图,深蓝色的边框图。(二)反馈学习成果:让学生来讲解如何操作。(三)总结方法:让学生来总结设置背景的方法并区分页面边框与文字边框的区别。七、课堂小结:本节课的学习任务是什么?你掌握了没有?是如何操作的?八、整理下课:保存自己的作品,并把自己本节课的操作成果按要求关机离开教室。作,并总结出与设置字体格式的步骤类似。选择对象——工具栏设置。学生操作教师发给的练习。学生再次练习用格式刷来设置文字格式与段落格式。学生自学课本内容按老师的要求操作个别学生总结学习内容个别学生总结学习内容学生通过电子教室提交作业给老师。关键,形成良好的知识结构是今后学习能力的一个重要的基础通过练习让学生彻底掌握所学的知识。让学生掌握多种完成任务的途径。在学生相互学习的同时完成知识的传授,还让学生锻炼了自己的表达能力。梳理知识,完成本小段小学习成果完成学习任务复习保存的相关知识同时还养成良好的学习信息技术习惯。教学反思:

1、当您付费下载文档后,您只拥有了使用权限,并不意味着购买了版权,文档只能用于自身使用,不得用于其他商业用途(如 [转卖]进行直接盈利或[编辑后售卖]进行间接盈利)。
2、本站所有内容均由合作方或网友上传,本站不对文档的完整性、权威性及其观点立场正确性做任何保证或承诺!文档内容仅供研究参考,付费前请自行鉴别。
3、如文档内容存在违规,或者侵犯商业秘密、侵犯著作权等,请点击“违规举报”。

碎片内容

第3课《调整页面布局》

您可能关注的文档

精品文库+ 关注
实名认证
内容提供者

中小学课件教案小学资料大全

确认删除?
VIP
微信客服
  • 扫码咨询
会员Q群
  • 会员专属群点击这里加入QQ群
客服邮箱
回到顶部