电脑桌面
添加小米粒文库到电脑桌面
安装后可以在桌面快捷访问

施工升降机人货梯基础施工方案VIP免费

施工升降机人货梯基础施工方案_第1页
1/8
施工升降机人货梯基础施工方案_第2页
2/8
施工升降机人货梯基础施工方案_第3页
3/8
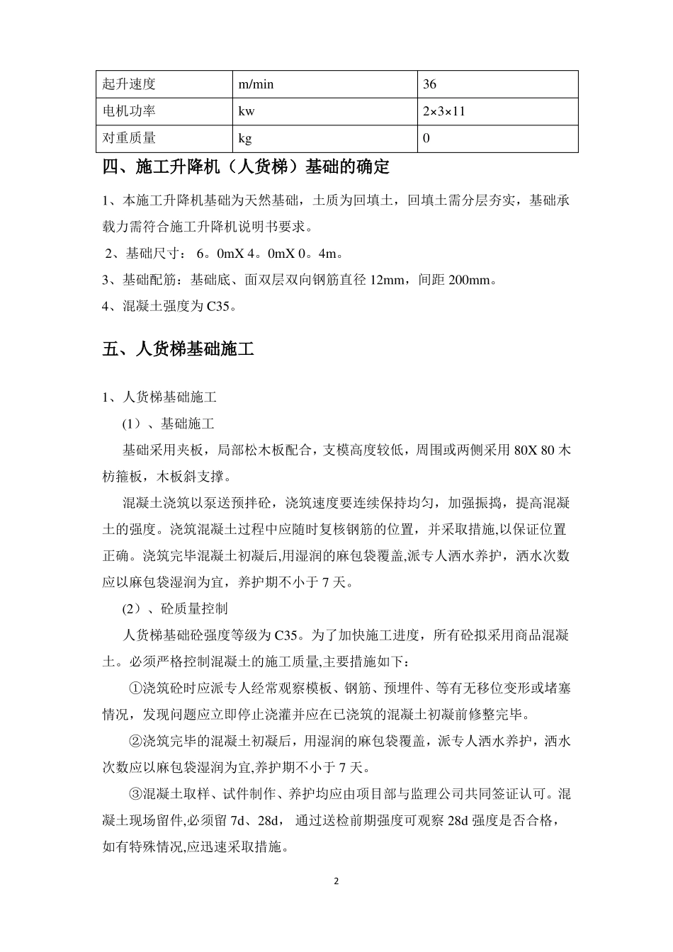
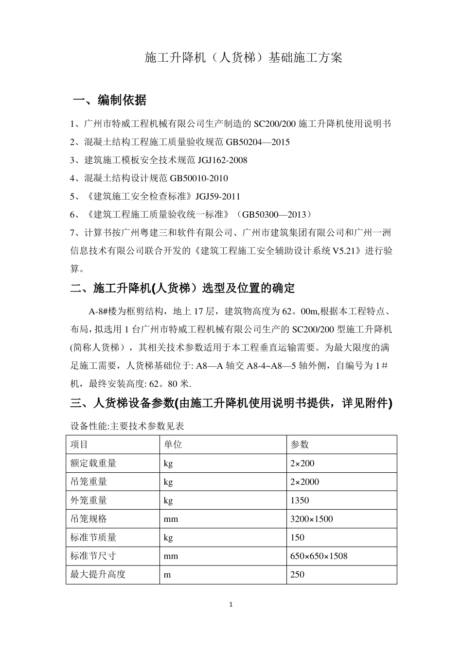
目录一、编制依据。.。。。。..。.....。。.。。..。。。..。。。。。。...。..1二、人货梯选型及位置的确定。.。。..。.。。..。.。。。。..。...1三、人货梯设备参数。。.。...。。...。。...。。。.。.。。.......1四、人货梯基础的确定。。.。。.。.。.。...。。.。.。.。.。.。。。..2五、人货梯基础施工....。.。...。...。.。。。。。.。.。.。...。。2六、人货梯基础验算...。.。.。.。。。。。..。。.。。。.。。..。.。..3七、安全生产措施。..。。。.。。。。。.。。.。.。。。..。.。.。。...。.6八、文明施工措施。。。。。.。。.。。..。。。。。...。。。..。..。。..。7施工升降机(人货梯)基础施工方案一、编制依据1、广州市特威工程机械有限公司生产制造的SC200/200施工升降机使用说明书2、混凝土结构工程施工质量验收规范GB50204—20153、建筑施工模板安全技术规范JGJ162-20084、混凝土结构设计规范GB50010-20105、《建筑施工安全检查标准》JGJ59-20116、《建筑工程施工质量验收统一标准》(GB50300—2013)7、计算书按广州粤建三和软件有限公司、广州市建筑集团有限公司和广州一洲信息技术有限公司联合开发的《建筑工程施工安全辅助设计系统V5.21》进行验算。二、施工升降机(人货梯)选型及位置的确定A-8#楼为框剪结构,地上17层,建筑物高度为62。00m,根据本工程特点、布局,拟选用1台广州市特威工程机械有限公司生产的SC200/200型施工升降机(简称人货梯),其相关技术参数适用于本工程垂直运输需要。为最大限度的满足施工需要,人货梯基础位于:A8—A轴交A8-4~A8—5轴外侧,自编号为1#机,最终安装高度:62。80米.三、人货梯设备参数(由施工升降机使用说明书提供,详见附件)设备性能:主要技术参数见表项目额定载重量吊笼重量外笼重量吊笼规格标准节质量标准节尺寸最大提升高度单位kgkgkgmmkgmmm1参数2×2002×200013503200×1500150650×650×1508250起升速度电机功率对重质量m/minkwkg362×3×110四、施工升降机(人货梯)基础的确定1、本施工升降机基础为天然基础,土质为回填土,回填土需分层夯实,基础承载力需符合施工升降机说明书要求。2、基础尺寸:6。0mX4。0mX0。4m。3、基础配筋:基础底、面双层双向钢筋直径12mm,间距200mm。4、混凝土强度为C35。五、人货梯基础施工1、人货梯基础施工(1)、基础施工基础采用夹板,局部松木板配合,支模高度较低,周围或两侧采用80X80木枋箍板,木板斜支撑。混凝土浇筑以泵送预拌砼,浇筑速度要连续保持均匀,加强振捣,提高混凝土的强度。浇筑混凝土过程中应随时复核钢筋的位置,并采取措施,以保证位置正确。浇筑完毕混凝土初凝后,用湿润的麻包袋覆盖,派专人洒水养护,洒水次数应以麻包袋湿润为宜,养护期不小于7天。(2)、砼质量控制人货梯基础砼强度等级为C35。为了加快施工进度,所有砼拟采用商品混凝土。必须严格控制混凝土的施工质量,主要措施如下:①浇筑砼时应派专人经常观察模板、钢筋、预埋件、等有无移位变形或堵塞情况,发现问题应立即停止浇灌并应在已浇筑的混凝土初凝前修整完毕。②浇筑完毕的混凝土初凝后,用湿润的麻包袋覆盖,派专人洒水养护,洒水次数应以麻包袋湿润为宜,养护期不小于7天。③混凝土取样、试件制作、养护均应由项目部与监理公司共同签证认可。混凝土现场留件,必须留7d、28d,通过送检前期强度可观察28d强度是否合格,如有特殊情况,应迅速采取措施。2④加强对槽尾的监控,项目部将制订专门的措施和制度,成立以公司技术部门领导为核心的监控小组,责任落实到每一个人,以保证混凝土的施工质量,真正做到“安全第一”。(3)、注意事项①浇筑基础混凝土前,必须安装好预埋件(预埋件由有资质的安装单位进行预埋,并确保预埋件位置准确)。②基础四角各预引一根φ10镀锌圆钢筋,用作防雷接地。2、人货梯基础排水措施(1)、在施工电梯基础的四周砌筑挡土墙,挡土墙顶标高比四周地坪高100mm,防止室外雨水流入基础内;(2)、在施工电梯基础的东南角设置一积水坑,配备一台水泵,若基础内有积水时,及时排出,底座不得浸水。六、基础验算1、参数信息升降机型号:SC200/200,额定载重量=2000.0...

1、当您付费下载文档后,您只拥有了使用权限,并不意味着购买了版权,文档只能用于自身使用,不得用于其他商业用途(如 [转卖]进行直接盈利或[编辑后售卖]进行间接盈利)。
2、本站所有内容均由合作方或网友上传,本站不对文档的完整性、权威性及其观点立场正确性做任何保证或承诺!文档内容仅供研究参考,付费前请自行鉴别。
3、如文档内容存在违规,或者侵犯商业秘密、侵犯著作权等,请点击“违规举报”。

碎片内容

施工升降机人货梯基础施工方案

确认删除?
VIP
微信客服
  • 扫码咨询
会员Q群
  • 会员专属群点击这里加入QQ群
客服邮箱
回到顶部