电脑桌面
添加小米粒文库到电脑桌面
安装后可以在桌面快捷访问

2015学年第一学期九年级《思想品德》第五课测试VIP免费

2015学年第一学期九年级《思想品德》第五课测试_第1页
1/8
2015学年第一学期九年级《思想品德》第五课测试_第2页
2/8
2015学年第一学期九年级《思想品德》第五课测试_第3页
3/8
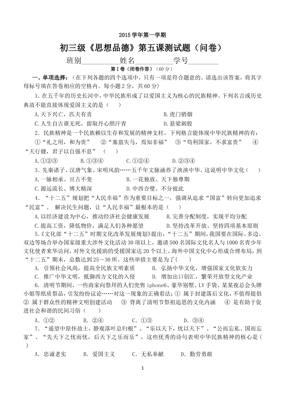
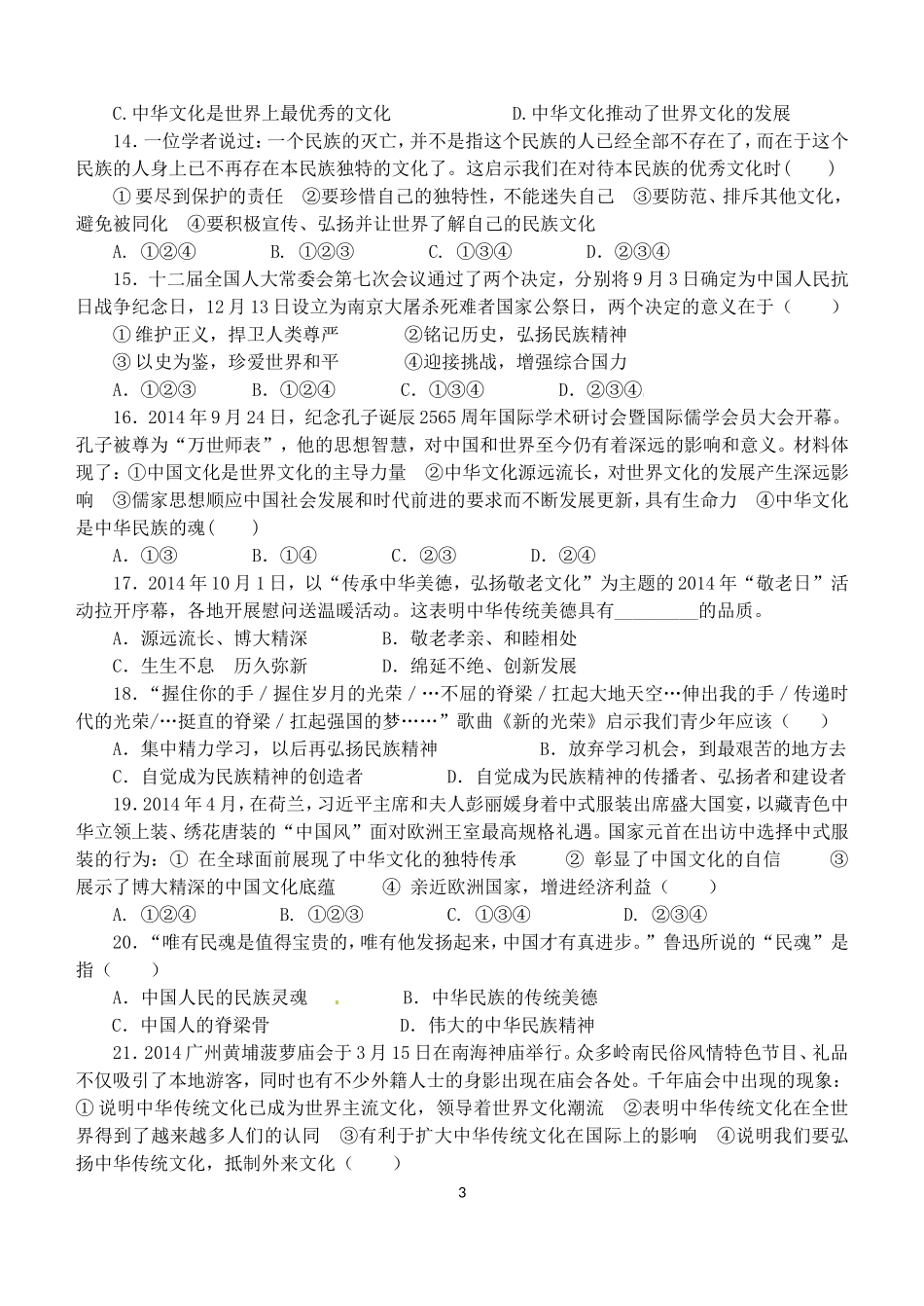
2015学年第一学期初三级《思想品德》第五课测试题(问卷)班别__________姓名__________学号________第I卷(闭卷作答)(60分)一、单项选择:(在下列各题的四个选项中,只有一项是符合题意的。请选出该答案,将其字母标号填在答卷相应的空格内。每小题2分,共60分)1.在五千年的历史长河中,中华民族形成了以爱国主义为核心的民族精神。下列名言或历史典故不能直接体现爱国主义的是()A.天下兴亡,匹夫有责B.虎门销烟C.人生自古谁无死,留取丹心照汗青D.悬梁刺股2.民族精神是一个民族赖以生存和发展的精神支柱。下列格言能体现中华民族精神的有:①“礼之用,和为贵”②“塞翁失马,焉知非福”③“苟利国家,不求富贵”④“天行健,君子以自强不息”()A.①②③B.①③④C.①②④D.②③④3.先秦诸子、汉唐气象、宋明风韵……五千年文脉涵养了泱泱中华。这说明中华文化()A.一脉相承、亘古不变B.一花独放、天下独尊期C.源远流长、博大精深D.中西合璧、不分彼此4.“十二五”规划把“人民幸福”作为重要目标之一,强调从追求“国富”转向更加追求“民富”。解决民生问题,让“人民幸福”最根本的是()A.以经济建设为中心,推动经济社会健康发展B.完善分配制度,实现平均分配C.提高工资,降低物价,满足人们各种愿望D.坚持改革开放、坚持四项基本原则5.《文化部“十二五”时期文化改革发展规划》提出,“十二五”期间,我国要在国际、多边、双边等场合举办国家级重大涉外文化活动30项以上,邀请500名国际文化名人与1000名青少年文化使者来华访问,对外文化援助的受援国家达20个以上。海外中国文化中心形成合理布局,到“十二五”期末,总数达到25~30所。这些举措主要是为了()A.引领社会风尚,提高全民族文明素质B.弘扬中华文化,增强国家文化软实力C.推广中华文明,抵御西方文化的入侵D.增加出口创汇,繁荣开放型文化产业6.清明节期间,一些商家向祭拜的人们兜售iphone6、豪华别墅、LV手袋、某某夜总会头牌小姐等纸质祭品,引发纷纷议论……对这一现象的正确看法:①属于封建落后文化,不值得提倡②属于群众性的精神文明创建活动③背离了清明节祭祖追思的文化内涵④是有助于促进社会和谐的民间习俗()A.①②B.②④C.①③D.③④7.“遥望中原怀故土,静观落叶总归根”、“乐以天下,忧以天下”、“公而忘私、国而忘家”、“先天下之忧而忧,后天下之乐而乐”,这些优秀的诗句表明中华民族精神的核心是()A.忠诚老实B.爱国主义C.无私奉献D.勤劳勇敢18.2011年4月5日,孔子、屈原、邓稼先、梅兰芳等40名中华文化名人青铜像在中华文化名人世纪坛正式落成展出。这些文化名人涉及文化、艺术、教育、科技等多个领域,时间跨越了从春秋时期直至近现代长达三千年的历史。纪念中华文化先贤能使我们()。①感受中华文化的博大精深、源远流长②尊重本民族文化的价值,珍惜自己的精神家园③增强保护本民族文化的自觉性,抵制外来文化④增强民族自豪感,弘扬和培育中华民族精神A.①③④B.②③④C.①②④D.①②③9.“地动山摇摇不散中华魂魄,山崩地裂裂不开万众一心。”汶川大地震三周年之际写下的这一对联所蕴涵的中华民族传统美德是()A.敬业乐群、公而忘私的奉献精神B.鞠躬尽瘁、死而后己的为政风范C.自强不息、艰苦奋斗的昂扬锐气D.大道之行、天下为公的社会理想10.“我们自古以来,就有埋头苦干的人,有为民请命的人,有舍身求法的人……虽是等于为帝国将相作家谱的所谓“正史”,也往往掩不住他们的光耀,这就是中国的脊梁。”“中国脊梁”是()①指体现民族精神和节气,为了国家和民族的利益而不惜贡献自己一切的人民②指生生不息、历久弥新的中华传统美德③体现了中华文化的源远流长、博大精深④体现了中华民族形成了以爱国主义为核心的团结统一、爱好和平、勤劳勇敢、自强不息的伟大民族精神A.①②B.②③C.①④D.③④11.2014年APEC会议领导人服装工作形成了丰硕的成果:挖掘、抢救了大量中华传统服饰文化优秀元素,传承、创新了大量世界级、国家级非物质文化遗产,形成了多个系列多种风格的适合中国人体型、气质、意蕴的中式服装,其根为“中”,其魂为“礼”,其形为...

1、当您付费下载文档后,您只拥有了使用权限,并不意味着购买了版权,文档只能用于自身使用,不得用于其他商业用途(如 [转卖]进行直接盈利或[编辑后售卖]进行间接盈利)。
2、本站所有内容均由合作方或网友上传,本站不对文档的完整性、权威性及其观点立场正确性做任何保证或承诺!文档内容仅供研究参考,付费前请自行鉴别。
3、如文档内容存在违规,或者侵犯商业秘密、侵犯著作权等,请点击“违规举报”。

碎片内容

2015学年第一学期九年级《思想品德》第五课测试

您可能关注的文档

精品文库+ 关注
实名认证
内容提供者

中小学课件教案大全

确认删除?
VIP
微信客服
  • 扫码咨询
会员Q群
  • 会员专属群点击这里加入QQ群
客服邮箱
回到顶部