电脑桌面
添加小米粒文库到电脑桌面
安装后可以在桌面快捷访问

鲁科版高中化学必修1化学中常用的物理量 物质的量 第1课时VIP免费

鲁科版高中化学必修1化学中常用的物理量 物质的量 第1课时_第1页
1/5
鲁科版高中化学必修1化学中常用的物理量 物质的量 第1课时_第2页
2/5
鲁科版高中化学必修1化学中常用的物理量 物质的量 第1课时_第3页
3/5
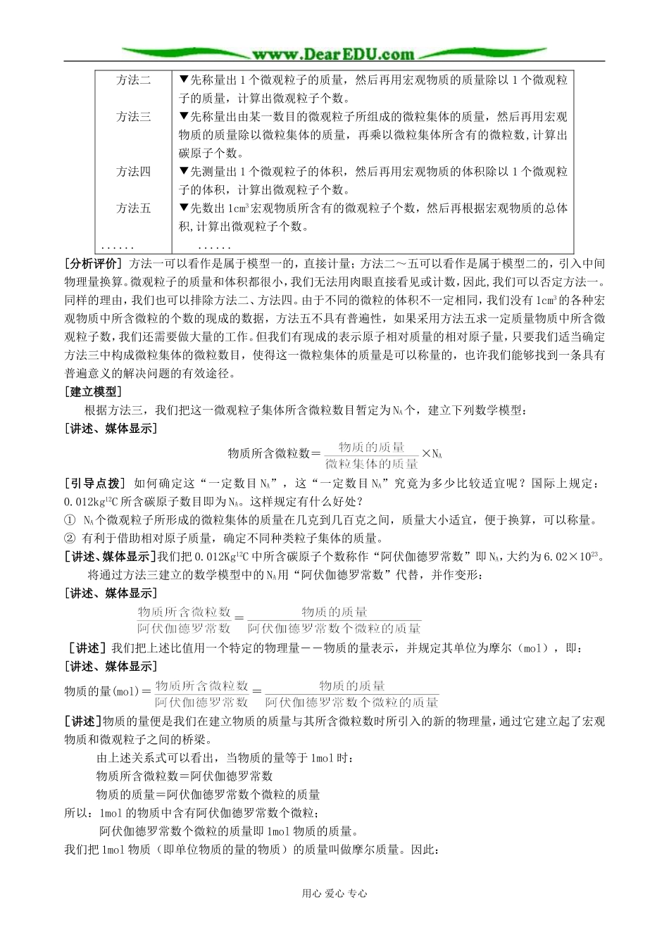
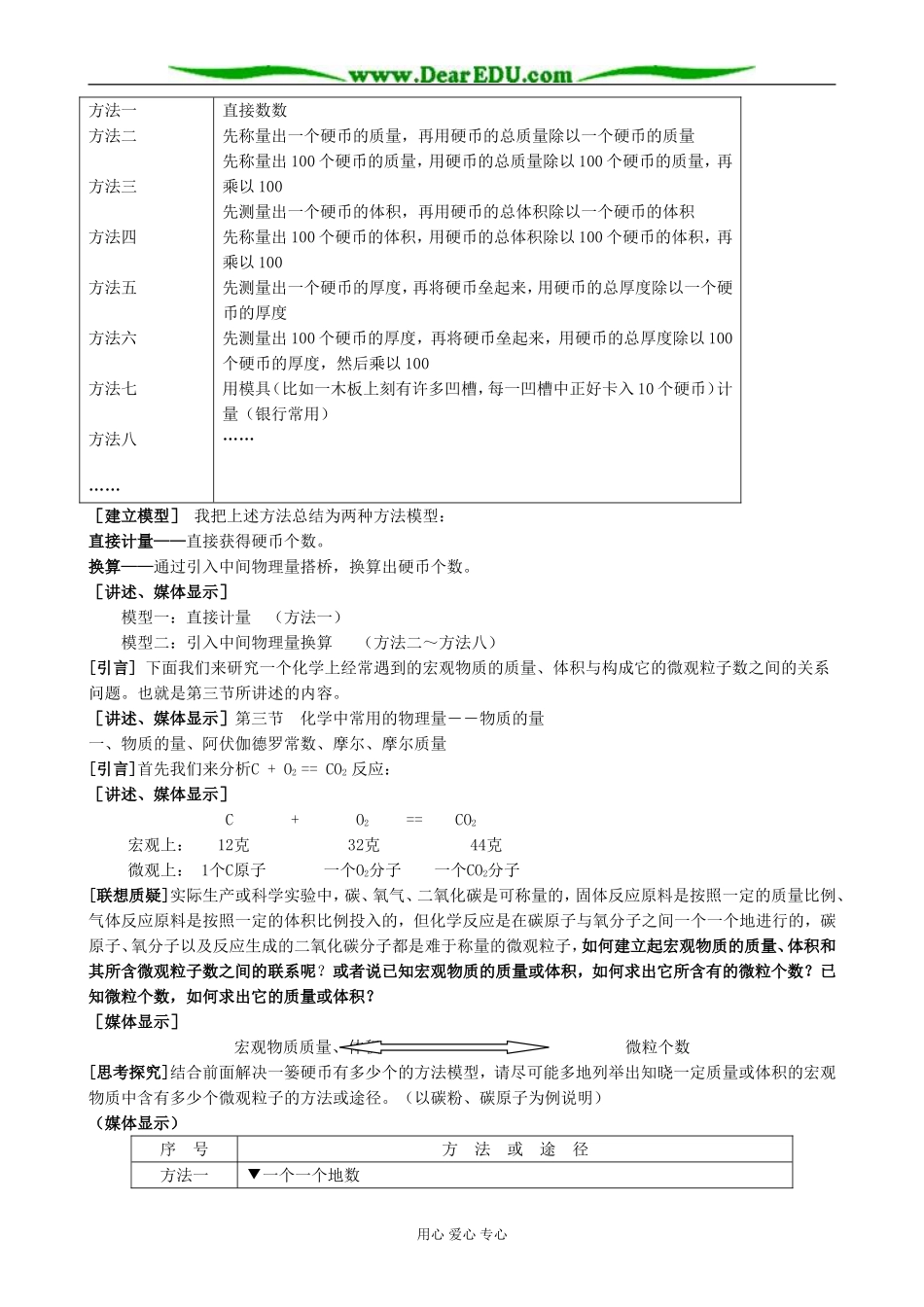
化学中常用的物理量----物质的量【课程安排】4课时【教学目标】1.知识与技能目标:(1)使学生领会物质的量、摩尔、摩尔质量、阿伏伽德罗常数、气体摩尔体积、物质的量浓度的基本含义。(2)使学生理解物质的量、摩尔质量、阿伏伽德罗常数、气体摩尔体积、物质的量浓度等各物理量之间的相互关系,学会用物质的量来计量物质。(3)掌握用物质的量浓度来表示溶液的组成,掌握配制一定物质的量浓度溶液的方法。(4)学会用物质的量进行有关化学反应的简单计算。2.过程与方法目标:⑴通过引导学生对自己熟悉问题的分析,让他们学会怎样从中提炼总结出解决问题的科学方法。⑵通过模拟科学家解决实际问题的探究活动,让学生感受科学家在面对实际问题时,如何分析、联想、类比、迁移、概括和总结,如何建立数学模型,培养他们解决实际问题的能力。3.情感态度与价值观目的:⑴通过模拟科学家解决实际问题的探究活动,激发学生探索未知世界的兴趣,让他们享受到探究未知世界的乐趣。⑵通过配制一定物质的量浓度溶液的实践活动,培养学生严谨认真的科学态度和精神。【教学重点、难点】1.知识上重点、难点:物质的量的含义和应用。2.方法上重点、难点:如何寻找、选择解决问题的途径,建立数学模型。【课前准备】学生课前探讨,完成下列表格:假定我们有一篓面值一元的硬币,假定每一硬币的形状、体积、质量是相同的,我们通过哪些方法或途径可以知道这篓硬币的个数?序号方法或途径方法一方法二……【教学过程】第一课时[交流、研讨]在开始今天的化学课之前,请同学们先回答我们布置的课前智力游戏:假定我们有一篓面值一元的硬币,假定每一硬币的形状、体积、质量是相同的,我们通过哪些方法或途径可以知道这篓硬币的个数?(媒体显示)序号方法或途径用心爱心专心方法一方法二方法三方法四方法五方法六方法七方法八……直接数数先称量出一个硬币的质量,再用硬币的总质量除以一个硬币的质量先称量出100个硬币的质量,用硬币的总质量除以100个硬币的质量,再乘以100先测量出一个硬币的体积,再用硬币的总体积除以一个硬币的体积先称量出100个硬币的体积,用硬币的总体积除以100个硬币的体积,再乘以100先测量出一个硬币的厚度,再将硬币垒起来,用硬币的总厚度除以一个硬币的厚度先测量出100个硬币的厚度,再将硬币垒起来,用硬币的总厚度除以100个硬币的厚度,然后乘以100用模具(比如一木板上刻有许多凹槽,每一凹槽中正好卡入10个硬币)计量(银行常用)……[建立模型]我把上述方法总结为两种方法模型:直接计量——直接获得硬币个数。换算——通过引入中间物理量搭桥,换算出硬币个数。[讲述、媒体显示]模型一:直接计量(方法一)模型二:引入中间物理量换算(方法二~方法八)[引言]下面我们来研究一个化学上经常遇到的宏观物质的质量、体积与构成它的微观粒子数之间的关系问题。也就是第三节所讲述的内容。[讲述、媒体显示]第三节化学中常用的物理量――物质的量一、物质的量、阿伏伽德罗常数、摩尔、摩尔质量[引言]首先我们来分析C+O2==CO2反应:[讲述、媒体显示]C+O2==CO2宏观上:12克32克44克微观上:1个C原子一个O2分子一个CO2分子[联想质疑]实际生产或科学实验中,碳、氧气、二氧化碳是可称量的,固体反应原料是按照一定的质量比例、气体反应原料是按照一定的体积比例投入的,但化学反应是在碳原子与氧分子之间一个一个地进行的,碳原子、氧分子以及反应生成的二氧化碳分子都是难于称量的微观粒子,如何建立起宏观物质的质量、体积和其所含微观粒子数之间的联系呢?或者说已知宏观物质的质量或体积,如何求出它所含有的微粒个数?已知微粒个数,如何求出它的质量或体积?[媒体显示]宏观物质质量、体积微粒个数[思考探究]结合前面解决一篓硬币有多少个的方法模型,请尽可能多地列举出知晓一定质量或体积的宏观物质中含有多少个微观粒子的方法或途径。(以碳粉、碳原子为例说明)(媒体显示)序号方法或途径方法一▼一个一个地数用心爱心专心方法二方法三方法四方法五......▼先称量出1个微观粒子的质量,然后再用宏观物质的质量除以1个微观粒子的质量,计算出微观粒子...

1、当您付费下载文档后,您只拥有了使用权限,并不意味着购买了版权,文档只能用于自身使用,不得用于其他商业用途(如 [转卖]进行直接盈利或[编辑后售卖]进行间接盈利)。
2、本站所有内容均由合作方或网友上传,本站不对文档的完整性、权威性及其观点立场正确性做任何保证或承诺!文档内容仅供研究参考,付费前请自行鉴别。
3、如文档内容存在违规,或者侵犯商业秘密、侵犯著作权等,请点击“违规举报”。

碎片内容

鲁科版高中化学必修1化学中常用的物理量 物质的量 第1课时

您可能关注的文档

星河书苑+ 关注
实名认证
内容提供者

从事历史教学,热爱教育,高度负责。

确认删除?
VIP
微信客服
  • 扫码咨询
会员Q群
  • 会员专属群点击这里加入QQ群
客服邮箱
回到顶部