电脑桌面
添加小米粒文库到电脑桌面
安装后可以在桌面快捷访问

地理必修一知识点原始版VIP免费

地理必修一知识点原始版_第1页
1/29
地理必修一知识点原始版_第2页
2/29
地理必修一知识点原始版_第3页
3/29
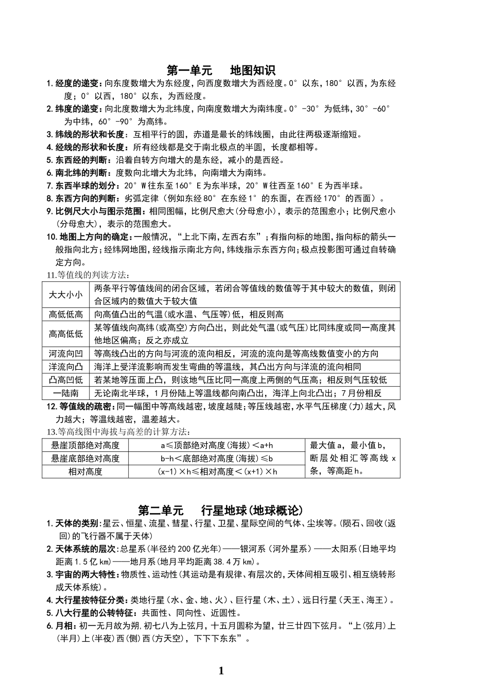
第一单元地图知识1.经度的递变:向东度数增大为东经度,向西度数增大为西经度。0°以东,180°以西,为东经度;0°以西,180°以东,为西经度。2.纬度的递变:向北度数增大为北纬度,向南度数增大为南纬度。0°-30°为低纬,30°-60°为中纬,60°-90°为高纬。3.纬线的形状和长度:互相平行的圆,赤道是最长的纬线圈,由此往两极逐渐缩短。4.经线的形状和长度:所有经线都是交于南北极点的半圆,长度都相等。5.东西经的判断:沿着自转方向增大的是东经,减小的是西经。6.南北纬的判断:度数向北增大为北纬,向南增大为南纬。7.东西半球的划分:20°W往东至160°E为东半球,20°W往西至160°E为西半球。8.东西方向的判断:劣弧定律(例如东经80°在东经1°的东面,在西经170°的西面)。9.比例尺大小与图示范围:相同图幅,比例尺愈大(分母愈小),表示的范围愈小;比例尺愈小(分母愈大),表示的范围愈大。10.地图上方向的确定:一般情况,“上北下南,左西右东”;有指向标的地图,指向标的箭头一般指向北方;经纬网地图,经线指示南北方向,纬线指示东西方向;极点投影图可通过自转确定方向。11.等值线的判读方法:大大小小两条平行等值线间的闭合区域,若闭合等值线的数值等于其中较大的数值,则闭合区域内的数值大于较大值高低低高向高值凸出的气温(或水温、气压等)低,相反则高高高低低某等值线向高纬(或高空)方向凸出,则此处气温(或气压)比同纬度或同一高度其他地区偏高;反之亦成立河流向凹等高线凸出的方向与河流的流向相反,河流的流向是等高线数值变小的方向洋流向凸海洋上受洋流影响而发生弯曲的等温线,其凸出方向与洋流的流向相同凸高凹低若某地等压面上凸,则该地气压比同一高度上两侧的气压高;相反则气压较低一陆南无论南北半球,1月份陆上等温线都向南凸出,海洋上向北凸出;7月份相反12.等值线的疏密:同一幅图中等高线越密,坡度越陡;等压线越密,水平气压梯度(力)越大,风力越大;等温线越密,温差越大。13.等高线图中海拔与高差的计算方法:悬崖顶部绝对高度a≤顶部绝对高度(海拔)<a+h最大值a,最小值b,断层处相汇等高线x条,等高距h。悬崖底部绝对高度b-h<底部绝对高度(海拔)≤b相对高度(x-1)×h≤相对高度<(x+1)×h第二单元行星地球(地球概论)1.天体的类别:星云、恒星、流星、彗星、行星、卫星、星际空间的气体、尘埃等。(陨石、回收(返回)的飞行器不属于天体)2.天体系统的层次:总星系(半径约200亿光年)——银河系(河外星系)——太阳系(日地平均距离1.5亿km)——地月系(地月平均距离38.4万km)。3.宇宙的两大特性:物质性、运动性(其运动是有规律、有层次的,天体间相互吸引、相互绕转形成天体系统)。4.大行星按特征分类:类地行星(水、金、地、火)、巨行星(木、土)、远日行星(天王、海王)。5.八大行星的公转特征:共面性、同向性、近圆性。6.月相:初一无月故为朔,初七八为上弦月,十五月圆称为望,廿三廿四下弦月。“上(弦月)上(半月)上(半夜)西(侧)西(方天空),下下下东东”。17.地球生命存在的原因:稳定的光照条件、安全的宇宙环境(三点共性)、适宜的大气和温度、液态水。8.太阳外部结构及其相应的太阳活动:光球(黑子)、色球(耀斑)、日冕(太阳风)。9.太阳活动--黑子(标志)、耀斑(最激烈),具有周期性(11年)、同步性、整体性。10.太阳主要成分为氢和氦,表面温度6000K,以电磁波的形式向外辐射。11.太阳活动的影响:黑子--影响气候,耀斑--电离层--无线电短波通讯,带电粒子流――磁场――磁暴、极光。12.太阳辐射的影响:①维持地表温度,促进地球上水、大气、生物活动和变化的主要动力。②太阳能是我们日常所用能源(新能源、可再生能源)。14.晨昏线:沿自转方向,黑夜向白天过渡为晨线,白天向黑夜过渡为昏线(晨昏线上太阳高度角为0°),晨昏线为过地心的大圆。15.晨昏线与经线的关系:晨昏线与经线重合-----春秋分(0°);晨昏线与经线交角最大----夏至、冬至(23°26′)16.地球自转与公转的比较比较项目地球自转地球公转示意图旋转中心地轴太阳方向自西向东,从北极上空看呈逆时针,从南极上空看呈顺时针。自西向东,从北极上空...

1、当您付费下载文档后,您只拥有了使用权限,并不意味着购买了版权,文档只能用于自身使用,不得用于其他商业用途(如 [转卖]进行直接盈利或[编辑后售卖]进行间接盈利)。
2、本站所有内容均由合作方或网友上传,本站不对文档的完整性、权威性及其观点立场正确性做任何保证或承诺!文档内容仅供研究参考,付费前请自行鉴别。
3、如文档内容存在违规,或者侵犯商业秘密、侵犯著作权等,请点击“违规举报”。

碎片内容

地理必修一知识点原始版

文章天下+ 关注
实名认证
内容提供者

各种文档应有尽有

相关文档

确认删除?
VIP
微信客服
  • 扫码咨询
会员Q群
  • 会员专属群点击这里加入QQ群
客服邮箱
回到顶部