电脑桌面
添加小米粒文库到电脑桌面
安装后可以在桌面快捷访问

人教版《道德与法治》八年级下册知识点复习(全册) VIP免费

人教版《道德与法治》八年级下册知识点复习(全册) _第1页
1/13
人教版《道德与法治》八年级下册知识点复习(全册) _第2页
2/13
人教版《道德与法治》八年级下册知识点复习(全册) _第3页
3/13
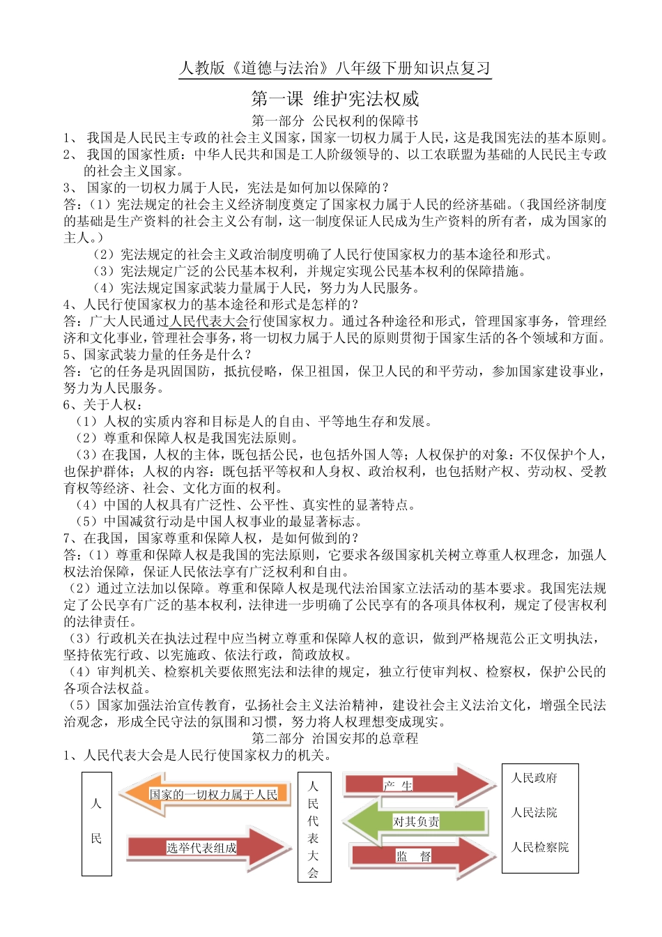
人教版《道德与法治》八年级下册知识点复习第一课维护宪法权威第一部分公民权利的保障书1、我国是人民民主专政的社会主义国家,国家一切权力属于人民,这是我国宪法的基本原则。2、我国的国家性质:中华人民共和国是工人阶级领导的、以工农联盟为基础的人民民主专政的社会主义国家。3、国家的一切权力属于人民,宪法是如何加以保障的?答:(1)宪法规定的社会主义经济制度奠定了国家权力属于人民的经济基础。(我国经济制度的基础是生产资料的社会主义公有制,这一制度保证人民成为生产资料的所有者,成为国家的主人。)(2)宪法规定的社会主义政治制度明确了人民行使国家权力的基本途径和形式。(3)宪法规定广泛的公民基本权利,并规定实现公民基本权利的保障措施。(4)宪法规定国家武装力量属于人民,努力为人民服务。4、人民行使国家权力的基本途径和形式是怎样的?答:广大人民通过人民代表大会行使国家权力。通过各种途径和形式,管理国家事务,管理经济和文化事业,管理社会事务,将一切权力属于人民的原则贯彻于国家生活的各个领域和方面。5、国家武装力量的任务是什么?答:它的任务是巩固国防,抵抗侵略,保卫祖国,保卫人民的和平劳动,参加国家建设事业,努力为人民服务。6、关于人权:(1)人权的实质内容和目标是人的自由、平等地生存和发展。(2)尊重和保障人权是我国宪法原则。(3)在我国,人权的主体,既包括公民,也包括外国人等;人权保护的对象:不仅保护个人,也保护群体;人权的内容:既包括平等权和人身权、政治权利,也包括财产权、劳动权、受教育权等经济、社会、文化方面的权利。(4)中国的人权具有广泛性、公平性、真实性的显著特点。(5)中国减贫行动是中国人权事业的最显著标志。7、在我国,国家尊重和保障人权,是如何做到的?答:(1)尊重和保障人权是我国的宪法原则,它要求各级国家机关树立尊重人权理念,加强人权法治保障,保证人民依法享有广泛权利和自由。(2)通过立法加以保障。尊重和保障人权是现代法治国家立法活动的基本要求。我国宪法规定了公民享有广泛的基本权利,法律进一步明确了公民享有的各项具体权利,规定了侵害权利的法律责任。(3)行政机关在执法过程中应当树立尊重和保障人权的意识,做到严格规范公正文明执法,坚持依宪行政、以宪施政、依法行政,简政放权。(4)审判机关、检察机关要依照宪法和法律的规定,独立行使审判权、检察权,保护公民的各项合法权益。(5)国家加强法治宣传教育,弘扬社会主义法治精神,建设社会主义法治文化,增强全民法治观念,形成全民守法的氛围和习惯,努力将人权理想变成现实。第二部分治国安邦的总章程1、人民代表大会是人民行使国家权力的机关。人民国家的一切权力属于人民选举代表组成人民代表大会产生监督对其负责人民政府人民法院人民检察院2、国家通过组织国家机构,授权国家机构特定职权,明确国家机构的组织、任期、工作方式等内容,使得国家权力的运行稳定有序。国家机构依据宪法行使权力,守护人民的根本利益。3、国家机构实行民主集中制的原则。4、我国国家机构贯彻民主集中制,主要体现在哪里?答:(1)在国家机构与人民的关系方面,国家权力来自人民,由人民选举产生国家权力机关,国家权力机关在国家机构中居于主导地位。(2)在中央与地方国家机构的关系方面,职权的划分是遵循在中央的统一领导下,充分发挥地方的主动性、积极性的原则。(3)在国家机关内部作出决策、决定时,实行民主集中制。5、任何国家机关、社会组织和个人都没有超越宪法的权力。6、规范国家权力运行以保障公民权利的实现,这是宪法的核心价值追求。7、为什么要规范国家权力的运行?答:(1)权力是把双刃剑,运用得好,可以造福人民;如果被滥用,则会滋生腐败,贻害无穷。必须加强对权力的制约和监督,让人民监督权力,让权力在阳光下运行,把权力关进制度的笼子。(2)规范国家权力运行以保障公民权利的实现,这是宪法的核心价值追求。8、在我国,宪法和法律是如何规范国家权力运行的?答:(1)国家权力必须在宪法和法律限定的范围内行使。(行使权力应当有法律依据,不能超越权限行使权...

1、当您付费下载文档后,您只拥有了使用权限,并不意味着购买了版权,文档只能用于自身使用,不得用于其他商业用途(如 [转卖]进行直接盈利或[编辑后售卖]进行间接盈利)。
2、本站所有内容均由合作方或网友上传,本站不对文档的完整性、权威性及其观点立场正确性做任何保证或承诺!文档内容仅供研究参考,付费前请自行鉴别。
3、如文档内容存在违规,或者侵犯商业秘密、侵犯著作权等,请点击“违规举报”。

碎片内容

人教版《道德与法治》八年级下册知识点复习(全册)

您可能关注的文档

文达天下+ 关注
实名认证
内容提供者

各类试题、文摘、指南、行业规范

确认删除?
VIP
微信客服
  • 扫码咨询
会员Q群
  • 会员专属群点击这里加入QQ群
客服邮箱
回到顶部