电脑桌面
添加小米粒文库到电脑桌面
安装后可以在桌面快捷访问

数控机床工高级试题VIP专享VIP免费

数控机床工高级试题_第1页
1/19
数控机床工高级试题_第2页
2/19
数控机床工高级试题_第3页
3/19
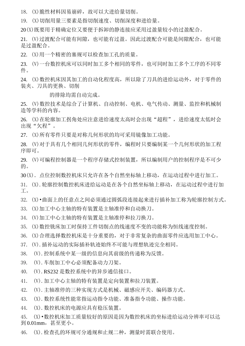
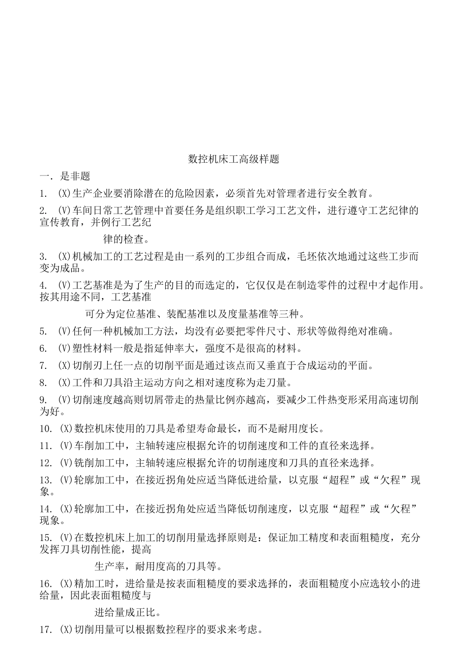
数控机床工高级样题一.是非题1.(X)生产企业要消除潜在的危险因素,必须首先对管理者进行安全教育。2.(V)车间日常工艺管理中首要任务是组织职工学习工艺文件,进行遵守工艺纪律的宣传教育,并例行工艺纪律的检查。3.(X)机械加工的工艺过程是由一系列的工步组合而成,毛坯依次地通过这些工步而变为成品。4.(V)工艺基准是为了生产的目的而选定的,它仅仅是在制造零件的过程中才起作用。按其用途不同,工艺基准可分为定位基准、装配基准以及度量基准等三种。5.(V)任何一种机械加工方法,均没有必要把零件尺寸、形状等做得绝对准确。6.(V)塑性材料一般是指延伸率大,强度不是很高的材料。7.(X)切削刃上任一点的切削平面是通过该点而又垂直于合成运动的平面。8.(X)工件和刀具沿主运动方向之相对速度称为走刀量。9.(V)切削速度越高则切屑带走的热量比例亦越高,要减少工件热变形采用高速切削为好。10.(X)数控机床使用的刀具是希望寿命最长,而不是耐用度长。11.(V)车削加工中,主轴转速应根据允许的切削速度和工件的直径来选择。12.(V)铣削加工中,主轴转速应根据允许的切削速度和刀具的直径来选择。13.(V)轮廓加工中,在接近拐角处应适当降低进给量,以克服“超程”或“欠程”现象。14.(X)轮廓加工中,在接近拐角处应适当降低切削速度,以克服“超程”或“欠程”现象。15.(V)在数控机床上加工的切削用量选择原则是:保证加工精度和表面粗糙度,充分发挥刀具切削性能,提高生产率,耐用度高的刀具等。16.(X)精加工时,进给量是按表面粗糙度的要求选择的,表面粗糙度小应选较小的进给量,因此表面粗糙度与进给量成正比。17.(X)切削用量可以根据数控程序的要求来考虑。18.(X)脆性材料因易崩碎,故可以大进给量切削。19.(X)切削用量三要素是指切削速度、切削深度和进给量。20(X)既要用于精确定位又要便于拆卸的静连接应采用过盈量较小的过盈配合。21.(V)过渡配合可能有间隙,也可能有过盈。因此过渡配合可能是间隙配合,也可能是过盈配合。22.(X)用一个精密的塞规可以检查加工孔的质量。23.(V)一台数控机床可以同时加工多个相同的零件,也可同时加工多个工序的不同零件。24.(X)数控机床因其加工的自动化程度高,所以除了刀具的进给运动外,对于零件的装夹、刀具的更换、切削的排除均需自动完成。25.(V)数控技术是综合了计算机、自动控制、电机、电气传动、测量、监控和机械制造等学科的内容。26.(X)在轮廓加工拐角处应注意进给速度太高时会出现“超程”,进给速度太低时会出现“欠程”。27.(X)所有零件只要是对称几何形状的均可采用镜像加工功能。28.(V)对于具有几个相同几何形状的零件,编程时只要编制某一个几何形状的加工程序即可。29.(V)可编程控制器是一个程序存储式控制装置,所以编制用户的控制程序是不可少的。30(X).点位控制数控机床只允许在各个自然坐标轴上移动,在运动过程中进行加工。31.(X).轮廓控制数控机床进给运动是在各个自然坐标轴上移动,在运动过程中进行加工。32.(X)•曲面上的任意点之间必须通过圆弧段连接起来进行插补加工称为轮廓控制方式。33.(X)加工中心主轴的特有装置是主轴准停和自动换刀。34.(V)加工中心主轴的特有装置是主轴准停和拉刀换刀。35.(X)数控铣床加工时保持工件切削点的线速度不变的功能称为恒线速度控制。36.(X)合理选择数控机床是十分重要的,对于非常复杂的曲面零件应选用加工中心。37.(V).插补运动的实际插补轨迹始终不可能与理想轨迹完全相同。38.(V).控制系统中某一级的信息向其前级的传递称为反馈。39.(V).车削加工中心必须配备动力刀架。40.(V).RS232是数控系统中的异步通信接口。41.(V).加工中心主轴的特有装置是定向装置和拉刀装置。42.(V).主轴准停的三种实现方式是机械、磁感应开关、编码器方式。43.(X).数控系统性能常指运动指令功能、准备指令功能、操作功能。44.(X).数控机床的电源应具有稳压装置。45.(X)•数控机床加工质量较好的原因是因为数控机床的坐标进给运动分辨率可以达到0.01mm,甚至更小。46.(X).检查孔的环规可分通规和止规二种,测量时需联合使用。47.(X)•数控机床几何精度要求应比同类型普通机床的几何精度要求高。...

1、当您付费下载文档后,您只拥有了使用权限,并不意味着购买了版权,文档只能用于自身使用,不得用于其他商业用途(如 [转卖]进行直接盈利或[编辑后售卖]进行间接盈利)。
2、本站所有内容均由合作方或网友上传,本站不对文档的完整性、权威性及其观点立场正确性做任何保证或承诺!文档内容仅供研究参考,付费前请自行鉴别。
3、如文档内容存在违规,或者侵犯商业秘密、侵犯著作权等,请点击“违规举报”。

碎片内容

数控机床工高级试题

确认删除?
VIP
微信客服
  • 扫码咨询
会员Q群
  • 会员专属群点击这里加入QQ群
客服邮箱
回到顶部