电脑桌面
添加小米粒文库到电脑桌面
安装后可以在桌面快捷访问

小学语文教学法复习试题及答案VIP免费

小学语文教学法复习试题及答案_第1页
1/4
小学语文教学法复习试题及答案_第2页
2/4
小学语文教学法复习试题及答案_第3页
3/4
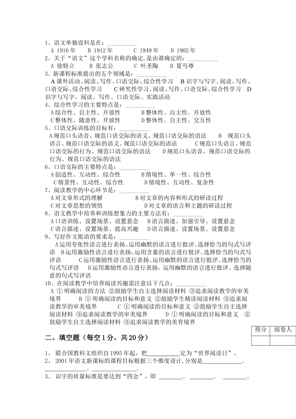
1、语文单独设科是在:__________A1916年B1912年C1949年D1902年2、关于“语文”这个学科名称的确定,是由谁确定的:__________A徐特立B张志公C叶圣陶D夏丏尊3、新课程标准提出的五个领域是:__________A课外活动、阅读、写作、口语交际、综合性学习B识字与写字、阅读、写作、口语交际、综合性学习C研究性学习、阅读、写作、口语交际、综合性学习D识字与写字、阅读、写作、口语交际、实践活动4、综合性学习的主要特点是:__________A综合性、自主性、开放性B整体性、自主性、开放性C整体性、随意性、开放性D整体性、自主性、交互性5、口语交际训练的目标有:__________A规范口头语音、规范口语交际的语义、规范口语交际的语法B规范口头语言、规范口语交际的语义、规范口语交际的语法C规范口头语言、规范口语交际的行为、规范口语交际的语法D规范口头语音、规范口语交际的行为、规范口语交际的语法6、口语交际的主要特点是:__________A创造性、互动性、综合性B情境性、单一性、综合性C情景性、互动性、综合性D情境性、互动性、复杂性7、阅读教学的中心环节是:__________A对文章形式的理解B对文章的内容和形式的研读过程C对文章思想的领悟D对文章的语言和主题的研读过程8、语文教学中培养和训练想象力的主要方法有:__________A口语训练、设置场景、设置悬念B语言描述、加强引导、设置悬念C语言描述、设置场景、提高兴趣D语言描述、设置场景、设置悬念9、写好作文批语的要求是:__________A运用夸张性语言进行表扬、运用幽默的语言进行批评、选择恰当的句式写评语B运用激励性语言进行表扬、运用含蓄的语言进行批评、选择恰当的句式写评语C运用激励性语言进行表扬、运用幽默的语言进行批评、选择恰当的句式写评语D运用激励性语言进行表扬、运用幽默的语言进行批评、选择随意的句式写评语10、在阅读教学中培养阅读兴趣需注意以下几点:__________A①明确阅读的方法②鼓励学生自主选择阅读材料③追求阅读教学的审美境界B①明确阅读的目标和意义②鼓励学生精读阅读材料③追求阅读教学的审美境界C①明确阅读的目标和意义②鼓励学生自主选择阅读材料③追求阅读教学的审美境界D①明确阅读的目标和意义②鼓励学生自主选择阅读材料③追求阅读教学的美育境界二、填空题(每空1分,共20分)1、联合国教科文组织自1995年起,把定为“世界阅读日”。2、2001年语文新课标的课程目标根据三个维度设计,分别是、、。3、识字的质量标准是要达到“四会”,即、、、得分阅卷人。4、阅读能力包括、、、。5、语文工具性要素的内涵包括、、、。6、在我国影响较大的三大识字方法是、、。7、完成对联:爆竹声声辞旧岁,。三、判断分析题(每题5分,共15分)1、全日制义务教育《语文课程标准》提出“积极倡导互帮互学、读写结合的学习方式”。请判断正误,然后简析之。2、全日制义务教育《语文课程标准》提出“全面提高学生的语文素养”,而此前的《小学语文教学大纲》强调“提高学生的语文能力”,你赞成哪一种提法,为什么?3、语文课程丰富的人文内涵对学生精神领域的影响是深广的,因此,语文教学在对学生进行政治思想教育方面坚持采用灌输的方式是对的。这种观点对吗?为什么?四、问答题(每题7分,共35分)1、语文教学怎样才能做到开放而有活力?2、你认为哪本书到目前为止对你的人生产生了最大的影响,请简要说明。3、一位老师执教《狐狸和乌鸦》,在结课时提了这样一个问题:“读了故事,大家能说说你心目中的狐狸和乌鸦是怎样的形象吗?”有一位同学说:“和这只愚蠢的乌鸦相比,我觉得这只狐狸特别聪明,他不费吹灰之力,就把乌鸦嘴里的肉骗到了自己的手里。”如果你是一名教师,你怎样继续讲下去?4、有人认为“语文学习就是要以语言文字为抓手,咬定语言不放松,立根原在‘素养’中;千方百计学语文,任尔东西南北风。”请结合学过的知识,谈谈自己对这句话的理解。5、请给叶圣陶的《小小的船》设计学习目标及导入语。得分阅卷人得分阅卷人五、论述题(每题10分,共20分)1、论述语文课程的基本特点。2、试述小学语文教学中如何体现“学生是学习和发展的主体”的教育思想。《小学语文教学法》试卷A...

1、当您付费下载文档后,您只拥有了使用权限,并不意味着购买了版权,文档只能用于自身使用,不得用于其他商业用途(如 [转卖]进行直接盈利或[编辑后售卖]进行间接盈利)。
2、本站所有内容均由合作方或网友上传,本站不对文档的完整性、权威性及其观点立场正确性做任何保证或承诺!文档内容仅供研究参考,付费前请自行鉴别。
3、如文档内容存在违规,或者侵犯商业秘密、侵犯著作权等,请点击“违规举报”。

碎片内容

小学语文教学法复习试题及答案

您可能关注的文档

精品文档+ 关注
实名认证
内容提供者

中小学学习资料大全

确认删除?
VIP
微信客服
  • 扫码咨询
会员Q群
  • 会员专属群点击这里加入QQ群
客服邮箱
回到顶部