电脑桌面
添加小米粒文库到电脑桌面
安装后可以在桌面快捷访问

机械行业安全操作规程(DOC55页)VIP免费

机械行业安全操作规程(DOC55页)_第1页
1/51
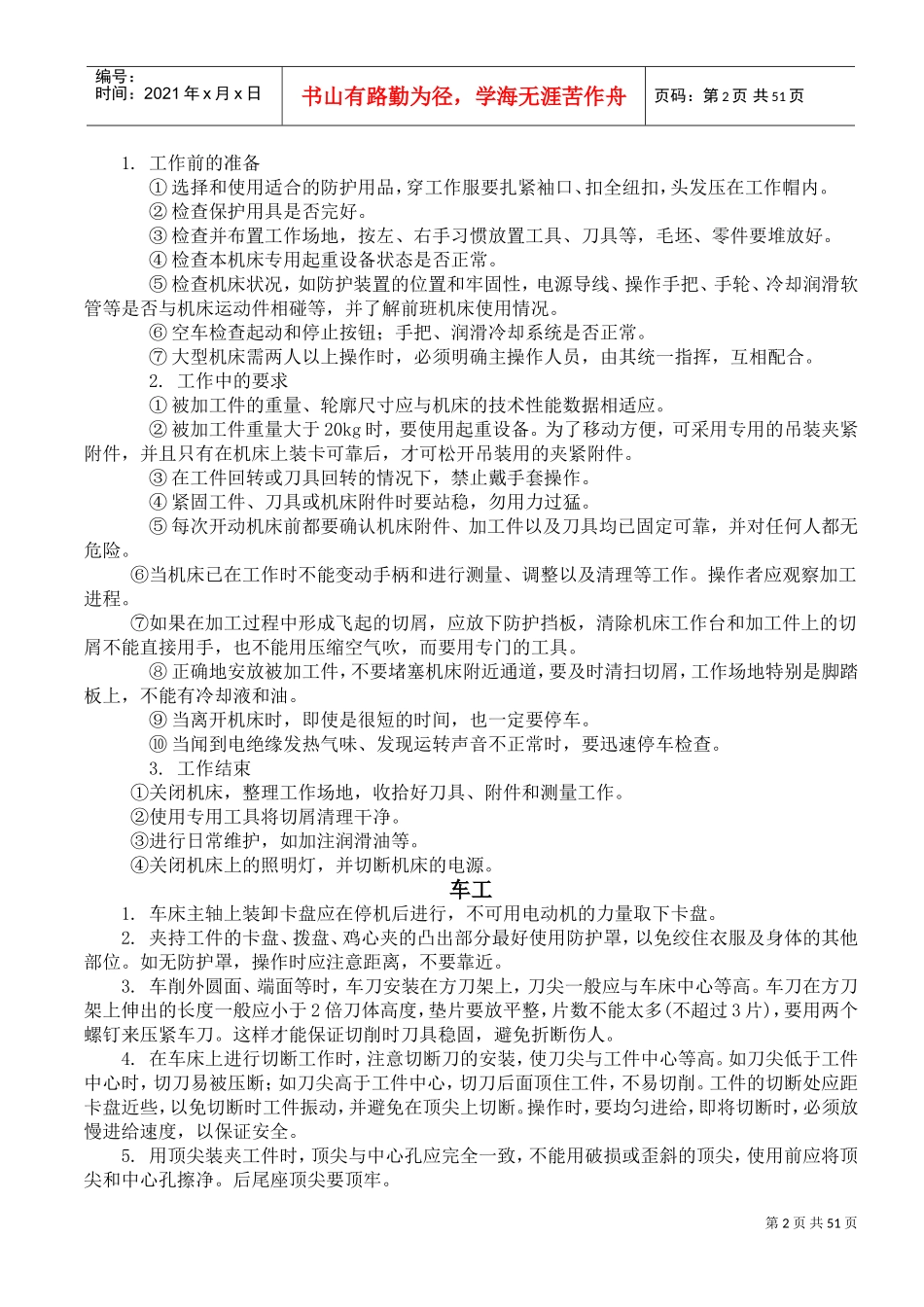
机械行业安全操作规程(DOC55页)_第2页
2/51
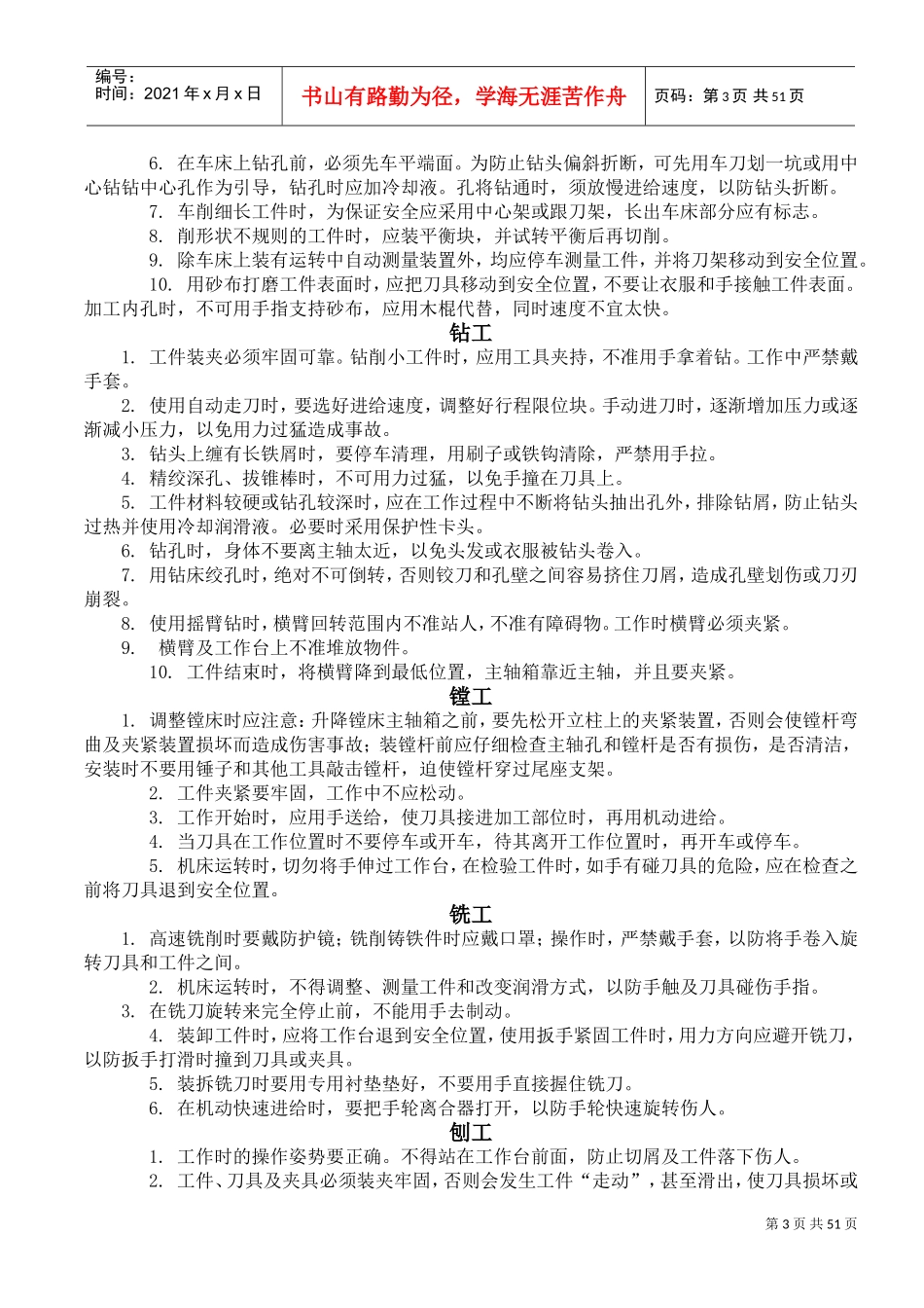
机械行业安全操作规程(DOC55页)_第3页
3/51
第1页共51页编号:时间:2021年x月x日书山有路勤为径,学海无涯苦作舟页码:第1页共51页一、安全生产总则为保证安全生产,全厂职工除遵守本岗位工种安全技术操作规程外,还必须遵守下列总则:1.认真执行国家有关劳动安全法规、规定及本厂各项安全生产规章制度。2.新入厂工、调换工种的工人及来厂实习、代培和临时参加生产的人员,必须经过安全教育和操作技术培训,经考试合格后在师傅的指导下进行操作。3.电气、起重、焊接、锅炉、压力容器、车辆驾驶、火化工等特种作业人员,必须持证操作。4.操作工必须熟悉产品性能、工艺规程及设备操作要求,会正确处理生产过程中出现的故障。5.操作前必须按规定正确穿戴好个人的防护用品。披肩发、长辫必须罩人工作帽内。进入有可能发生物体打击的场所必须戴安全帽;有可能被传动机械绞辗伤害的作业不准戴手套;不准穿戴围巾、围裙,脖子上不准佩带装饰品;生产作业场所不准赤膊;不准穿高跟鞋、拖鞋(除规定外)。6.工作时应集中精力、坚守岗位,不准做与本职工作无关的事。上班前不准饮酒。7.开动非本工种以外设备时,须经有关领导批准。8.操作对人体有发生伤害危险的机械设备时,应检查安全防护装置是否齐全可靠,否则不准进行操作。9.不准随意拆卸、挪动各种安全防护装置,安全信号装置,防护围栏、警戒标志等。10.检修机械、电气设备时,必须切断电源,挂上警示牌。合闸前要仔细检查,确认无人检修后方准合闸。11.操作中使用的行灯及局部照明,其电压不得超过36V,金属容器内和潮湿场所作业不得超过12V。12.生产场所应保持整齐、清洁、原材料、半成品及成品要堆放合理,安全通道畅通,废料应及时清除。13.高空作业人员必须系好安全带,登高用的扶梯必须坚实牢固,符合安全技术要求,并采取可靠的防滑措施。14.非电气作业人员严禁装修电器设备和线路。15.易燃、易爆等生产作业场所,严禁烟火及明火作业。16.禁止在产生有毒有害物质作业场所内进餐、饮水,工作时要戴好防毒口罩或其它防护用品。17.严禁攀登吊运中的物体及在吊物下通过停留。18.生产作业区禁止骑自行车、摩托车。不准在运转设备上跨越、传递物体和触动危险部位。19.严格执行交接班制度。末班下班前要切断电源,汽(气)源,熄灭火种,清理场地,中途停电要关闭电源。20.凡进入厂油库、锅炉房、变电站、爆炸物品仓库等要害场所,必须经公安、技安等有关部门批准,并办理登记手续。21.工房内外配置的消防器材不准挪作它用,器材周围不得堆放其它物品妨碍取用。22.发生工伤事故、重大未遂事故及火灾、爆炸事故要及时启动应急救援预案进行抢救,立即报告有关领导和部门,保护好事故现场。二、金属切削机械安全技术操作规程金属切削安全通则第2页共51页编号:时间:2021年x月x日书山有路勤为径,学海无涯苦作舟页码:第2页共51页1.工作前的准备①选择和使用适合的防护用品,穿工作服要扎紧袖口、扣全纽扣,头发压在工作帽内。②检查保护用具是否完好。③检查并布置工作场地,按左、右手习惯放置工具、刀具等,毛坯、零件要堆放好。④检查本机床专用起重设备状态是否正常。⑤检查机床状况,如防护装置的位置和牢固性,电源导线、操作手把、手轮、冷却润滑软管等是否与机床运动件相碰等,并了解前班机床使用情况。⑥空车检查起动和停止按钮;手把、润滑冷却系统是否正常。⑦大型机床需两人以上操作时,必须明确主操作人员,由其统一指挥,互相配合。2.工作中的要求①被加工件的重量、轮廓尺寸应与机床的技术性能数据相适应。②被加工件重量大于20kg时,要使用起重设备。为了移动方便,可采用专用的吊装夹紧附件,并且只有在机床上装卡可靠后,才可松开吊装用的夹紧附件。③在工件回转或刀具回转的情况下,禁止戴手套操作。④紧固工件、刀具或机床附件时要站稳,勿用力过猛。⑤每次开动机床前都要确认机床附件、加工件以及刀具均已固定可靠,并对任何人都无危险。⑥当机床已在工作时不能变动手柄和进行测量、调整以及清理等工作。操作者应观察加工进程。⑦如果在加工过程中形成飞起的切屑,应放下防护挡板,清除机床工作台和加工件上的切屑不能直接用手,也不能用压缩空气吹,而...

1、当您付费下载文档后,您只拥有了使用权限,并不意味着购买了版权,文档只能用于自身使用,不得用于其他商业用途(如 [转卖]进行直接盈利或[编辑后售卖]进行间接盈利)。
2、本站所有内容均由合作方或网友上传,本站不对文档的完整性、权威性及其观点立场正确性做任何保证或承诺!文档内容仅供研究参考,付费前请自行鉴别。
3、如文档内容存在违规,或者侵犯商业秘密、侵犯著作权等,请点击“违规举报”。

碎片内容

机械行业安全操作规程(DOC55页)

精品中小学资料+ 关注
实名认证
内容提供者

精品文档

确认删除?
VIP
微信客服
  • 扫码咨询
会员Q群
  • 会员专属群点击这里加入QQ群
客服邮箱
回到顶部