电脑桌面
添加小米粒文库到电脑桌面
安装后可以在桌面快捷访问

检修标准化作业指导书1VIP免费

检修标准化作业指导书1_第1页
1/41
检修标准化作业指导书1_第2页
2/41
检修标准化作业指导书1_第3页
3/41
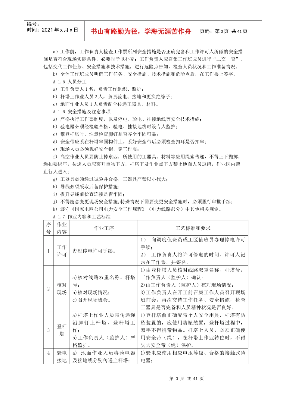
第1页共41页编号:时间:2021年x月x日书山有路勤为径,学海无涯苦作舟页码:第1页共41页标准化作业指导书10kV~110kV架空输电线路检修部分(试行)供电管理中心外线维修队附录A1(规范性附录)架空输电线路停电检修现场作业程序卡A.110kV架空输电线路停电更换针式绝缘子现场作业程序卡(卡号:)A.1.1作业人员配备:共4人:工作负责人1名,杆塔上作业人员2名,地面作业人员1名。A.1.2主要工器具配备序号名称型号规格单位数量备注第2页共41页第1页共41页编号:时间:2021年x月x日书山有路勤为径,学海无涯苦作舟页码:第2页共41页1导线提升器1~5T副12保险钢丝套φ12.5根1根据横担长确定长度3传递绳φ11根1根据杆塔高度确定长度4传递滑车1T只15接地线组2根据线路电压等级确定6验电器只4根据线路电压等级确定7发声器台2根据线路电压等级确定8绝缘手套双2根据线路电压等级确定9安全带条310个人保安线根1根据线路电压等级确定11脚扣副2注:工器具机械强度均应满足安规要求,周期预防性检查性试验合格,工器具的配备应根据线路实际情况进行调整,防止以小代大。A.1.3工作前准备作业前,工作负责人应作好本次作业的准备工作,其主要内容包括:a)现场勘察应明确现场检修作业需要停电的范围、保留的带电部位和现场作业的条件、环境及其他危险点等,了解杆塔周围情况、地形及交叉跨越等,必要时组织现场勘察。b)相关资料查阅图纸资料,明确杆塔型、呼高、导线型号、垂直档距及应力等,以确定使用的工器具、材料。c)工作票及任务单工作票签发人根据现场情况等相关资料,签发工作票和任务单,根据《电业安全工作规程》线路部分和现场实际填写电力线路第一种工作票,工作负责人确认无误后接受工作票和任务单。d)材料准备及要求准备与导线牌号相匹配的绝缘子1只、铝包带若干,其电气强度和机械强度必须符合有关规定。e)危险点分析预控序号危险点控制及防范措施1误登杆塔登杆塔前必须仔细核对线路双重名称、杆塔号,确认无误后方可上塔。2高空坠落攀登铁塔时由脚钉松动或没有抓稳踏牢,作业时安全带没有系在牢固的构件上或扣环没有扣牢,可能发生人员从高空坠落。3物体打击高空作业可能落物,杆塔上作业人员抛掷工具、材料,地面人员不戴安全帽,作业点下方有人,可能发生人员遭受物体打击。4触电未按规定挂设接地线可能发生感应电触电。5导线脱落因操作不当或工器具失灵,可能导致导线脱落。6工器具失灵工器具保养或使用不当可能导致失灵7其它根据现场实际情况,补充必要的危险点分析和预控内容。A.1.4二交一查第3页共41页第2页共41页编号:时间:2021年x月x日书山有路勤为径,学海无涯苦作舟页码:第3页共41页a)工作前,工作负责人检查工作票所列安全措施是否正确完备和工作许可人所做的安全措施是否符合现场实际条件,必要时予以补充;工作负责人应召集工作班成员进行“二交一查”,包括交代工作任务、安全措施和技术措施,进行危险点告知,检查人员状况和工作准备情况。b)全体工作班成员明确工作任务、安全措施、技术措施和危险点后,在工作票上签字。A.1.5人员分工a)工作负责人1名,负责工作组织、监护;b)杆塔上作业人员2人,负责验电、接地和更换绝缘子;c)地面作业人员1人负责配合传递工器具、材料。A.1.6安全措施及注意事项a)严格执行工作票制度,以及停电、验电、挂接地线等安全技术措施;b)验电器必须经检验合格,验电、挂接地线时设专人监护;c)攀登杆塔时,注意检查脚钉是否齐全牢固可靠;d)安全带应系在杆塔牢固构件上。系好安全带后必须检查扣环是否扣牢;e)现场人员必须戴好安全帽,穿工作服;f)高空作业人员要防止掉东西,所使用的工器具、材料等应用绳索传递,不得上下抛掷,绳扣要绑牢,传递人员应离开重物下方,杆塔下及作业点下方禁止地面人员逗留,作业区内禁止行人进入;g)工器具必须经过试验并合格,工器具严禁以小代大;h)导线必须采取后备保护措施;i)提升导线前检查连接是否牢固;j)不得随意变更现场安全措施,特殊情况下需要变更安全措施时,必须履行审批手续;k)遵守《国家电网公司电力安全工作规程》(电力线路部分)中其他相关规定。A.1.7作业内容和工艺标准序号作...

1、当您付费下载文档后,您只拥有了使用权限,并不意味着购买了版权,文档只能用于自身使用,不得用于其他商业用途(如 [转卖]进行直接盈利或[编辑后售卖]进行间接盈利)。
2、本站所有内容均由合作方或网友上传,本站不对文档的完整性、权威性及其观点立场正确性做任何保证或承诺!文档内容仅供研究参考,付费前请自行鉴别。
3、如文档内容存在违规,或者侵犯商业秘密、侵犯著作权等,请点击“违规举报”。

碎片内容

检修标准化作业指导书1

确认删除?
VIP
微信客服
  • 扫码咨询
会员Q群
  • 会员专属群点击这里加入QQ群
客服邮箱
回到顶部