电脑桌面
添加小米粒文库到电脑桌面
安装后可以在桌面快捷访问

册课文件之家在哪里VIP免费

册课文件之家在哪里_第1页
1/4
册课文件之家在哪里_第2页
2/4
册课文件之家在哪里_第3页
3/4
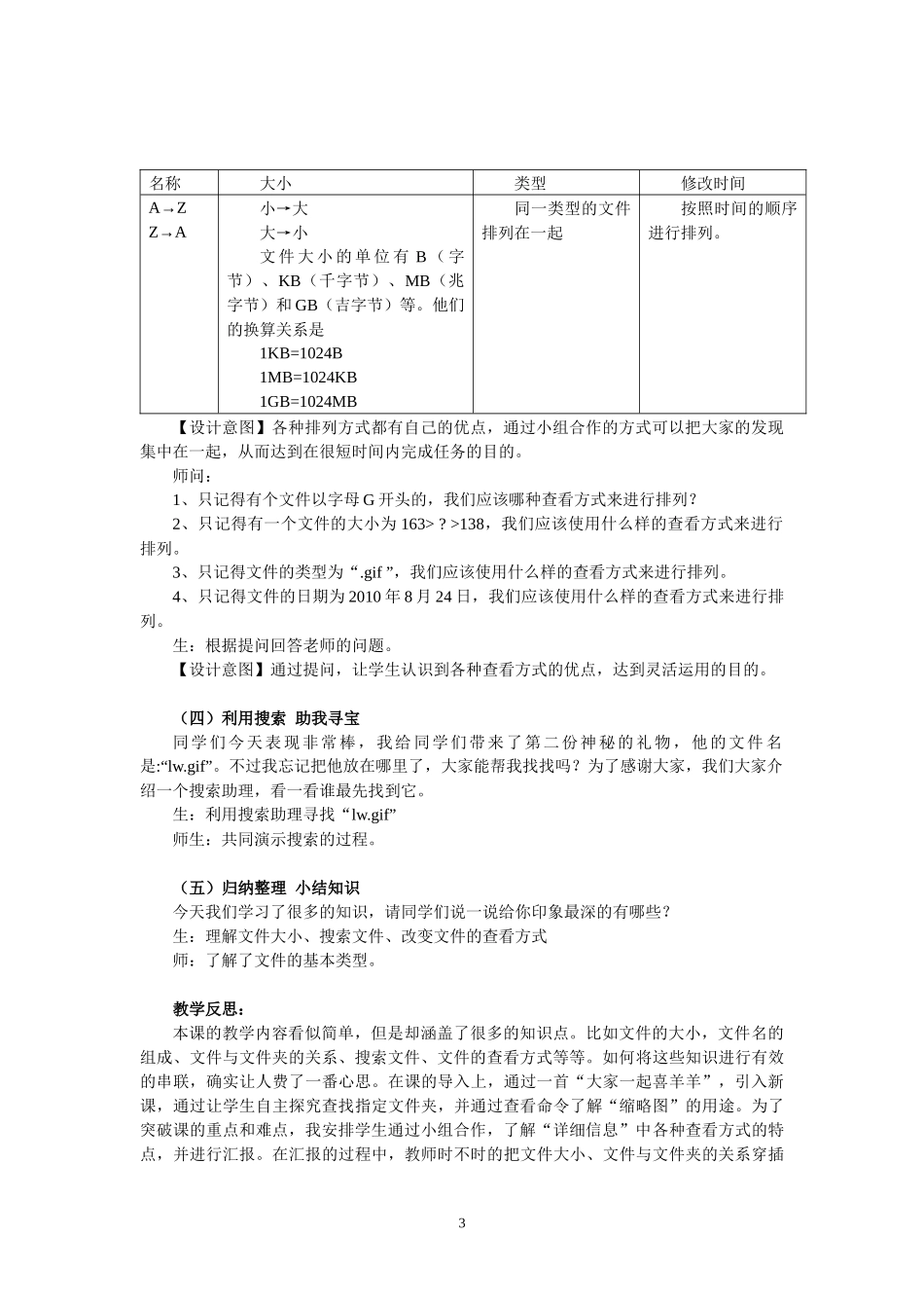
第5课文件之家在哪里一、教材分析本课是安徽省小学信息技术第3册第5课的内容,主要介绍从打开磁盘和文件夹窗口开始,使用不同的文件查看方式查看文件,理解缩略图和详细方式的特点及其适用性,通过在电脑中搜索文件,体验快速获取信息的方法。二、学情分析通过前面的学习,学生已经掌握鼠标的常用操作,了解如何播放声音,查看图片等方法,通过图标认识几种常见的文件类型。三、教学目标1、知识与技能(1)了解文件和文件夹的概念及其关系;(2)了解文件的类型、大小、修改日期等属性;(3)理解窗口中文件的查看方式,排列顺序;(4)使用WindowsXP系统的搜索功能搜索文件。2、过程与方法通过对文件进行分类的实际操作,理解信息资源分类的基本理念,并运用这种理念,对信息资源进行有效的管理。3、情感态度与价值观通过亲身体验,逐步养成良好的信息管理习惯。四、教学重点难点1、教学重点(1)了解文件的概念及其关系。(2)了解文件的类型、大小、修改日期等属性;(3)理解窗口中文件的查看方式,排列顺序;(4)使用WindowsXP系统的搜索功能搜索文件。2、教学难点(1)了解文件的概念及其关系;(2)认识常见的文件类型。五、课时:1课时六、教学策略设置情境导入新课→自主探究寻找目标→小组合作探寻奥秘→利用搜索助我寻宝→归纳整理小结知识七、教学准备教师准备:教学素材发放到学生机的D盘中。学生准备:掌握基本的电脑操作,如鼠标的单击、双击等操作。教学环境:带有电子教室的网络机房1八、教学过程(一)设置情境导入新课师:播放一首“大家一起喜羊羊.mp3”歌曲,引出动画片的话题。老师和学生一起交流,平时都喜欢看哪些动画片。并告诉学生给他们准备了一份神秘的礼物,由此引出下一个环节。(二)自主探究寻找目标师:课件出示礼物存放的位置:“我的电脑”→“本地磁盘(D:)”→“我的资料”,比一比谁能快速的找到它。生:根据提示,自主探究来寻找并打开“我的资料”文件夹。师:要求学生汇报其寻找的过程要求:要一边操作,一边解说。生:汇报寻找“我的资料”文件夹的过程。师问:这个文件夹中都有些什么?生:图片、声音、文档师问:你是如何判断他们的类型的。生:根据图标来认识的。师问:电脑是根据什么来判断文件的类型呢?和学生一起认识文件名的组成。(基本名.扩展名)扩展名代表了文件的类型。介绍几种常见的文件类型。图像声音文档视频.jpg.bmp.gif.mp3.wav.txt.doc.flv.mp4师:文件和文件夹是什么关系?(举例:文具与文具盒的关系)生:文件装在文件夹里。(三)小组合作探寻奥秘师演示:单击“查看”→“详细信息”,介绍四种查看方式。要求学生以小组合作的方式,来探寻一下每一种查看方式的特点。生:小组分工合作,了解每一种查看方式的优点。生:汇报自己的发现。师:小结每一种查看方式的优点。2名称大小类型修改时间A→ZZ→A小→大大→小文件大小的单位有B(字节)、KB(千字节)、MB(兆字节)和GB(吉字节)等。他们的换算关系是1KB=1024B1MB=1024KB1GB=1024MB同一类型的文件排列在一起按照时间的顺序进行排列。【设计意图】各种排列方式都有自己的优点,通过小组合作的方式可以把大家的发现集中在一起,从而达到在很短时间内完成任务的目的。师问:1、只记得有个文件以字母G开头的,我们应该哪种查看方式来进行排列?2、只记得有一个文件的大小为163>?>138,我们应该使用什么样的查看方式来进行排列。3、只记得文件的类型为“.gif”,我们应该使用什么样的查看方式来进行排列。4、只记得文件的日期为2010年8月24日,我们应该使用什么样的查看方式来进行排列。生:根据提问回答老师的问题。【设计意图】通过提问,让学生认识到各种查看方式的优点,达到灵活运用的目的。(四)利用搜索助我寻宝同学们今天表现非常棒,我给同学们带来了第二份神秘的礼物,他的文件名是:“lw.gif”。不过我忘记把他放在哪里了,大家能帮我找找吗?为了感谢大家,我们大家介绍一个搜索助理,看一看谁最先找到它。生:利用搜索助理寻找“lw.gif”师生:共同演示搜索的过程。(五)归纳整理小结知识今天我们学习了很多的知识,请同学们说一说给你印象最...

1、当您付费下载文档后,您只拥有了使用权限,并不意味着购买了版权,文档只能用于自身使用,不得用于其他商业用途(如 [转卖]进行直接盈利或[编辑后售卖]进行间接盈利)。
2、本站所有内容均由合作方或网友上传,本站不对文档的完整性、权威性及其观点立场正确性做任何保证或承诺!文档内容仅供研究参考,付费前请自行鉴别。
3、如文档内容存在违规,或者侵犯商业秘密、侵犯著作权等,请点击“违规举报”。

碎片内容

册课文件之家在哪里

您可能关注的文档

百万精品文库+ 关注
实名认证
内容提供者

学习课件教案小学中学资料大全

确认删除?
VIP
微信客服
  • 扫码咨询
会员Q群
  • 会员专属群点击这里加入QQ群
客服邮箱
回到顶部