电脑桌面
添加小米粒文库到电脑桌面
安装后可以在桌面快捷访问

天津土地估价师复习:土地市场的概念试题VIP免费

天津土地估价师复习:土地市场的概念试题_第1页
1/8
天津土地估价师复习:土地市场的概念试题_第2页
2/8
天津土地估价师复习:土地市场的概念试题_第3页
3/8
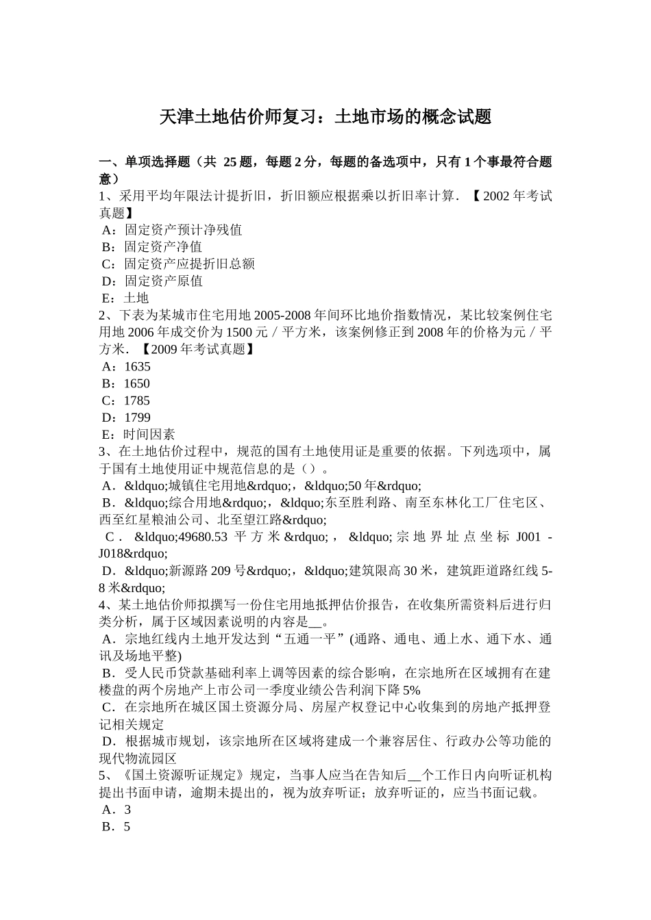
天津土地估价师复习:土地市场的概念试题一、单项选择题(共25题,每题2分,每题的备选项中,只有1个事最符合题意)1、采用平均年限法计提折旧,折旧额应根据乘以折旧率计算.【2002年考试真题】A:固定资产预计净残值B:固定资产净值C:固定资产应提折旧总额D:固定资产原值E:土地2、下表为某城市住宅用地2005-2008年间环比地价指数情况,某比较案例住宅用地2006年成交价为1500元/平方米,该案例修正到2008年的价格为元/平方米.【2009年考试真题】A:1635B:1650C:1785D:1799E:时间因素3、在土地估价过程中,规范的国有土地使用证是重要的依据。下列选项中,属于国有土地使用证中规范信息的是()。A.“城镇住宅用地”,“50年”B.“综合用地”,“东至胜利路、南至东林化工厂住宅区、西至红星粮油公司、北至望江路”C.“49680.53平方米”,“宗地界址点坐标J001-J018”D.“新源路209号”,“建筑限高30米,建筑距道路红线5-8米”4、某土地估价师拟撰写一份住宅用地抵押估价报告,在收集所需资料后进行归类分析,属于区域因素说明的内容是__。A.宗地红线内土地开发达到“五通一平”(通路、通电、通上水、通下水、通讯及场地平整)B.受人民币贷款基础利率上调等因素的综合影响,在宗地所在区域拥有在建楼盘的两个房地产上市公司一季度业绩公告利润下降5%C.在宗地所在城区国土资源分局、房屋产权登记中心收集到的房地产抵押登记相关规定D.根据城市规划,该宗地所在区域将建成一个兼容居住、行政办公等功能的现代物流园区5、《国土资源听证规定》规定,当事人应当在告知后__个工作日内向听证机构提出书面申请,逾期未提出的,视为放弃听证;放弃听证的,应当书面记载。A.3B.5C.7D.106、某开发区平均征地费为:三项补偿及有关税费为8万元/亩,土地开发费为2亿元/平方千米,为均匀投入.当地贷款年利率为12%,开发期为2年.开发商要求的投资回报率为15%,工业用地出让的土地增值收益率为10%.则开发利润为元/平方米。【2004年考试真题】A:32B:48C:96D:126E:时间因素7、在拟定统计调查项目时需要注意几点,下列选项表述错误的是__。A.根据调查目的的需要,确定调查项目B.调查项目的拟定,应兼顾需要与可能C.各项调查项目的含义和答案范围应明确具体,否则将会影响调查结果的汇总分析D.各调查项目之间无需具有逻辑关系,也可对调查结果进行审核8、累计增长量是__。A.报告期水平与前一期水平之差B.报告期水平与某一固定时期水平(通常是时间序列最初水平)之差C.时间序列中逐期增长量的序时平均数D.报告发展水平与基期发展水平之比9、基准地价是城镇土地市场的和公示性价格,通过定期公布,向社会提供土地市场的有关地价水平及其变动趋势。A:宏观性B:微观性C:指导性D:控制性E:时间因素10、某市拟于2004年12月8日拍卖位于市区的10宗住宅用地,若以拟拍卖土地为一统计总体,则其中对A宗土地面积的统计表述应属()。A.数量标志B.数量指标C.品质标志D.质量指标11、在经济增长出现停滞同时存在通货膨胀即滞涨的情况下,通常采用的政策组合.【2008年考试真题】A:扩张性财政政策和扩张性货币政策B:紧缩性财政政策和扩张性货币政策C:扩张性财政政策和紧缩性货币政策D:紧缩性财政政策和紧缩性货币政策E:土地12、权利人在其权利存在的土地上,为实现其利用土地的目的,分别依法行使其权利时对土地的用益、流转和管理权是指__A.耕作权B.土地承包经营权C.土地产权D.土地地权13、城镇土地分等中的城镇基础设施因素包含__状况。A.道路B.排气C.供水D.排水E.供气14、建设单位管理的内容包括__。A.建设单位设施费B.建设单位开办费C.建设单位经费D.建设单位监理费E.建设单位勘察项目材料费15、下列关于农用地特点的说法,错误的是__。A.农用地既是劳动对象,又是劳动手段,是不可替代的生产资料B.我国农用地资源丰富,且可以自行恢复和再生,所以取之不尽,用之不竭C.农用地受自然环境的影响显著D.农用地资源只要利用得当,不仅有自行恢复和再生的能力,而且可以永续利用16、在确定定级因素时应遵循__原则。A.主导因素B.差异性C.最...

1、当您付费下载文档后,您只拥有了使用权限,并不意味着购买了版权,文档只能用于自身使用,不得用于其他商业用途(如 [转卖]进行直接盈利或[编辑后售卖]进行间接盈利)。
2、本站所有内容均由合作方或网友上传,本站不对文档的完整性、权威性及其观点立场正确性做任何保证或承诺!文档内容仅供研究参考,付费前请自行鉴别。
3、如文档内容存在违规,或者侵犯商业秘密、侵犯著作权等,请点击“违规举报”。

碎片内容

天津土地估价师复习:土地市场的概念试题

文章天下+ 关注
实名认证
内容提供者

各种文档应有尽有

相关文档

确认删除?
VIP
微信客服
  • 扫码咨询
会员Q群
  • 会员专属群点击这里加入QQ群
客服邮箱
回到顶部