电脑桌面
添加小米粒文库到电脑桌面
安装后可以在桌面快捷访问

试验室安全题库有答案VIP免费

试验室安全题库有答案_第1页
1/18
试验室安全题库有答案_第2页
2/18
试验室安全题库有答案_第3页
3/18
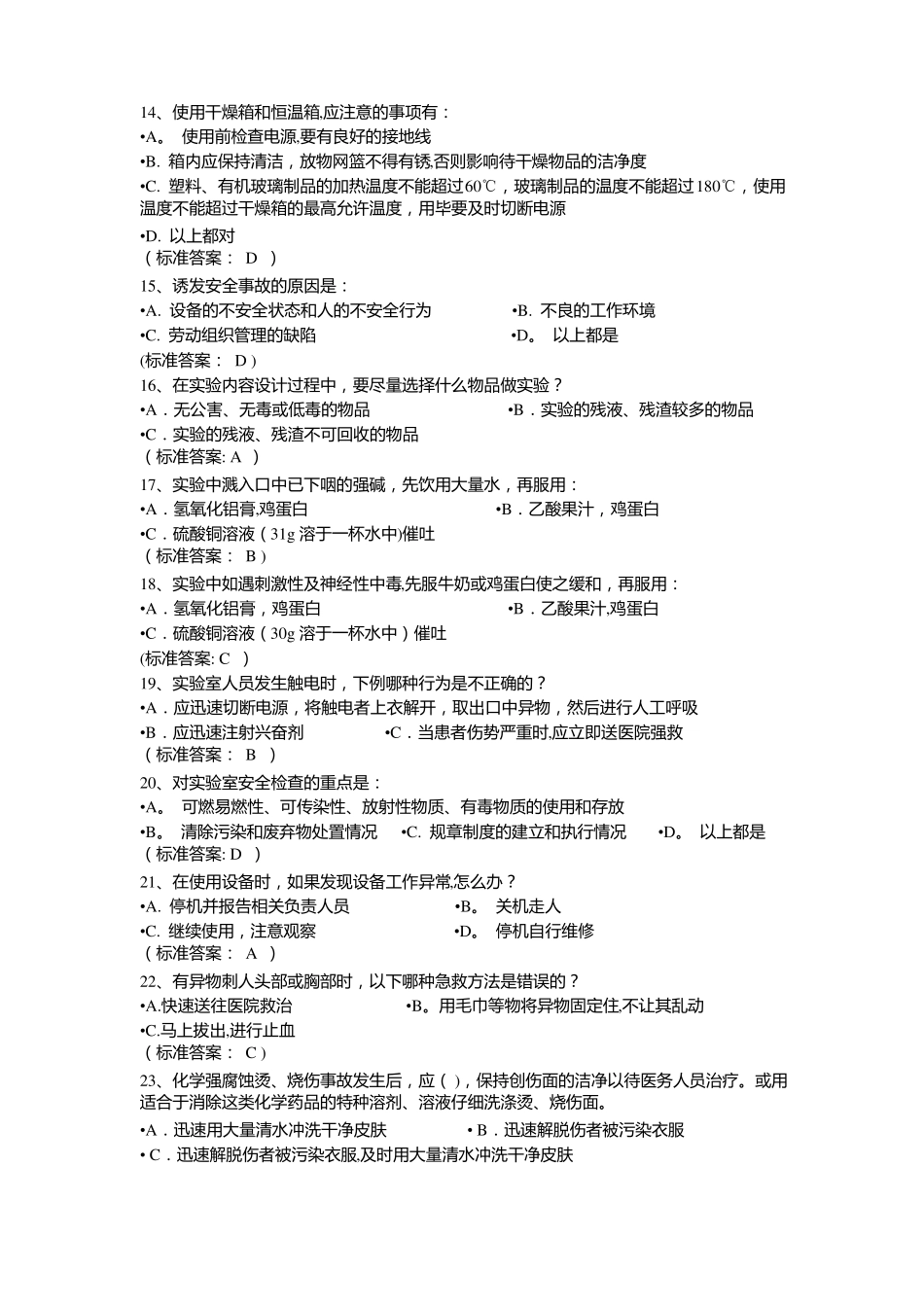
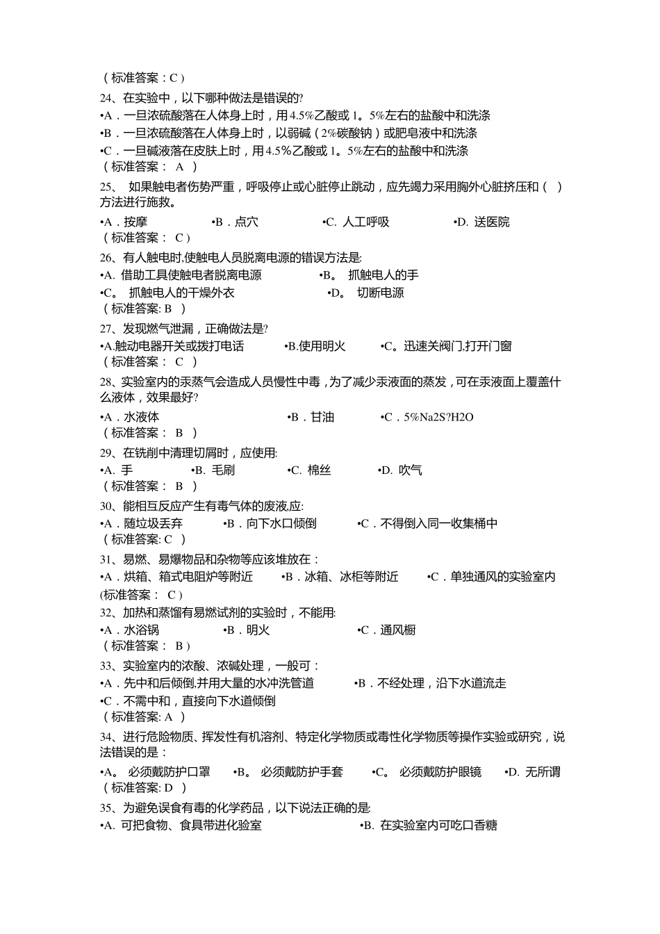
1、如果实验出现火情,要立即:•A.停止加热,移开可燃物,切断电源,用灭火器灭火•B.打开实验室门,尽快疏散、撤离人员C.用干毛巾覆盖上火源,使火焰熄灭(标准答案:A)2、实验室电器设备所引起的火灾,应:•A.用水灭火•B.用二氧化碳或干粉灭火器灭火•C.用泡沫灭火器灭火(标准答案:B)3、下列哪项不是影响混合物爆炸极限的因素?•A.混合物的温度、压力•B。混合物的多少•C.混合物的含氧量•D.容器的大小(标准答案:B)4、下列选项中属于防爆的措施有:•A。防止形成爆炸性混合物的化学品泄漏•B。控制可燃物形成爆炸性混合物•C.消除火源、安装检测和报警装置•D.以上都是(标准答案:D)5、采取适当的措施,使燃烧因缺乏或隔绝氧气而熄灭,这种方法称作:•A。窒息灭火法•B.隔离灭火法•C.冷却灭火法(标准答案:A)6、身上着火后,下列哪种灭火方法是错误的?•A。就地打滚•B。用厚重衣物覆盖压灭火苗•C。迎风快跑•D。大量水冲或跳入水中(标准答案:C)7、扑救易燃液体火灾时,应用那种方法?•A。用灭火器•B。用水泼•C。扑打•D.以上都可以(标准答案:A)8、扑灭电器火灾不宜使用下列何种灭火器材?•A.二氧化碳灭火器•B。干粉灭火器•C.泡沫灭火器•D。灭火砂(标准答案:C)9、实验大楼安全出口的疏散门应:•A。自由开启•B.向外开启•C.向内开启•D.关闭,需要时可自行开启(标准答案:B)10、使用灭火器扑救火灾时要对准火焰的什么部位喷射。•A。上部•B。中部•C。根部•D。中上部(标准答案:C)11、在火灾初发阶段,应采取哪种方法撤离?•A。乘坐电梯•B。用湿毛巾捂住口鼻低姿从安全通道撤离•C.跳楼逃生•D.跑到楼顶呼救(标准答案:B)12、干粉灭火器适用于:•A.电器起火•B。可燃气体起火•C.有机溶剂起火•D.以上都是(标准答案:D)13、实验室常用于皮肤或普通实验器械的消毒液有:•A.75%乙醇•B。福尔马林(甲醛)•C.来苏儿(甲酚)•D.漂白粉(次氯酸钠)(标准答案:A)14、使用干燥箱和恒温箱,应注意的事项有:•A。使用前检查电源,要有良好的接地线•B.箱内应保持清洁,放物网篮不得有锈,否则影响待干燥物品的洁净度•C.塑料、有机玻璃制品的加热温度不能超过60℃,玻璃制品的温度不能超过180℃,使用温度不能超过干燥箱的最高允许温度,用毕要及时切断电源•D.以上都对(标准答案:D)15、诱发安全事故的原因是:•A.设备的不安全状态和人的不安全行为•B.不良的工作环境•C.劳动组织管理的缺陷•D。以上都是(标准答案:D)16、在实验内容设计过程中,要尽量选择什么物品做实验?•A.无公害、无毒或低毒的物品•B.实验的残液、残渣较多的物品•C.实验的残液、残渣不可回收的物品(标准答案:A)17、实验中溅入口中已下咽的强碱,先饮用大量水,再服用:•A.氢氧化铝膏,鸡蛋白•B.乙酸果汁,鸡蛋白•C.硫酸铜溶液(31g溶于一杯水中)催吐(标准答案:B)18、实验中如遇刺激性及神经性中毒,先服牛奶或鸡蛋白使之缓和,再服用:•A.氢氧化铝膏,鸡蛋白•B.乙酸果汁,鸡蛋白•C.硫酸铜溶液(30g溶于一杯水中)催吐(标准答案:C)19、实验室人员发生触电时,下例哪种行为是不正确的?•A.应迅速切断电源,将触电者上衣解开,取出口中异物,然后进行人工呼吸•B.应迅速注射兴奋剂•C.当患者伤势严重时,应立即送医院强救(标准答案:B)20、对实验室安全检查的重点是:•A。可燃易燃性、可传染性、放射性物质、有毒物质的使用和存放•B。清除污染和废弃物处置情况•C.规章制度的建立和执行情况•D。以上都是(标准答案:D)21、在使用设备时,如果发现设备工作异常,怎么办?•A.停机并报告相关负责人员•B。关机走人•C.继续使用,注意观察•D。停机自行维修(标准答案:A)22、有异物刺人头部或胸部时,以下哪种急救方法是错误的?•A.快速送往医院救治•B。用毛巾等物将异物固定住,不让其乱动•C.马上拔出,进行止血(标准答案:C)23、化学强腐蚀烫、烧伤事故发生后,应(),保持创伤面的洁净以待医务人员治疗。或用适合于消除这类化学药品的特种溶剂、溶液仔细洗涤烫、烧伤面。•A.迅速用大量清水冲洗干净皮肤•B.迅速解脱伤者被污染衣服•C...

1、当您付费下载文档后,您只拥有了使用权限,并不意味着购买了版权,文档只能用于自身使用,不得用于其他商业用途(如 [转卖]进行直接盈利或[编辑后售卖]进行间接盈利)。
2、本站所有内容均由合作方或网友上传,本站不对文档的完整性、权威性及其观点立场正确性做任何保证或承诺!文档内容仅供研究参考,付费前请自行鉴别。
3、如文档内容存在违规,或者侵犯商业秘密、侵犯著作权等,请点击“违规举报”。

碎片内容

试验室安全题库有答案

爱的疯狂+ 关注
实名认证
内容提供者

该用户很懒,什么也没介绍

确认删除?
VIP
微信客服
  • 扫码咨询
会员Q群
  • 会员专属群点击这里加入QQ群
客服邮箱
回到顶部