电脑桌面
添加小米粒文库到电脑桌面
安装后可以在桌面快捷访问

餐厅前厅经理岗位职责及工作流程VIP免费

餐厅前厅经理岗位职责及工作流程_第1页
1/4
餐厅前厅经理岗位职责及工作流程_第2页
2/4
餐厅前厅经理岗位职责及工作流程_第3页
3/4
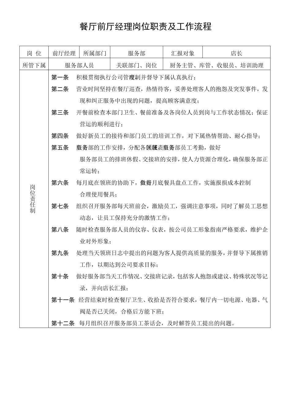
餐厅前厅经理岗位职责及工作流程岗位前厅经理所属部门服务部汇报对象店长所管下属服务部人员关联部门、岗位厨务主管、库管、收银员、培训助理岗位责任制第一条积极贯彻执行公司管理制度,并督导下属认真执行;第二条营业时间坚持在餐厅巡查,热情待客,妥善处理客人的抱怨及突发事件,发现和纠正服务中出现的问题,提高顾客满意度;第三条开餐前检查本部门卫生、餐前准备及各岗位人员到岗与工作状态情况;保证营运的顺利进行;第四条做好新员工的接待和部门员工的培训工作,对下属热情帮助、耐心指导;第五条负责服务部的工作安排,分配各领班责任区域,负责服务部员工考勤,做好服务部员工的排班休假、交接班的安排,使人力资源合理化,确保服务部正常运转;第六条每月底在领班的协助下,负责做好月底餐具盘点工作,实施报损成本控制,合理使用餐具;第七条组织召开服务部每天班前会,激励员工,强调注意事项,同时了解员工思想动态,让员工保持充分的激情工作;第八条随时检查服务部人员的仪容、仪表,按公司员工形象指南严格要求,维护企业对外形象;第九条处理当天领班日志中提出的问题为客人提供高质量的服务,并督导下属推销工作,以期达到公司要求目标;第十条做好服务部当天工作情况、交接班记录,包括客人抱怨或建议、特殊状况等记录,并向店长汇报;第十一条经营结束时检查餐厅卫生、收拾是否符合要求,餐厅内一切电源、电器、气阀是否已关闭,合格后方能下班;第十二条每月组织召开服务部员工茶话会,及时解答员工提出的问题。职业素质标准第一条热爱“鱼米湘”餐饮事业,具有高度的责任心;第二条熟悉前堂工作程序、工作职责和工作制度;第三条能熟练向客人介绍“鱼米湘”菜馆的特色;第四条有流畅的语言表达能力和较好的交际能力,能与客人保持良好沟通;第五条有较强的理解和应变能力,善于处理客人实际问题;第六条有一定的管理能力和组织能力,能带领组员一道做好服务工作,使客人满意;第七条了解餐饮业相关法律法规,能够督导服务员按服务标准进行工作。任职条件学历专业要求中专(高中)以上学历,或有丰富的工作经验知识经验一年以上餐饮服务相关经验,具有丰富的酒店、餐饮服务知识,消防安全知识,设备操作原理及规程,酒水知识;年龄性别要求性别不限,年龄20—35岁能力技能要求具有较强的组织领导能力、沟通能力、语言表达能力、应变能力和娴熟的服务技能其它特殊要求五官端正,气质好,男身高在170CM以上,女身高在158CM以上二.班次工作流程前厅经理时间工作安排09:20-10:001.吃早餐,整理好仪容仪表,在员工打卡处面带微笑,向所有员工问好,迎接员工上班。2.检查夜班、中班的卫生与收捡工作,看交接班本,有问题记录;3.晨会,明确内容;检查各部门参加会议的人数,对迟到和未参加会议者,开出不合格单。4.检查仪容仪表,对不合格者开出不合格单5.总结前日工作情况,布置工作任务,根据当餐的订餐情况,介绍当餐总体客源情况,布置当天针对性的服务、接待工作。6.总结昨天布置的工作任务的执行情况,对工作成绩突出的管理者进行表扬和奖励,对工作得不到位的给予批评和处罚。10:-10:501.查看早班员工上班情况与精神面貌;2.整理当天的工作安排,跟进早班的工作情况。11:00-11:301.做服务全面卫生检查,不合要求重做;2.检查公共区域与洗手间的卫生,11:30-14:001.检查服务部各岗位工作人员的到岗情况与站立情况;2.必须站在第一线,巡视服务部的运作情况,密切注意顾客用餐情况;3.妥善处理顾客投诉,并及时向上级汇报;4.密切注意各种菜品的上菜速度、菜品质量、摆盘、锅底出品速度,发现问题,及时与厨师长或菜品总监沟通;5.与客人做简短沟通,了解客人用餐信息,及时与厨师长或菜品总监进行沟通;6.不断巡视各区域服务情况,做好现场协调工作与服务员服务的指导工作7.不定时抽查公共场所与洗手间的卫生;8.检查早班服务员下班前的收捡与卫生及工作情况;9.安排好值班班工作,午休。16:30-16:501.召开领班小组会,给领班工作定向,明确内容;2.听取各班组领班的工作总结;16:50-17:001.集体班前会和服务部的班前会,不能开空...

1、当您付费下载文档后,您只拥有了使用权限,并不意味着购买了版权,文档只能用于自身使用,不得用于其他商业用途(如 [转卖]进行直接盈利或[编辑后售卖]进行间接盈利)。
2、本站所有内容均由合作方或网友上传,本站不对文档的完整性、权威性及其观点立场正确性做任何保证或承诺!文档内容仅供研究参考,付费前请自行鉴别。
3、如文档内容存在违规,或者侵犯商业秘密、侵犯著作权等,请点击“违规举报”。

碎片内容

餐厅前厅经理岗位职责及工作流程

确认删除?
VIP
微信客服
  • 扫码咨询
会员Q群
  • 会员专属群点击这里加入QQ群
客服邮箱
回到顶部