电脑桌面
添加小米粒文库到电脑桌面
安装后可以在桌面快捷访问

大直径钢管加工VIP免费

大直径钢管加工_第1页
1/11
大直径钢管加工_第2页
2/11
大直径钢管加工_第3页
3/11
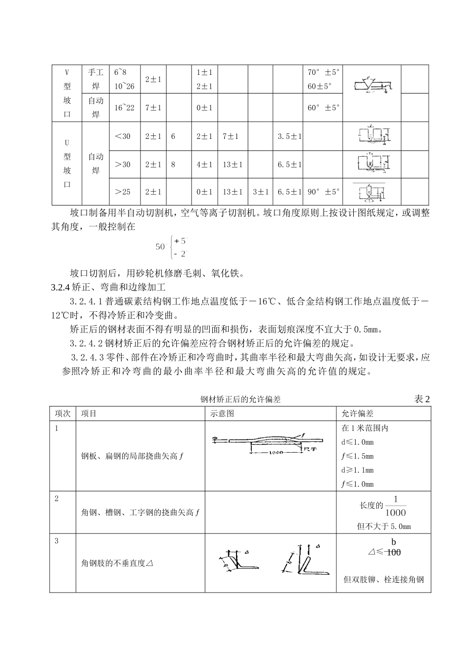
大直径钢管加工第五工程有限公司颜超摘要唐家湾特大桥主墩4号墩采用大直径钢管格构叠和柱,其中大直径钢管的生产包括原材料采购、试验、钢管卷制、焊接、探伤、预组装等。以上工序的正确施工是保证叠和柱质量的前提,也是决定工程进度的关键因素。所以大直径钢管的加工是决定工程是否能按期竣工的关键所在。关键词大直径钢管加工1工程概况唐家湾特大桥主墩采用大直径钢管格构叠和柱,格构分层高度一般为12m,上下节段根据相应标高进行调整。钢管内浇筑高标号C60高抛混凝土,在钢管外包裹20cm防裂C30混凝土,形成叠和受力结构。4#主墩墩高75m,共分为7个施工段,总计包括6个系梁施工平台,全部钢管采用材质Q345B钢材,直径均为1320mm。在路线前进方向,叠和墩按70:1进行收坡,在路线横向保持垂直。每个系梁平台混凝土浇筑完成达到规定强度后,进行预应力张拉。技术重点主要包括:大直径钢管的制作,钢管安装,钢管标高、轴线控制,管内混凝土施工,管外20cm厚混凝土施工,50cm厚腹板混凝土施工。现主要对大直径钢管的加工做些探讨。2投入的设备钢管加工厂设置了切割区、卷管区、单节钢管对圆及焊接区、自动焊焊接区、联段作业区、预组装区、附属件组装区。各个区域配置的主要机械设备有:2.1切割区:六组划线、切割平台、有半自动切割机、手工切割枪、空气等离子切割机;2.2卷管区:W11S—30×2000卷板机;2.3单节钢管对圆及焊接区:ZX7—400S逆变焊机、10—15台、ZX5—630逆变焊机2~3台、0.93空压机2台;2.4自动焊焊接区:自动焊焊接控制系统1套、二氧化碳焊机1台、Zx3—630逆变焊机1台、0.9m3空压机1台;2.5联段作业区:联段平台,ZX7—400逆变电焊机2台、自动焊焊接控制中心1套、NB二氧化碳焊机1台;2.6预组装区:14m组装平台2套;2.7附属件组装区:ZX7—400S逆变焊机2台。3大直径钢管的加工及检测3.1加工流水线钢板卸车、分类堆放→抽检→铺板、划线→坡口制备(半自动切割)→卷管→对圆、纵缝焊接→24小时后探伤检查→校圆→联段→自动焊环缝→环缝探伤检查→大组装(12m)→预组装(14m)→附件安装→标识→防腐→出厂3.2具体步骤3.2.1进料按设计施工图要求由工厂提供的钢管应有出厂合格证。由施工单位自行卷制的钢管,其钢板必须平直,不得使用表面锈蚀或受过冲击的钢板,并应有出厂证明书或试验报告单。根据《钢结构工程施工及验收规范》(GBJ205-83),钢管加工材料应满足下列质量要求:3.2.1.1钢材应附有质量证明书,并符合设计文件的要求。如对钢材的质量有疑义时,应抽样检验,其结果应符合国家标准的规定和设计文件的要求方可采用。3.2.1.2钢材表面锈蚀、麻点或划痕的深度不得大于该钢材厚度负偏差值的一半;断口处如有分层缺陷,应会同有关单位研究处理。3.2.1.3连接材料(焊条、焊丝、焊剂、高强度螺栓、精制螺栓、普通螺栓及铆钉等)和涂料(底漆及面漆等)均应附有质量证明书,并符合设计文件的要求和国家标准的规定。3.2.1.4严禁使用药皮脱落或焊芯生锈的焊条、受潮结块或已熔烧过的焊剂。3.2.2放样、号料和切割人工划线应充分考虑因坡口、制备、纵环缝焊接收缩等引起的变形加工余量。具体来说变形量与坡口型式、坡口角度,组对间隙,选用的焊接方法及环境温度等因素有关,这些因素的确定需要通过焊接工艺的评定来获得。根据《钢结构工程施工及验收规范》(GBJ205-83),放样、号料和切割应满足下列要求:3.2.2.1放样和号料,应根据工艺要求预留焊接收缩余量及切割、刨边和铣平等的加工余量。3.2.2.2零件的切割线与号料线的允许偏差应符合下列规定:手工切割±2.0mm;自动、半自动切割±1.5mm;精密切割±1.0mm。3.2.2.3切割前,应将钢材表面切割区域内的铁锈、油污等清除干净;切割后,断口上不得有裂纹和大于1.0mm的缺棱,并应清除边缘上的熔瘤和飞溅物等。3.2.2.4切割截面与钢材表面不垂直度应不大于钢材厚度的10%,且不得大于2.0mm。3.2.2.5精密切割的零件,其表面粗糙度不得大于0.03mm。3.2.2.6机械剪切的零件,其前切线与号料线的允许偏差不得大于2.0mm;断口处的截面上不得有裂纹和大于1.0mm的缺棱,并应清除毛刺。3.2.2.7机械剪切的型钢,其端部剪切斜度不得大...

1、当您付费下载文档后,您只拥有了使用权限,并不意味着购买了版权,文档只能用于自身使用,不得用于其他商业用途(如 [转卖]进行直接盈利或[编辑后售卖]进行间接盈利)。
2、本站所有内容均由合作方或网友上传,本站不对文档的完整性、权威性及其观点立场正确性做任何保证或承诺!文档内容仅供研究参考,付费前请自行鉴别。
3、如文档内容存在违规,或者侵犯商业秘密、侵犯著作权等,请点击“违规举报”。

碎片内容

大直径钢管加工

您可能关注的文档

确认删除?
VIP
微信客服
  • 扫码咨询
会员Q群
  • 会员专属群点击这里加入QQ群
客服邮箱
回到顶部