电脑桌面
添加小米粒文库到电脑桌面
安装后可以在桌面快捷访问

植物的水分代谢VIP免费

植物的水分代谢_第1页
1/11
植物的水分代谢_第2页
2/11
植物的水分代谢_第3页
3/11
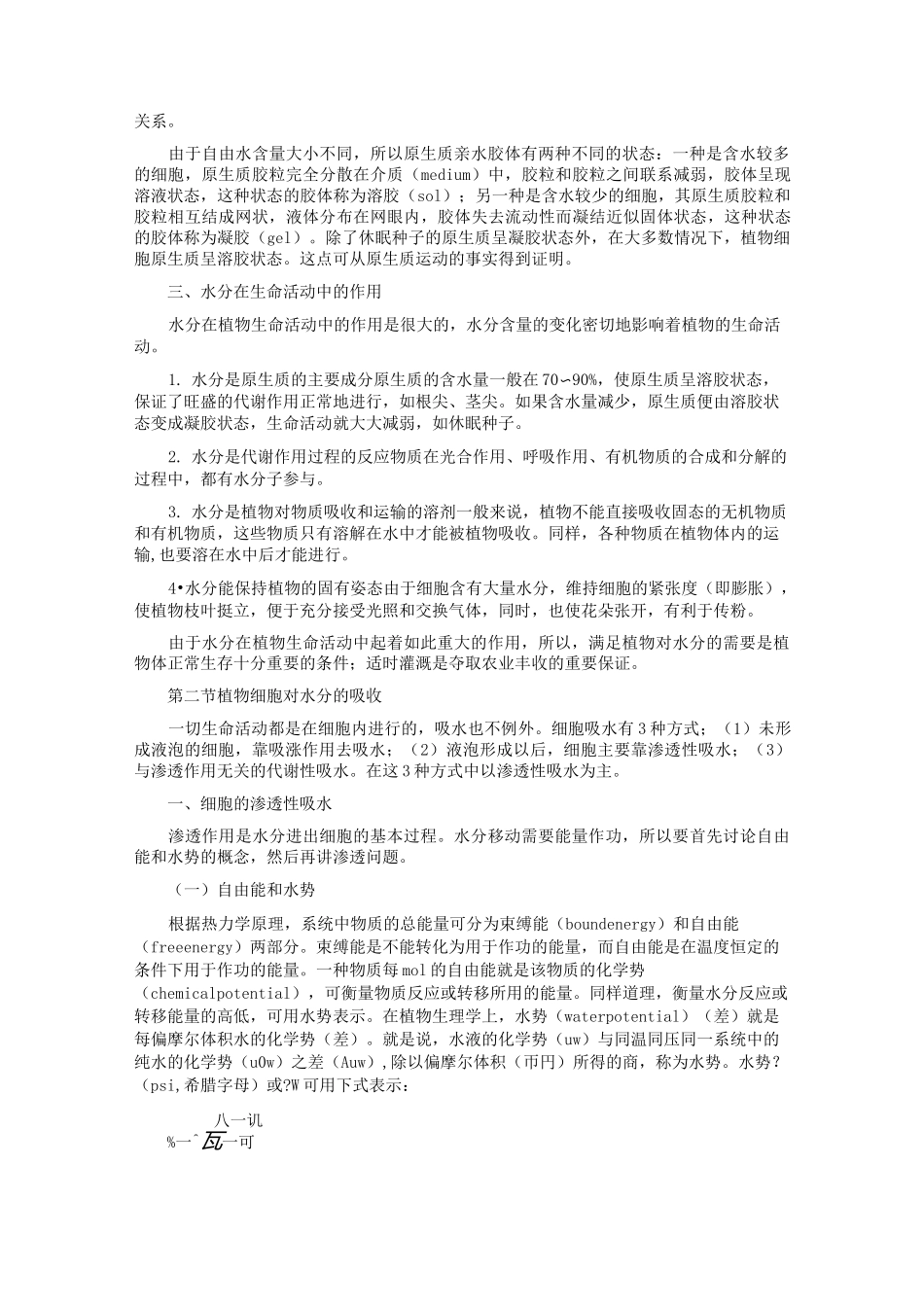
植物的水分代谢陆生植物是由水生植物进化而来的,因此,水是植物的一个重要的“先天”环境条件。植物的一切正常生命活动,只有在一定的细胞水分含量的状况下,才能进行,否则,植物的正常生命活动就会受阻,甚至停止。所以说,没有水,就没有生命。在农业生产上,水是决定收成有无的重要因素之一,农谚说:“有收无收在于水”,就是这个道理。植物从环境中不断地吸收水分,以满足正常生命活动的需要。但是,植物又不可避免地要丢失大量水分到环境中去。这样就形成了植物水分代谢(watermetabolism)的3个过程:水分的吸收、水分在植物体内运输和水分的排出。植物对水分的需要一、植物的含水量植物体中都含有水分,但是植物体的含水量并不是均一和恒定不变的,因为含水量与植物种类、器官和组织本身的特性和环境条件有关。不同植物的含水量有很大的不同。例如,水生植物(水浮莲、满江红、金鱼藻等)的含水量可达鲜重的90%以上,在干旱环境中生长的低等植物(地衣、藓类)则仅占6%左右。又如草本植物的含水量为70〜85%,木本植物的含水量稍低于草本植物。同一种植物生长在不同环境中,含水量也有差异。凡是生长在荫蔽、潮湿环境中的植物,它的含水量比生长在向阳、干燥的环境中的要高一些。在同一植株中,不同器官和不同组织的含水量的差异也甚大。例如,根尖、嫩梢、幼苗和绿叶的含水量为60〜90%,树干的为40〜50%,休眠芽的为40%,风干种子的为10〜14%。由此可见,凡是生命活动较旺盛的部分,水分含量都较多。二、植物体内水分存在的状态水分在植物体内的作用,不但与其数量有关,也与它的存在状态有关。水分在植物细胞内通常呈束缚水和自由水两种状态,而这又与原生质有密切联系。原生质的化学成分,主要是由蛋白质组成的,它占总干重60%以上。蛋白质的分子很大,其水溶液成为高分子溶液,具有胶体的性质,因此,原生质是一个胶体系统(colloidalsystem)。蛋白质分子形成空间结构时,疏水基(如烷烃基、苯基等)包在分子内部,而许多亲水基(如一NH2,—COOH,—0H等)则暴露在分子的表面。这些亲水基对水有很大的亲和力,容易起水合作用(hydration)。所以原生质胶体微粒具有显著的亲水性(hydrophilicnature),其表面吸引着很多水分子,形成一层很厚的水层(图1-1)。水分子距离胶粒越近,吸附力越强;相反,则吸附力越弱。靠近胶粒而被胶粒吸附束缚不易自由流动的水分,称为束缚水(boundwater);距离胶粒较远而可以自由流动的水分,称为自由水(freewater)。事实上,这两种状态水分的划分是相对的,它们之间并没有明显的界限。團1-1亲水舷粒周围的水•层于意團自由水参与各种代谢作用,它的数量制约着植物的代谢强度,如光合速率、呼吸速率、生长速度等。自由水占总含水量百分比越大,则代谢越旺盛。束缚水不参与代谢作用,但植物要求低微的代谢强度去渡过不良的外界条件,因此束缚水含量与植物抗性大小有密切关系。由于自由水含量大小不同,所以原生质亲水胶体有两种不同的状态:一种是含水较多的细胞,原生质胶粒完全分散在介质(medium)中,胶粒和胶粒之间联系减弱,胶体呈现溶液状态,这种状态的胶体称为溶胶(sol);另一种是含水较少的细胞,其原生质胶粒和胶粒相互结成网状,液体分布在网眼内,胶体失去流动性而凝结近似固体状态,这种状态的胶体称为凝胶(gel)。除了休眠种子的原生质呈凝胶状态外,在大多数情况下,植物细胞原生质呈溶胶状态。这点可从原生质运动的事实得到证明。三、水分在生命活动中的作用水分在植物生命活动中的作用是很大的,水分含量的变化密切地影响着植物的生命活动。1.水分是原生质的主要成分原生质的含水量一般在70〜90%,使原生质呈溶胶状态,保证了旺盛的代谢作用正常地进行,如根尖、茎尖。如果含水量减少,原生质便由溶胶状态变成凝胶状态,生命活动就大大减弱,如休眠种子。2.水分是代谢作用过程的反应物质在光合作用、呼吸作用、有机物质的合成和分解的过程中,都有水分子参与。3.水分是植物对物质吸收和运输的溶剂一般来说,植物不能直接吸收固态的无机物质和有机物质,这些物质只有溶解在水中才能被植物吸收。同样,各种物质在植物体内的运输,也要溶在水中...

1、当您付费下载文档后,您只拥有了使用权限,并不意味着购买了版权,文档只能用于自身使用,不得用于其他商业用途(如 [转卖]进行直接盈利或[编辑后售卖]进行间接盈利)。
2、本站所有内容均由合作方或网友上传,本站不对文档的完整性、权威性及其观点立场正确性做任何保证或承诺!文档内容仅供研究参考,付费前请自行鉴别。
3、如文档内容存在违规,或者侵犯商业秘密、侵犯著作权等,请点击“违规举报”。

碎片内容

植物的水分代谢

您可能关注的文档

wxg+ 关注
实名认证
内容提供者

该用户很懒,什么也没介绍

确认删除?
VIP
微信客服
  • 扫码咨询
会员Q群
  • 会员专属群点击这里加入QQ群
客服邮箱
回到顶部