电脑桌面
添加小米粒文库到电脑桌面
安装后可以在桌面快捷访问

有机化学知识点归纳VIP免费

有机化学知识点归纳_第1页
1/7
有机化学知识点归纳_第2页
2/7
有机化学知识点归纳_第3页
3/7
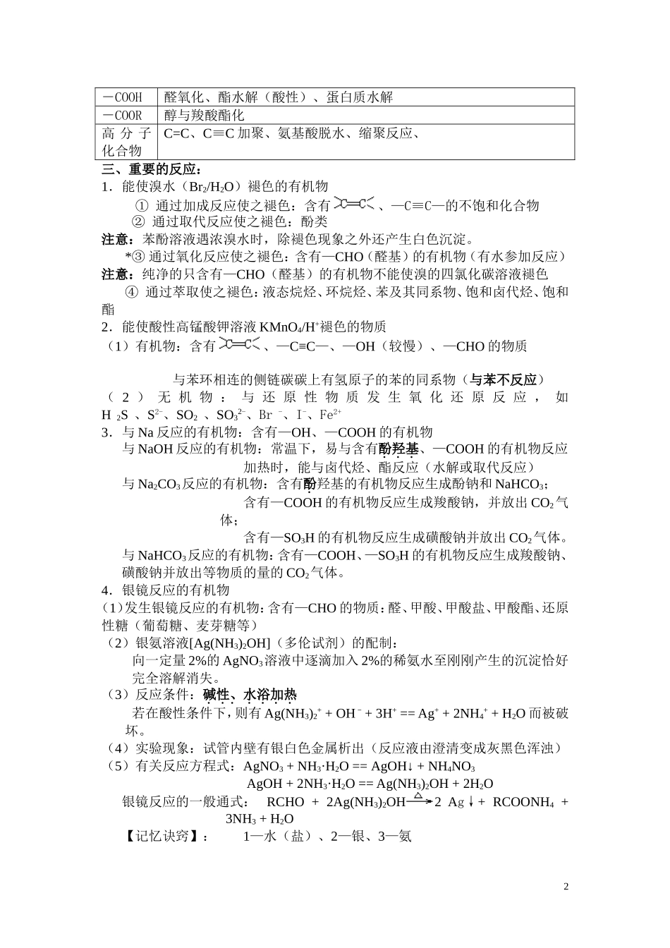
有机化学知识点归纳(一)一有机化合物的官能团及能发生的反应类型(用代表物的化学方程式表示)官能团能发生的反应代表物C-C1、取代2、氧化(不能被KMnO4氧化)3、裂解甲烷C=C1、加成2、氧化3、加聚乙烯二烯烃1、加成(1、4加成、1、2加成)2、氧化3、加聚1,3-丁二烯炔烃1、加成2、氧化3、加聚(三个乙炔加聚为苯)乙炔苯及其同系物1、取代(光照取代支链,FeBr3取代苯环,溴为液溴)2、加成(苯环)3、氧化(苯不被KMnO4氧化,苯的同系物可以)苯、甲苯卤代烃1、取代(氢氧化钠水溶液)2、消去(氢氧化钠醇溶液,与卤素原子相连的碳的相邻碳原子上有氢原子)氯乙烷羟基(醇)1、分子内脱水(取代反应)2、消去反应(分子间脱水,与羟基相连的碳的相邻碳原子上有氢原子)3、与HX取代4、酯化反应5、与活泼金属反应(Na、K)6、催化氧化(与羟基相连的碳原子有氢原子)7、能被高锰酸钾酸性溶液、溴水、重铬酸钾氧化乙醇羟基(酚)1、弱酸性(Na、NaOH、Na2CO3,不能是指示剂变色)2、取代(浓溴水)3、显色反应(FeCl3显紫色)4、被高锰酸钾酸性溶液氧化5、与甲醛缩聚生成酚醛树脂苯酚醛基1、氧化(被O2、Br2、KMnO4等氧化剂氧化)2、还原(和氢气加成)乙醛羧基1、酸性(活泼金属、碱、碱性氧化物、指示剂)2、酯化反应乙酸酯基水解(酸部分水解、碱完全水解)乙酸乙酯肽键水解(产物氨基酸、天然蛋白质产物α—氨基酸)蛋白质二有机化合物官能团的引入(C-C、C=C、-X(卤素原子)、-OH、-CHO或羰基、-COOH、-COOR、高分子化合物、-NO2)官能团引入方法C-CC=C、C≡C的加成C=C卤代烃和醇消去、C≡C按1:1加成-XC=C、C≡C加成、醇与HX取代、烷烃取代、苯环取代-OH卤代烃水解、醛(酮)加成、酯水解、C=C加成、葡萄糖分解-CHO醇氧化、乙烯催化氧化、1-COOH醛氧化、酯水解(酸性)、蛋白质水解-COOR醇与羧酸酯化高分子化合物C=C、C≡C加聚、氨基酸脱水、缩聚反应、三、重要的反应:1.能使溴水(Br2/H2O)褪色的有机物①通过加成反应使之褪色:含有、—C≡C—的不饱和化合物②通过取代反应使之褪色:酚类注意:苯酚溶液遇浓溴水时,除褪色现象之外还产生白色沉淀。*③通过氧化反应使之褪色:含有—CHO(醛基)的有机物(有水参加反应)注意:纯净的只含有—CHO(醛基)的有机物不能使溴的四氯化碳溶液褪色④通过萃取使之褪色:液态烷烃、环烷烃、苯及其同系物、饱和卤代烃、饱和酯2.能使酸性高锰酸钾溶液KMnO4/H+褪色的物质(1)有机物:含有、—C≡C—、—OH(较慢)、—CHO的物质与苯环相连的侧链碳碳上有氢原子的苯的同系物(与苯不反应)(2)无机物:与还原性物质发生氧化还原反应,如H2S、S2-、SO2、SO32-、Br-、I-、Fe2+3.与Na反应的有机物:含有—OH、—COOH的有机物与NaOH反应的有机物:常温下,易与含有酚羟基、—COOH的有机物反应加热时,能与卤代烃、酯反应(水解或取代反应)与Na2CO3反应的有机物:含有酚羟基的有机物反应生成酚钠和NaHCO3;含有—COOH的有机物反应生成羧酸钠,并放出CO2气体;含有—SO3H的有机物反应生成磺酸钠并放出CO2气体。与NaHCO3反应的有机物:含有—COOH、—SO3H的有机物反应生成羧酸钠、磺酸钠并放出等物质的量的CO2气体。4.银镜反应的有机物(1)发生银镜反应的有机物:含有—CHO的物质:醛、甲酸、甲酸盐、甲酸酯、还原性糖(葡萄糖、麦芽糖等)(2)银氨溶液[Ag(NH3)2OH](多伦试剂)的配制:向一定量2%的AgNO3溶液中逐滴加入2%的稀氨水至刚刚产生的沉淀恰好完全溶解消失。(3)反应条件:碱性、水浴加热若在酸性条件下,则有Ag(NH3)2++OH-+3H+==Ag++2NH4++H2O而被破坏。(4)实验现象:试管内壁有银白色金属析出(反应液由澄清变成灰黑色浑浊)(5)有关反应方程式:AgNO3+NH3·H2O==AgOH↓+NH4NO3AgOH+2NH3·H2O==Ag(NH3)2OH+2H2O银镜反应的一般通式:RCHO+2Ag(NH3)2OH2Ag↓+RCOONH4+3NH3+H2O【记忆诀窍】:1—水(盐)、2—银、3—氨2(6)定量关系,—CHO~2Ag(NH)2OH~2Ag,HCHO~4Ag(NH)2OH~4Ag5.与新制Cu(OH)2悬浊液(斐林试剂)的反应(1)有机物:羧酸(中和)、甲酸(先中和,但NaOH仍过量,后氧化)、醛、还原性糖(葡...

1、当您付费下载文档后,您只拥有了使用权限,并不意味着购买了版权,文档只能用于自身使用,不得用于其他商业用途(如 [转卖]进行直接盈利或[编辑后售卖]进行间接盈利)。
2、本站所有内容均由合作方或网友上传,本站不对文档的完整性、权威性及其观点立场正确性做任何保证或承诺!文档内容仅供研究参考,付费前请自行鉴别。
3、如文档内容存在违规,或者侵犯商业秘密、侵犯著作权等,请点击“违规举报”。

碎片内容

有机化学知识点归纳

您可能关注的文档

确认删除?
VIP
微信客服
  • 扫码咨询
会员Q群
  • 会员专属群点击这里加入QQ群
客服邮箱
回到顶部