电脑桌面
添加小米粒文库到电脑桌面
安装后可以在桌面快捷访问

卖火柴的小女孩教学设计VIP免费

卖火柴的小女孩教学设计_第1页
1/4
卖火柴的小女孩教学设计_第2页
2/4
卖火柴的小女孩教学设计_第3页
3/4
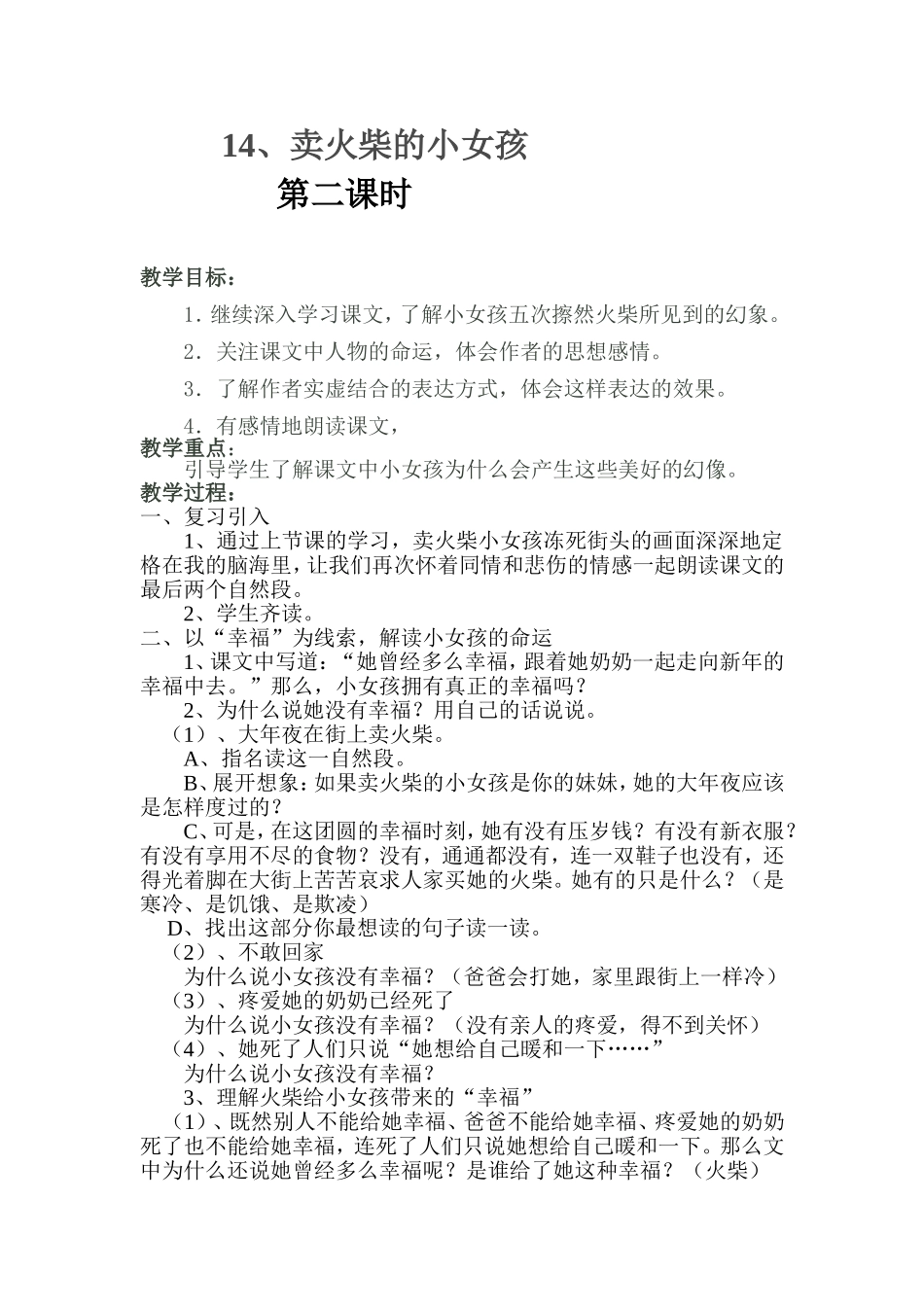
14、卖火柴的小女孩第二课时教学目标:1.继续深入学习课文,了解小女孩五次擦然火柴所见到的幻象。2.关注课文中人物的命运,体会作者的思想感情。3.了解作者实虚结合的表达方式,体会这样表达的效果。4.有感情地朗读课文,教学重点:引导学生了解课文中小女孩为什么会产生这些美好的幻像。教学过程:一、复习引入1、通过上节课的学习,卖火柴小女孩冻死街头的画面深深地定格在我的脑海里,让我们再次怀着同情和悲伤的情感一起朗读课文的最后两个自然段。2、学生齐读。二、以“幸福”为线索,解读小女孩的命运1、课文中写道:“她曾经多么幸福,跟着她奶奶一起走向新年的幸福中去。”那么,小女孩拥有真正的幸福吗?2、为什么说她没有幸福?用自己的话说说。(1)、大年夜在街上卖火柴。A、指名读这一自然段。B、展开想象:如果卖火柴的小女孩是你的妹妹,她的大年夜应该是怎样度过的?C、可是,在这团圆的幸福时刻,她有没有压岁钱?有没有新衣服?有没有享用不尽的食物?没有,通通都没有,连一双鞋子也没有,还得光着脚在大街上苦苦哀求人家买她的火柴。她有的只是什么?(是寒冷、是饥饿、是欺凌)D、找出这部分你最想读的句子读一读。(2)、不敢回家为什么说小女孩没有幸福?(爸爸会打她,家里跟街上一样冷)(3)、疼爱她的奶奶已经死了为什么说小女孩没有幸福?(没有亲人的疼爱,得不到关怀)(4)、她死了人们只说“她想给自己暖和一下……”为什么说小女孩没有幸福?3、理解火柴给小女孩带来的“幸福”(1)、既然别人不能给她幸福、爸爸不能给她幸福、疼爱她的奶奶死了也不能给她幸福,连死了人们只说她想给自己暖和一下。那么文中为什么还说她曾经多么幸福呢?是谁给了她这种幸福?(火柴)(2)请同学们打开课文,谁来读读小女孩第一次擦燃火柴的段落。大家边听边看,有没有几个标点很明显地跳到你的眼前?(感叹号)读一读有感叹号的句子。(3)、你从这几个感叹号中体会到了什么?(是啊,与其说小小的火焰是奇异的火光,不如说是小女孩太冷了,她多想拥有温暖啊!)(4)、老师发现,你朗读的时候情感变化很大,能说说原因吗?(燃:高兴;灭:失望)是啊,火柴终究是要灭的,然而,灭的只是火柴吗?(灭的还有小女孩的希望),火柴一灭,她面对的就不是火炉,而是——寒冷;面对的不是火炉,而是——黑暗;面对的不是火炉,而是——纷飞的大雪。带上你的理解和感情读一读这个自然段。(5)、自由朗读小女孩擦燃火柴的其它几个段落。A、同学们,卖火柴的小女孩生活的时代离我们很遥远,她的生活对我们来说是陌生的。但是这并不重要,重要的是我们用自己的真情和想象,走进小女孩生活的那个环境,就一定能感受到她的痛苦。现在请同学们自己阅读小女孩其它四次擦燃火柴的段落。读出自己的理解,读出自己的感悟,读出自己的思考。B、谁来谈谈?生:她渴望得到食物,因为她太饿了;生:她渴望得到快乐,因为她太孤独了;生:她渴望得到疼爱,因为她没有人关心;(引导有感情朗读“奶奶,啊,请把我……”读出恳求、读出迫切)生:她想让奶奶带她飞走,因为她受不了这些痛苦了,很想摆脱。(引导朗读“她赶紧擦着了一大把火柴……也没有痛苦的地方去了。”读出同情、读出悲伤)师:小女孩真的没有寒冷、没有饥饿、也没有痛苦了吗?那么,这样的地方在哪儿呢?是的,只有死才能摆脱寒冷、摆脱饥饿、摆脱痛苦!有感情地朗读这一自然段。师:虽然她一次次地擦燃火柴,可是火柴却一次次地熄灭,她的眼前没有火炉,只有——寒冷;没有烤鹅,只有——饥饿;没有圣诞树,只有——孤独;没有奶奶,只有——寂寞;没有得到摆脱,只有——面临死亡。4、谁来读读课文的最后两个自然段。师:你从她的朗读中听出了什么?生:听出了小女孩命运的悲惨。生:听出了人们的漠不关心。生:也听出了安徒生对小女孩的同情。师:一个会读书的人,就是能透过语言文字和作者同悲同喜,和文中的主人公同忧同乐。师:小女孩真的得到幸福了吗?生:没有,她的幸福就是死,只有死她才能摆脱痛苦、饥饿、寒冷,不用忍受痛苦、饥饿和寒冷对她来说是一种幸福。生:她得到的是幻想中的幸福。她在幻想...

1、当您付费下载文档后,您只拥有了使用权限,并不意味着购买了版权,文档只能用于自身使用,不得用于其他商业用途(如 [转卖]进行直接盈利或[编辑后售卖]进行间接盈利)。
2、本站所有内容均由合作方或网友上传,本站不对文档的完整性、权威性及其观点立场正确性做任何保证或承诺!文档内容仅供研究参考,付费前请自行鉴别。
3、如文档内容存在违规,或者侵犯商业秘密、侵犯著作权等,请点击“违规举报”。

碎片内容

卖火柴的小女孩教学设计

确认删除?
VIP
微信客服
  • 扫码咨询
会员Q群
  • 会员专属群点击这里加入QQ群
客服邮箱
回到顶部