电脑桌面
添加小米粒文库到电脑桌面
安装后可以在桌面快捷访问

广州地铁3号线盾构区间同步注浆施工技术_孙立功VIP免费

广州地铁3号线盾构区间同步注浆施工技术_孙立功_第1页
1/4
广州地铁3号线盾构区间同步注浆施工技术_孙立功_第2页
2/4
广州地铁3号线盾构区间同步注浆施工技术_孙立功_第3页
3/4
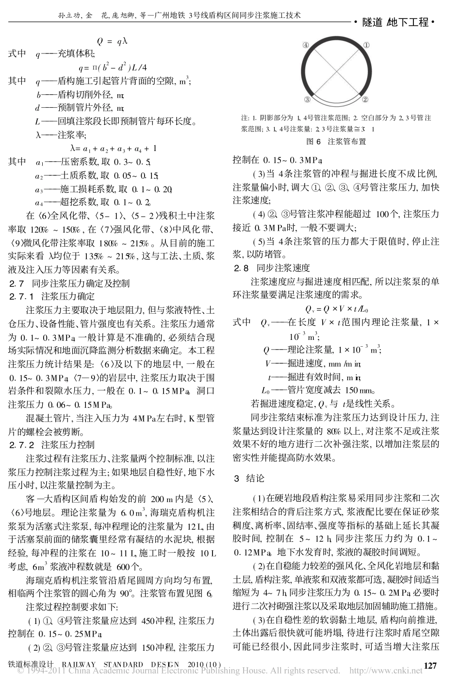
�隧道/地下工程�收稿日期:2010-04-06;修回日期:2010-07-19作者简介:孙立功(1964�),男,教授,1986年毕业于兰州铁道学院铁道工程专业,E�mai:lligongsun2997@126.com。广州地铁3号线盾构区间同步注浆施工技术孙立功,金�花,庞旭卿,郭亚宇(陕西铁路工程职业技术学院,陕西渭南�714000)摘�要:在盾构施工中,基于刀盘开挖直径与盾构管片外径间存在空隙、地质条件、地下水、隧道埋深、掘进模式等因素的影响,易造成地层变形、管片错台、隧道漏水等不良现象,因此要对管片背后的空隙选择合理的注浆材料进行充填。以广州地铁3号线客�大盾构区间的施工实际情况为背景,对盾构施工中的同步注浆技术进行总结分析。关键词:盾构区间;同步注浆;施工技术中图分类号:U455�43��文献标识码:B文章编号:1004-2954(2010)10-0125-031�工程概况广州地铁3号线客�大区间采用两条分离式的单线盾构隧道,单线长度1484m,两线间距15�2~11�2m,隧道纵断面埋深9~37m。混凝土管片衬砌,管片外径6000mm,内径5400mm,厚度300mm,宽度1500mm,环间采用错缝拼装。1台盾构机施工,盾构机长8325mm,刀盘直径6280mm,盾尾直径6230mm。该隧道主要穿越�7�岩石强风化带、�8�岩石中风化带、�9�岩石微风化带,岩性为泥质粉砂岩、�6�岩石全风化带;局部穿越�5-1�可塑或稍密状残积土、�5-2�硬塑或中密状残积土。隧道上方主要为中风化、强风化、残积层。通过地层属较软地层,岩质较均一,有一定自稳能力,但节理裂隙较发育,局部易碎裂坍塌。本区间下穿建筑物共150栋,房屋层数多为2~9层,以天然基础为主;有少量的高层,桩较长。2�盾构施工同步注浆技术本标段采用1台海瑞克土压平衡盾构机进行施工。根据区间地质情况、地面建筑、掘进模式,采用以同步注浆为主,二次补浆和地面跟踪注浆为辅的3种注浆形式。2�1�同步注浆加固的机理2�1�1�注浆填充加固关键因素充填性,限域性(防止流失),固结强度(早期强度)。对浆液的特性要求如下。(1)充填性好,并不流窜到应填充空隙以外的其他地域(不流失到开挖面及围岩土体中去)。(2)浆液流动性好,离析少,以便能长距离压送。(3)浆液注入时应具备不易受地下水稀释的特性。(4)背后注浆填充后,希望早期强度能均匀,其数值与原状土的强度相当。(5)浆液硬化后的体积收缩率和渗透系数要小。(6)无公害、价格便宜。上述部分条件是相互矛盾的,所以实现上述目标并不是一件容易的事。客�大区间同步注浆选用水泥砂浆,是单液浆,此浆液的优点是流动性好,凝固后强度大;缺点是初期强度小,易流失,常会从受损或脱落的止浆板流入盾构机的土仓,造成浆液浪费,也易使隧道管片背后最重要的顶端部位出现无浆液充填的现象。2�1�2�单液浆液硬化特性及注浆机理单液浆液在搅拌机等搅拌器中一次拌和成为流运的液体,再经过液体���固体的中间状态(流动态、凝结及可塑状凝结)后,固结(硬化)。但是,由于水泥的水化反应非常缓慢,所以达到固结需要几个小时。因此注入时要求浆液是流动性好的液态,以利于充填。客�大盾构隧道主要穿过有一定自稳性的强风化带和中风化带,针对此地层,水泥砂浆的注浆机理可用4种模式来表示。海瑞克盾构机在盾尾设计有止浆板,为防止浆液和地下水倒流到盾体外部,或进入土仓,但往往在盾构机掘进一段后,止浆板就会堕掉(由于盾体与土体之间的摩擦)。在盾构始发的100多m内,止浆板一般比较完整,同步注浆的浆液不会流窜到土仓,注浆压力容易建立,管片顶部容易注饱满。止浆板完整时的注浆模式如图1所示。注:�最先注入的浆液;�第二批注入的浆液;�第三批注入的浆液;�未充填到的部位。图1�止浆板完整时的注浆模式�盾构机掘进一段后,部分止浆板脱落,同步注浆压力在管片顶部无法建立,浆液顺脱落的止浆板流入土仓,若不采取措施,管片顶部注不饱满,形成空壳,易引起地面沉降。部分止浆板脱落后注浆的模式如图2125铁道标准设计�RAILWAY�STANDARD�DESIGN�2010(10)�隧道/地下工程�孙立功,金�花,庞旭卿,等�广州地铁3号线盾构区间同步注浆施工技术所示。图2�部分止浆板脱落后的注浆模式�盾构机从客�大盾构始发端大塘工地始发时,止浆板未受磨损,非常完整,所以大塘端洞门注浆很饱满,洞门渗水小。盾构机中间风...

1、当您付费下载文档后,您只拥有了使用权限,并不意味着购买了版权,文档只能用于自身使用,不得用于其他商业用途(如 [转卖]进行直接盈利或[编辑后售卖]进行间接盈利)。
2、本站所有内容均由合作方或网友上传,本站不对文档的完整性、权威性及其观点立场正确性做任何保证或承诺!文档内容仅供研究参考,付费前请自行鉴别。
3、如文档内容存在违规,或者侵犯商业秘密、侵犯著作权等,请点击“违规举报”。

碎片内容

广州地铁3号线盾构区间同步注浆施工技术_孙立功

您可能关注的文档

文泉书屋+ 关注
实名认证
内容提供者

热爱教学事业,对互联网知识分享很感兴趣

确认删除?
VIP
微信客服
  • 扫码咨询
会员Q群
  • 会员专属群点击这里加入QQ群
客服邮箱
回到顶部