电脑桌面
添加小米粒文库到电脑桌面
安装后可以在桌面快捷访问

社会调查问卷VIP专享VIP免费

社会调查问卷_第1页
1/3
社会调查问卷_第2页
2/3
社会调查问卷_第3页
3/3
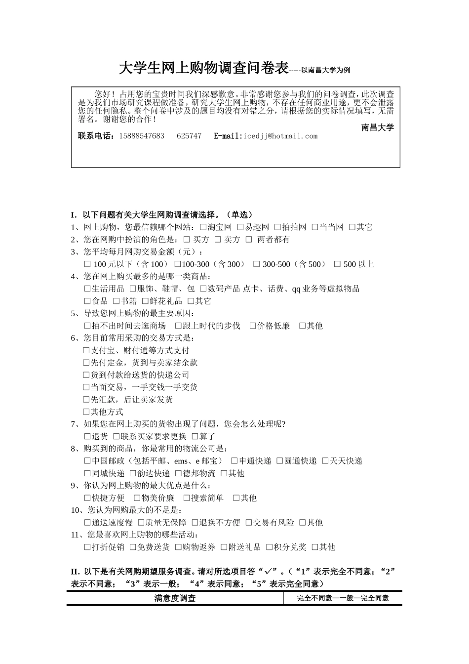
大学生网上购物调查问卷表-----以南昌大学为例I.以下问题有关大学生网购调查请选择。(单选)1、网上购物,您最信赖哪个网站:□淘宝网□易趣网□拍拍网□当当网□其它2、您在网购中扮演的角色是:□买方□卖方□两者都有3、您平均每月网购交易金额(元):□100元以下(含100)□100-300(含300)□300-500(含500)□500以上4、您在网上购买最多的是哪一类商品:□生活用品□服饰、鞋帽、包□数码产品点卡、话费、qq业务等虚拟物品□食品□书籍□鲜花礼品□其它5、导致您网上购物的最主要原因:□抽不出时间去逛商场□跟上时代的步伐□价格低廉□其他6、您目前常用采购的交易方式是:□支付宝、财付通等方式支付□先付定金,货到与卖家结余款□货到付款给送货的快递公司□当面交易,一手交钱一手交货□先汇款,后让卖家发货□其他方式7、如果您在网上购买的货物出现了问题,您会怎么处理呢?□退货□联系买家要求更换□算了8、购买到的商品,你最常用的物流公司是:□中国邮政(包括平邮、ems、e邮宝)□申通快递□圆通快递□天天快递□同城快递□韵达快递□德邦物流□其他9、你认为网上购物的最大优点是什么:□快捷方便□物美价廉□搜索简单□其他10、您认为网购最大的不足是:□递送速度慢□质量无保障□退换不方便□交易有风险□其他11、您最喜欢网上购物的哪些活动:□打折促销□免费送货□购物返券□附送礼品□积分兑奖□其他II.以下是有关网购期望服务调查。请对所选项目答“√”。(“1”表示完全不同意;“2”表示不同意;“3”表示一般;“4”表示同意;“5”表示完全同意)满意度调查完全不同意—一般—完全同意您好!占用您的宝贵时间我们深感歉意。非常感谢您参与我们的问卷调查,此次调查是为我们市场研究课程做准备,研究大学生网上购物,不存在任何商业用途,更不会泄露您的任何隐私。整个问卷中涉及的题目均没有对错之分,请根据您的实际情况填写,无需署名。谢谢您的合作!南昌大学联系电话:15888547683625747E-mail:icedjj@hotmail.com12、您会再次选择网购①------②------③------④-----⑤13、您会向身边的人推荐网络购物①------②------③------④-----⑤14、您对网购商品的质量满意①------②------③------④-----⑤15、网购商品与实体市场上的商品有着明显的竞争优势①------②------③------④-----⑤16、网上支付方便①------②------③------④-----⑤17、网络卖家服务态度好①------②------③------④-----⑤18、在网上购物,相同的花费可以获得更好的产品①------②------③------④-----⑤19、网上提供的商品能更好的满足我的需求①------②------③------④-----⑤20、网上购买商品可以根据我的需要向厂商定制产品①------②------③------④-----⑤有形性调查完全不同意—一般—完全同意21、网购订购系统使用说明是足够的①------②------③------④-----⑤22、网购相对传统购物有明显的吸引力①------②------③------④-----⑤23、选购好商品后,订单可以顺利的完成传送①------②------③------④-----⑤24、该网络商店系统提供了充分而完整的商品信息①------②------③------④-----⑤25、该网络商店的订购程序是容易使用的①------②------③------④-----⑤可靠性调查完全不同意—一般—完全同意26、网购让我们想买什么就能买到什么①------②------③------④-----⑤27、网购不会泄漏消费者的交易信息①------②------③------④-----⑤28、网上支付的安全性是可信赖的①------②------③------④-----⑤29、网购的物流配送价格很合理①------②------③------④-----⑤30、网购所得商品实物与网上图片一样①------②------③------④-----⑤III、网购服务感知度调查,请在您认同的选择项的前面方框内打“√”响应性调查完全不同意—一般—完全同意31、卖家能告诉顾客提供服务的确切时间①------②------③------④-----⑤32、卖家总是愿意帮助顾客①------②------③------④-----⑤33、卖家因为工作忙而不能立即回答顾客的请求①------②------③------④-----⑤34、卖家会主动询问您的满意度与需求①------②------③------④-...

1、当您付费下载文档后,您只拥有了使用权限,并不意味着购买了版权,文档只能用于自身使用,不得用于其他商业用途(如 [转卖]进行直接盈利或[编辑后售卖]进行间接盈利)。
2、本站所有内容均由合作方或网友上传,本站不对文档的完整性、权威性及其观点立场正确性做任何保证或承诺!文档内容仅供研究参考,付费前请自行鉴别。
3、如文档内容存在违规,或者侵犯商业秘密、侵犯著作权等,请点击“违规举报”。

碎片内容

社会调查问卷

您可能关注的文档

确认删除?
VIP
微信客服
  • 扫码咨询
会员Q群
  • 会员专属群点击这里加入QQ群
客服邮箱
回到顶部