电脑桌面
添加小米粒文库到电脑桌面
安装后可以在桌面快捷访问

整式加减复习-VIP免费

整式加减复习-_第1页
1/3
整式加减复习-_第2页
2/3
整式加减复习-_第3页
3/3
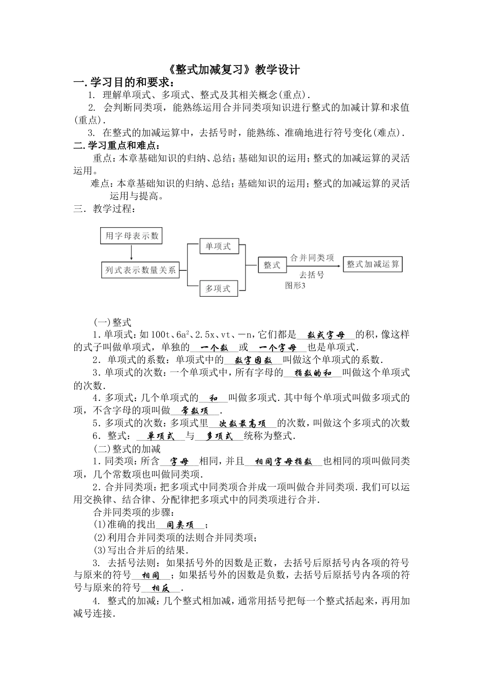
《整式加减复习》教学设计一.学习目的和要求:1.理解单项式、多项式、整式及其相关概念(重点).2.会判断同类项,能熟练运用合并同类项知识进行整式的加减计算和求值(重点).3.在整式的加减运算中,去括号时,能熟练、准确地进行符号变化(难点).二.学习重点和难点:重点:本章基础知识的归纳、总结;基础知识的运用;整式的加减运算的灵活运用。难点:本章基础知识的归纳、总结;基础知识的运用;整式的加减运算的灵活运用与提高。三.教学过程:(一)整式1.单项式:如100t、6a2、2.5x、vt、-n,它们都是__数或字母__的积,像这样的式子叫做单项式,单独的__一个数__或__一个字母__也是单项式.2.单项式的系数:单项式中的__数字因数__叫做这个单项式的系数.3.单项式的次数:一个单项式中,所有字母的__指数的和__叫做这个单项式的次数.4.多项式:几个单项式的__和__叫做多项式.其中每个单项式叫做多项式的项,不含字母的项叫做__常数项__.5.多项式的次数:多项式里__次数最高项__的次数,叫做这个多项式的次数6.整式:__单项式__与__多项式__统称为整式.(二)整式的加减1.同类项:所含__字母__相同,并且__相同字母指数__也相同的项叫做同类项,几个常数项也叫做同类项.2.合并同类项:把多项式中同类项合并成一项叫做合并同类项.我们可以运用交换律、结合律、分配律把多项式中的同类项进行合并.合并同类项的步骤:(1)准确的找出__同类项__;(2)利用合并同类项的法则合并同类项;(3)写出合并后的结果.3.去括号法则:如果括号外的因数是正数,去括号后原括号内各项的符号与原来的符号__相同__;如果括号外的因数是负数,去括号后原括号内各项的符号与原来的符号__相反__.4.整式的加减:几个整式相加减,通常用括号把每一个整式括起来,再用加减号连接.整式加减的一般步骤:(1)如有括号,先__去括号__;(2)如果有同类项,先__合并同类项__.能力训练11.在式子:,,-y2,1-x-5xy2,-x中,哪些是单项式,哪些是多项式?哪些是整式?单项式有:多项式有:整式有:2.-y2的系数是(),次数是();的系数是(),次数是()。3的项是(),次数是();1-x-5xy2的项是(),次数是(),是()次()项式。能力训练21.下列各组是不是同类项:(1)4abc与4ab(2)-5m2n3与2n3m2(3)-0.3x2y与y2x2.合并下列同类项:(1)3xy–4xy–xy=()(2)-a-a-2a=()(3)0.8ab3-a3b+0.2ab3=()3.若5x2y与是xmyn同类项,则m=()n=()若5x2y与xmyn的和是单项式,m=()n=()(通常我们把一个多项式的和项按照某个字母的指数人大到小(降幂),或者从小到大(升幂)的顺序排列.如:-4x2+5x+5也可以写成:5+5x-4x2)能力训练31.去括号:(1)+(x-3)=(2)-(x-3)=(3)-(x+5y-2)=(4)+(3x-5y+6z)=2.计算:(1)x-(-y-z+1)=(2)m+(-n+q)=;(3)a-(b+c-3)=(4)x+(5-3y)=。3.多项式x-5xy2与-3x+xy2的和是它们的差是多项式-5a+4ab3减去一个多项式后是2a,则这个多项式是探究,交流与提高1.计算:(1)3(xy2-x2y)-2(xy+xy2)+3x2y;(2)5a2-[a2+(5a2-2a)-2(a2-3a)]2.化简求值:(-4x2+2x-8)-(x-2)其中x=四.归纳小结,反思分享1.通过本次课的复习你最大的收获是什么?2本章的学习过后,你想和同学们说点什么?五.作业布置

1、当您付费下载文档后,您只拥有了使用权限,并不意味着购买了版权,文档只能用于自身使用,不得用于其他商业用途(如 [转卖]进行直接盈利或[编辑后售卖]进行间接盈利)。
2、本站所有内容均由合作方或网友上传,本站不对文档的完整性、权威性及其观点立场正确性做任何保证或承诺!文档内容仅供研究参考,付费前请自行鉴别。
3、如文档内容存在违规,或者侵犯商业秘密、侵犯著作权等,请点击“违规举报”。

碎片内容

整式加减复习-

您可能关注的文档

确认删除?
VIP
微信客服
  • 扫码咨询
会员Q群
  • 会员专属群点击这里加入QQ群
客服邮箱
回到顶部