电脑桌面
添加小米粒文库到电脑桌面
安装后可以在桌面快捷访问

新能源汽车案例swot分析VIP免费

新能源汽车案例swot分析_第1页
1/4
新能源汽车案例swot分析_第2页
2/4
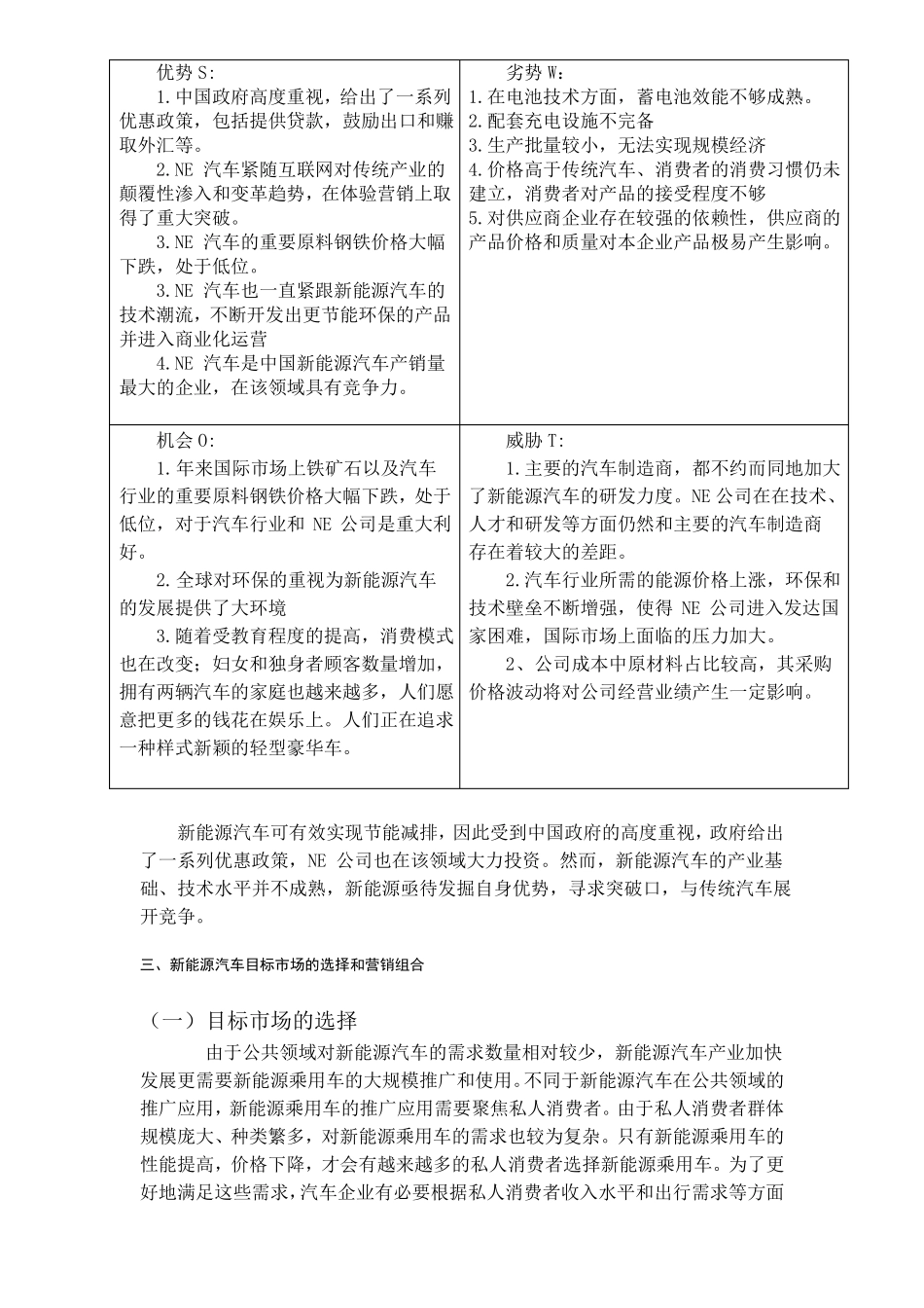
通过对企业所处成长周期的分析,获知企业正处于成熟期,该阶段企业要学会和掌握客户的需要,加大研发投入,充分利用政策优势开发更切合需求的产品,以保证流程和系统仍能在这些需要的基础上运行。此外,本文应用SWOT模型对企业的外部环境及内部因素进行分析,针对开发新能源汽车的自身优势与劣势和外部环境的制约因素,提出了关于新能源汽车的目标市场的选择的建议,以及应采取的产品策略、价格策略、渠道策略和促销策略等。一、企业所在生命周期企业的经营已比较稳定,市场前景也比较明朗,它能够从银行获得贷款,资金已不是最主要的问题。企业正处于成熟期,逐步继续实行国际化经营。随着企业的进一步发展,新产品的市场认同度、企业的经营业绩、经营规模等,都具备了一定的条件。企业在成熟阶段要学会和掌握客户的需要,开发更切合需求的产品,以保证流程和系统仍能在这些需要的基础上运行。此阶段,企业要增强企业组织对付外部环境的能力。二、SWOT分析优势S:1.中国政府高度重视,给出了一系列优惠政策,包括提供贷款,鼓励出口和赚取外汇等。2.NE汽车紧随互联网对传统产业的颠覆性渗入和变革趋势,在体验营销上取得了重大突破。3.NE汽车的重要原料钢铁价格大幅下跌,处于低位。3.NE汽车也一直紧跟新能源汽车的技术潮流,不断开发出更节能环保的产品并进入商业化运营4.NE汽车是中国新能源汽车产销量最大的企业,在该领域具有竞争力。机会O:1.年来国际市场上铁矿石以及汽车行业的重要原料钢铁价格大幅下跌,处于低位,对于汽车行业和NE公司是重大利好。2.全球对环保的重视为新能源汽车的发展提供了大环境3.随着受教育程度的提高,消费模式也在改变;妇女和独身者顾客数量增加,劣势W:1.在电池技术方面,蓄电池效能不够成熟。2.配套充电设施不完备3.生产批量较小,无法实现规模经济4.价格高于传统汽车、消费者的消费习惯仍未建立,消费者对产品的接受程度不够5.对供应商企业存在较强的依赖性,供应商的产品价格和质量对本企业产品极易产生影响。威胁T:1.主要的汽车制造商,都不约而同地加大了新能源汽车的研发力度。NE公司在在技术、人才和研发等方面仍然和主要的汽车制造商存在着较大的差距。2.汽车行业所需的能源价格上涨,环保和技术壁垒不断增强,使得NE公司进入发达国家困难,国际市场上面临的压力加大。2、公司成本中原材料占比较高,其采购拥有两辆汽车的家庭也越来越多,人们愿价格波动将对公司经营业绩产生一定影响。意把更多的钱花在娱乐上。人们正在追求一种样式新颖的轻型豪华车。新能源汽车可有效实现节能减排,因此受到中国政府的高度重视,政府给出了一系列优惠政策,NE公司也在该领域大力投资。然而,新能源汽车的产业基础、技术水平并不成熟,新能源亟待发掘自身优势,寻求突破口,与传统汽车展开竞争。三、新能源汽车目标市场的选择和营销组合(一)目标市场的选择由于公共领域对新能源汽车的需求数量相对较少,新能源汽车产业加快发展更需要新能源乘用车的大规模推广和使用。不同于新能源汽车在公共领域的推广应用,新能源乘用车的推广应用需要聚焦私人消费者。由于私人消费者群体规模庞大、种类繁多,对新能源乘用车的需求也较为复杂。只有新能源乘用车的性能提高,价格下降,才会有越来越多的私人消费者选择新能源乘用车。为了更好地满足这些需求,汽车企业有必要根据私人消费者收入水平和出行需求等方面的不同特征,确定不同的细分市场。为使新能源汽车产业发展更好地向市场拉动转变,进一步加快新能源汽车产业发展,需要有关方面围绕市场需求,特别是私人消费者的需求进行创新,并进一步理顺产业发展的体制机制。(二)营销策略与营销组合1、新能源汽车的产品策略一个优秀品牌的核心价值在于其核心的产品,而优质的产品就是企业面向市场最为重要的因素。在产品策略上我公司新能源系列汽车一直坚持自主研发,结合中国人力资源成本低的这一特点推行核心技术自己掌握的低成本产品战略。在产品设计上也充分的利用了产品差异化战略形成自己特有的竞争优势。首先,在产品生命周期上根据不同车型设计的产品的生命周期也有所不同,在产品生命结束后即推出相应车...

1、当您付费下载文档后,您只拥有了使用权限,并不意味着购买了版权,文档只能用于自身使用,不得用于其他商业用途(如 [转卖]进行直接盈利或[编辑后售卖]进行间接盈利)。
2、本站所有内容均由合作方或网友上传,本站不对文档的完整性、权威性及其观点立场正确性做任何保证或承诺!文档内容仅供研究参考,付费前请自行鉴别。
3、如文档内容存在违规,或者侵犯商业秘密、侵犯著作权等,请点击“违规举报”。

碎片内容

新能源汽车案例swot分析

您可能关注的文档

确认删除?
VIP
微信客服
  • 扫码咨询
会员Q群
  • 会员专属群点击这里加入QQ群
客服邮箱
回到顶部