电脑桌面
添加小米粒文库到电脑桌面
安装后可以在桌面快捷访问

(江苏专用)高考物理一轮复习 第1章 运动的描述 匀变速直线运动 实验1 研究匀变速直线运动教案-人教版高三全册物理教案VIP免费

(江苏专用)高考物理一轮复习 第1章 运动的描述 匀变速直线运动 实验1 研究匀变速直线运动教案-人教版高三全册物理教案_第1页
1/9
(江苏专用)高考物理一轮复习 第1章 运动的描述 匀变速直线运动 实验1 研究匀变速直线运动教案-人教版高三全册物理教案_第2页
2/9
(江苏专用)高考物理一轮复习 第1章 运动的描述 匀变速直线运动 实验1 研究匀变速直线运动教案-人教版高三全册物理教案_第3页
3/9
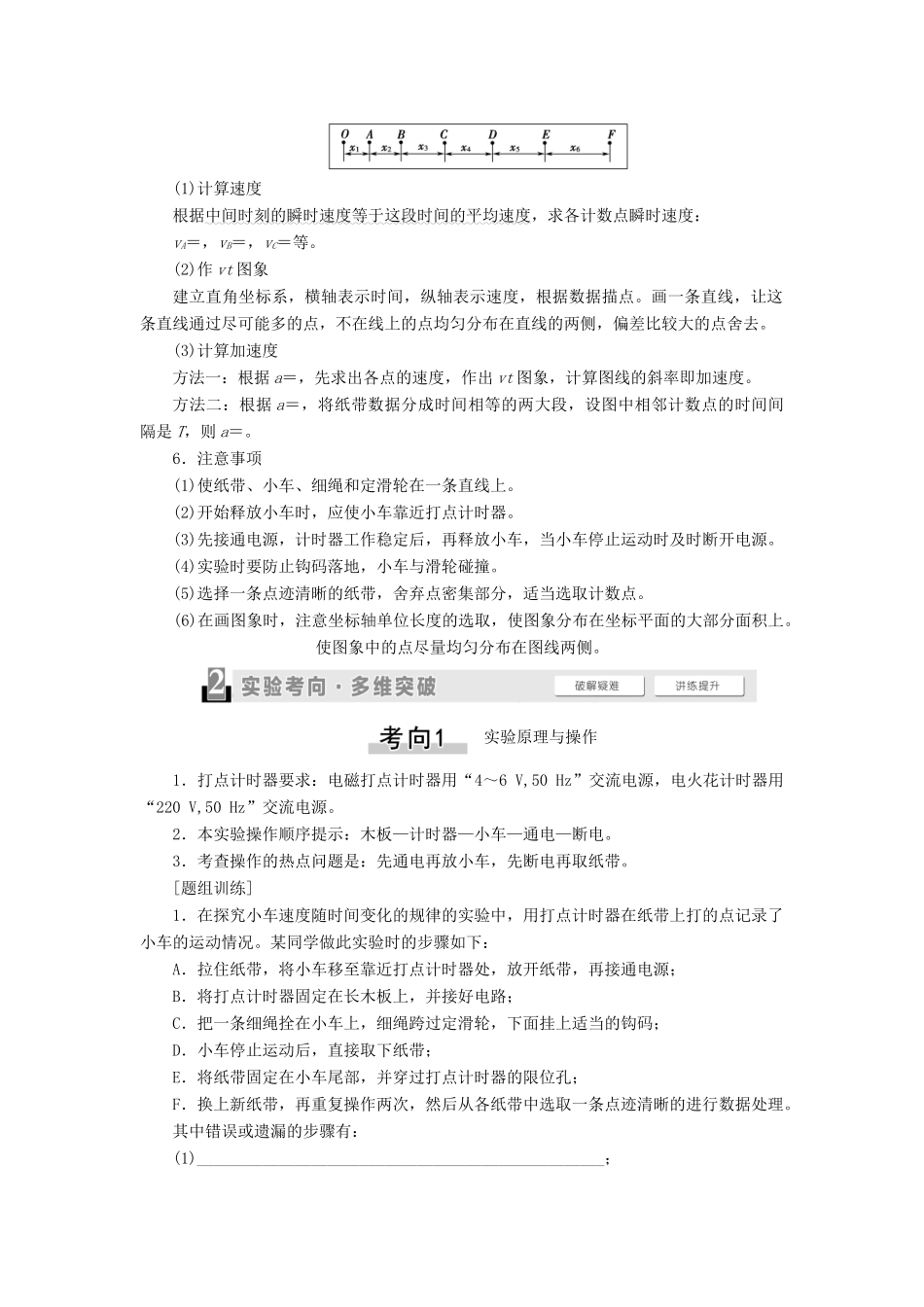
实验一研究匀变速直线运动1.实验目的(1)练习正确使用打点计时器,学会利用打上点的纸带研究物体的运动。(2)掌握判断物体是否做匀变速直线运动的方法(Δx=aT2)。(3)测定匀变速直线运动的加速度。2.实验原理(1)打点计时器①作用:计时仪器,当所用交流电源的频率f=50Hz时,每隔0.02s打一次点。②工作条件③处理纸带数据时区分计时点和计数点:计时点是指打点计时器在纸带上打下的点。计数点是指测量和计算时在纸带上所选取的点,要注意“每5个点取一个计数点”与“每隔4个点取一个计数点”取点方法是一样的,时间间隔均为0.1s。(2)匀变速直线运动的判断①沿直线运动的物体在连续相等时间T内的位移分别为x1、x2、x3、x4…,若Δx=x2-x1=x3-x2=x4-x3…,则说明物体在做匀变速直线运动,且Δx=aT2。②利用“平均速度法”确定多个点的瞬时速度,作出物体运动的vt图象。若vt图象是一条倾斜的直线,则说明物体的速度随时间均匀变化,即做匀变速直线运动。3.实验器材电磁打点计时器(或电火花计时器)、一端附有滑轮的长木板、小车、纸带、细绳、钩码、刻度尺、导线、交流电源、复写纸片。4.实验步骤(1)放长木板:把带有滑轮的长木板平放在实验桌上(如图所示)。(2)定打点计时器:把打点计时器固定在长木板的一端,将纸带穿过打点计时器限位孔。(3)挂钩码:将小车停在靠近打点计时器的位置,用细绳一端连小车,另一端挂上适当的钩码。(4)打点:先接通电源,后释放小车,让小车拖着纸带运动打点,小车停止运动后立即关闭电源。(5)重复:换上新的纸带,重复实验两次。5.数据处理(1)计算速度根据中间时刻的瞬时速度等于这段时间的平均速度,求各计数点瞬时速度:vA=,vB=,vC=等。(2)作vt图象建立直角坐标系,横轴表示时间,纵轴表示速度,根据数据描点。画一条直线,让这条直线通过尽可能多的点,不在线上的点均匀分布在直线的两侧,偏差比较大的点舍去。(3)计算加速度方法一:根据a=,先求出各点的速度,作出vt图象,计算图线的斜率即加速度。方法二:根据a=,将纸带数据分成时间相等的两大段,设图中相邻计数点的时间间隔是T,则a=。6.注意事项(1)使纸带、小车、细绳和定滑轮在一条直线上。(2)开始释放小车时,应使小车靠近打点计时器。(3)先接通电源,计时器工作稳定后,再释放小车,当小车停止运动时及时断开电源。(4)实验时要防止钩码落地,小车与滑轮碰撞。(5)选择一条点迹清晰的纸带,舍弃点密集部分,适当选取计数点。(6)在画图象时,注意坐标轴单位长度的选取,使图象分布在坐标平面的大部分面积上。使图象中的点尽量均匀分布在图线两侧。实验原理与操作1.打点计时器要求:电磁打点计时器用“4~6V,50Hz”交流电源,电火花计时器用“220V,50Hz”交流电源。2.本实验操作顺序提示:木板—计时器—小车—通电—断电。3.考查操作的热点问题是:先通电再放小车,先断电再取纸带。[题组训练]1.在探究小车速度随时间变化的规律的实验中,用打点计时器在纸带上打的点记录了小车的运动情况。某同学做此实验时的步骤如下:A.拉住纸带,将小车移至靠近打点计时器处,放开纸带,再接通电源;B.将打点计时器固定在长木板上,并接好电路;C.把一条细绳拴在小车上,细绳跨过定滑轮,下面挂上适当的钩码;D.小车停止运动后,直接取下纸带;E.将纸带固定在小车尾部,并穿过打点计时器的限位孔;F.换上新纸带,再重复操作两次,然后从各纸带中选取一条点迹清晰的进行数据处理。其中错误或遗漏的步骤有:(1)__________________________________________________;(2)__________________________________________________。将以上步骤完善后,其合理的顺序为____________________________________________________________________________________________________________。[解析]实验过程中应先接通电源,再放开纸带;取纸带前应先断开电源,所以错误的步骤是A、D。该实验步骤中合理的顺序为BECADF。[答案](1)A中应先接通电源,再放开纸带(2)D中取纸带前应先断开电源BECADF2.(2019·沭阳县修远中学高三月考)某同学用如图所示装置测定重力加速度的大小,已知打点的频率为5...

1、当您付费下载文档后,您只拥有了使用权限,并不意味着购买了版权,文档只能用于自身使用,不得用于其他商业用途(如 [转卖]进行直接盈利或[编辑后售卖]进行间接盈利)。
2、本站所有内容均由合作方或网友上传,本站不对文档的完整性、权威性及其观点立场正确性做任何保证或承诺!文档内容仅供研究参考,付费前请自行鉴别。
3、如文档内容存在违规,或者侵犯商业秘密、侵犯著作权等,请点击“违规举报”。

碎片内容

(江苏专用)高考物理一轮复习 第1章 运动的描述 匀变速直线运动 实验1 研究匀变速直线运动教案-人教版高三全册物理教案

您可能关注的文档

雨丝书吧+ 关注
实名认证
内容提供者

乐于和他人分享知识,从事历史教学,热爱教育,高度负责。

相关文档

确认删除?
VIP
微信客服
  • 扫码咨询
会员Q群
  • 会员专属群点击这里加入QQ群
客服邮箱
回到顶部