电脑桌面
添加小米粒文库到电脑桌面
安装后可以在桌面快捷访问

高二历史选修 中国民族民主革命的先行者——孙中山VIP免费

高二历史选修 中国民族民主革命的先行者——孙中山_第1页
1/9
高二历史选修 中国民族民主革命的先行者——孙中山_第2页
2/9
高二历史选修 中国民族民主革命的先行者——孙中山_第3页
3/9
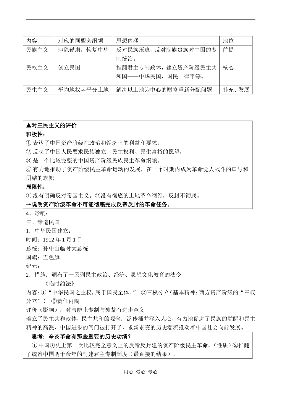
高二历史选修中国民族民主革命的先行者——孙中山引入:世上有三种人:一为先行者、二是墨守中道的人、三是落后者,而先行者往往要付出代价,甚至牺牲,但他们为社会的进步,人类的发展做出了杰出的贡献,今天我们就一起走进20世纪中国的一位先行者——孙中山。2006年中共中央纪念孙中山诞辰140周年,胡锦涛讲话:“孙中山先生一生追求真理,始终与时俱进;一生不懈奋斗,始终坚韧不拔;一生热爱祖国,始终致力于振兴中华。孙中山先生的一生,是为近代中国的民族独立、民主自由、民生幸福而无私奉献的一生,是为实现国家统一、振兴中华而殚精竭虑的一生。”那我们就通过此课一起走进这位时代的伟人看视频,学生简介孙中山人生历程:立志求学、致力革命、创建民国、讨袁护法、伟大转变、巨星陨落。以孙中山先生的3大历史时段,概括总结孙中山历史轨迹。一、为中国出路尝试各种实践的孙中山(1866~1911)二、建立民国到捍卫民主共和的孙中山(1912~1922)三、顺应时代潮流的历史性转变的孙中山(1923~1925)一、追寻救国之路1、孙中山生平简介:孙中山,原名孙文,字德明,号日新,改名逸仙。1866年(同治五年)11月12日,孙中山诞生在广东香山县(今中山县)翠亨村的一个贫苦农家。名孙文,字逸仙。在日本从事革命活动时,曾化名“中山樵”,故号中山。2、弃医救国1)求学生涯:童年时期的孙中山先在本村读私熟,入基督教圣公会主办的一所学校求学。就读于香港中央学院、南华医学堂和香港西医学院,并受洗礼入基督教。他出生的年代,正是中国社会动荡不安、急剧变化的时期。外患日重,人民在苦难深渊中挣扎。大规模的农民起义虽然失败,但人民的反抗斗争没有止息。孙中山自幼参加农业劳动,最喜欢听太平天国革命的故事。这使他对中国农民有较深刻的了解,也使他看到了人民的反抗精神,认清了清朝统治者的狰狞面目。12岁时,他投奔了在檀香山经营农业的哥哥孙眉,此后又在香港、广州等地读书,受到了较系统的资产阶级教育。他非常景仰华盛顿、林肯等人,更感封建专制制度的不合理,产生了"改良祖国,拯救国群之愿"。遵循范仲淹「不为良相,当为良医」之言,决定习医,。他在香港西医书院读书时,十分关心政治问题,并"以学堂为鼓吹之地"。他与同学陈少白、尤列、杨鹤龄等人经常一起纵论时政,称颂太平天国革命,被人称为"四大寇",他也自许为"洪秀全第二"。小时候就有一股革命的气概,曾经当着众人面,指出庙里的神鬼是骗人的,还咬下神的一个手指,证明这些神无非是泥做的。2)社会实践活动:医国更重要(像鲁迅)3)改良方案:他怀着探求救国出路的理想,借行医以入世,并希望通过改良的方法,“拯救祖国,拯救同类”。-------实践:上书李鸿章用心爱心专心3、革命方案:1)原因:①孙中山的上书遭到了正忙于应付中日战争危机的李鸿章的冷遇。(根本原因:清政府的腐败,李鸿章等洋务派还沉浸在洋务运动的“船坚炮利”的幻想中。)②时代背景:中日甲午战争爆发,清政府腐朽无能,他放弃了对清政府的幻想,转而真诚上革命的道路。”③史实:康有为、梁启超等发动戊戌变法,以失败而告终。2)实践:①创建兴中会:提出了“驱除鞑虏,恢复中国,创立合众政府”的革命主张,开始了他的早期革命活动,成为中国民主革命的先行者。②筹划广州起义:以武装起义迈出了中国民主革命的第一步。有人批评孙中山是个冒险主义者,为什么?1895年,孙中山开始他的革命生涯的第二个年头,他就到广州发动一次起义。孙中山当时从檀香山到广州来发动起义的时候,大家可以猜一猜孙中山的腰包里有多少钱?一万三千美金。一万三千美金当然在那个时候不算是很小的一笔数字,但是要发动起义的话,毕竟那是很可怜的。当时孙中山周围有多少人受过军事训练呢?你们想不到,二十几个人。孙中山就*这一万三千美金,20个受过军事训练的人作为基本的资金和骨干,到广州搞了一次轰轰烈烈的起义,所以有人说孙中山是个冒险主义者。此后他在海外16年,先后5次环游世界,在华侨中广泛宣传革命,建立革命组织。连续组织和领导了9次起义,虽然失败,但沉重打击了清王朝的统治,激发了群众的斗志,为辛亥革命的到来做了重要准备。...

1、当您付费下载文档后,您只拥有了使用权限,并不意味着购买了版权,文档只能用于自身使用,不得用于其他商业用途(如 [转卖]进行直接盈利或[编辑后售卖]进行间接盈利)。
2、本站所有内容均由合作方或网友上传,本站不对文档的完整性、权威性及其观点立场正确性做任何保证或承诺!文档内容仅供研究参考,付费前请自行鉴别。
3、如文档内容存在违规,或者侵犯商业秘密、侵犯著作权等,请点击“违规举报”。

碎片内容

高二历史选修 中国民族民主革命的先行者——孙中山

您可能关注的文档

确认删除?
VIP
微信客服
  • 扫码咨询
会员Q群
  • 会员专属群点击这里加入QQ群
客服邮箱
回到顶部