电脑桌面
添加小米粒文库到电脑桌面
安装后可以在桌面快捷访问

高中数学 第三章 统计案例 3.2 独立性检验的基本思想及其初步应用讲义 新人教A版选修2-3-新人教A版高二选修2-3数学教案VIP免费

高中数学 第三章 统计案例 3.2 独立性检验的基本思想及其初步应用讲义 新人教A版选修2-3-新人教A版高二选修2-3数学教案_第1页
1/11
高中数学 第三章 统计案例 3.2 独立性检验的基本思想及其初步应用讲义 新人教A版选修2-3-新人教A版高二选修2-3数学教案_第2页
2/11
高中数学 第三章 统计案例 3.2 独立性检验的基本思想及其初步应用讲义 新人教A版选修2-3-新人教A版高二选修2-3数学教案_第3页
3/11
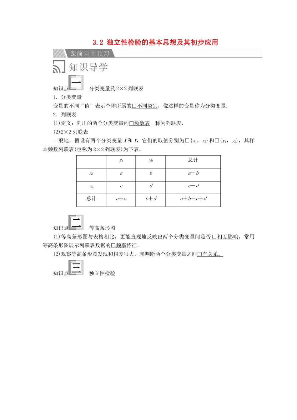
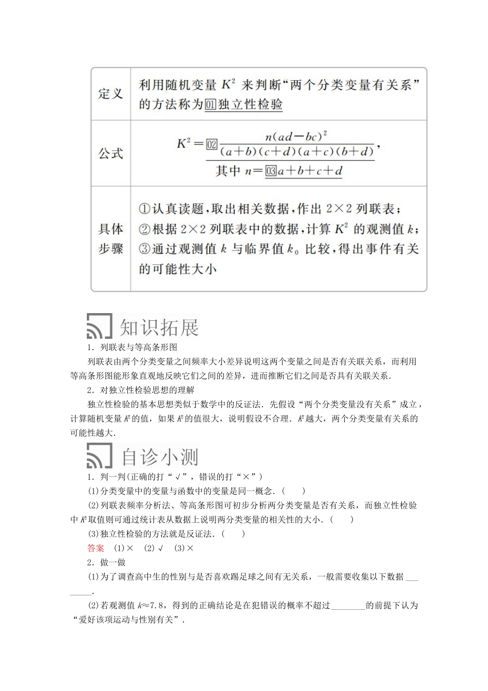
3.2独立性检验的基本思想及其初步应用知识点分类变量及2×2列联表1.分类变量变量的不同“值”表示个体所属的□不同类别,像这样的变量称为分类变量.2.列联表(1)定义:列出的两个分类变量的□频数表,称为列联表.(2)2×2列联表一般地,假设有两个分类变量X和Y,它们的取值分别为□{x1,x2}和□{y1,y2},其样本频数列联表(也称为2×2列联表)为下表.y1y2总计x1aba+bx2cdc+d总计a+cb+da+b+c+d知识点等高条形图(1)等高条形图与表格相比,更能直观地反映出两个分类变量间是否□相互影响,常用等高条形图展示列联表数据的□频率特征.(2)观察等高条形图发现和相差很大,就判断两个分类变量之间□有关系.知识点独立性检验1.列联表与等高条形图列联表由两个分类变量之间频率大小差异说明这两个变量之间是否有关联关系,而利用等高条形图能形象直观地反映它们之间的差异,进而推断它们之间是否具有关联关系.2.对独立性检验思想的理解独立性检验的基本思想类似于数学中的反证法.先假设“两个分类变量没有关系”成立,计算随机变量K2的值,如果K2的值很大,说明假设不合理.K2越大,两个分类变量有关系的可能性越大.1.判一判(正确的打“√”,错误的打“×”)(1)分类变量中的变量与函数中的变量是同一概念.()(2)列联表频率分析法、等高条形图可初步分析两分类变量是否有关系,而独立性检验中K2取值则可通过统计表从数据上说明两分类变量的相关性的大小.()(3)独立性检验的方法就是反证法.()答案(1)×(2)√(3)×2.做一做(1)为了调查高中生的性别与是否喜欢踢足球之间有无关系,一般需要收集以下数据________.(2)若观测值k≈7.8,得到的正确结论是在犯错误的概率不超过________的前提下认为“爱好该项运动与性别有关”.(3)独立性检验中,假设H0:变量x与变量y没有关系.则在H0成立的情况下,估计概率P(K2≥6.635)≈0.01表示的意义是变量x与变量y________(填“有关系”或“无关系”)的概率是99%.答案(1)男女生中喜欢和不喜欢踢足球的人数(2)1%(3)有关系解析(1)为了调查高中生的性别与是否喜欢踢足球之间有无关系,一般需要收集男女生中喜欢和不喜欢踢足球的人数,再得出2×2列联表,最后代入随机变量的观测值公式,得出结果.(2)因为7.8>6.635,所以这个结论有0.01=1%的机会说错,在犯错误的概率不超过1%的前提下认为“爱好该项运动与性别有关”.(3)因为概率P(K2≥6.635)≈0.01,所以两个变量有关系的可信度是1-0.01=99%,即两个变量有关系的概率是99%.探究\s\up1()独立性检验的基本思想例1在吸烟与患肺病这两个分类变量中,下列说法正确的是()A.若K2的观测值k=6.635,我们有99%的把握认为吸烟与患肺病有关系,那么在100个吸烟的人中必有99个人患有肺病B.从独立性检验可知有99%的把握认为吸烟与患肺病有关系时,我们说某人吸烟,那么他有99%的可能患有肺病C.若从统计量中求出有95%的把握认为吸烟与患肺病有关系,是指有5%的可能性使得推断出现错误D.以上三种说法都不正确[解析]独立性检验的结果是一种相关关系,不是确定性关系,反映的是有关或无关的概率的大小,故A错误,B错误,C正确.答案选C.[答案]C拓展提升本例考查独立性检验的基本思想,相关性检验的结果是一种相关关系,而不是确定性关系,是反映有关和无关的概率.本题考查学生对基本知识的理解.给出下列实际问题,其中不可以用独立性检验解决的是()A.喜欢参加体育锻炼与性别是否有关B.喝酒者得胃病的概率C.喜欢喝酒与性别是否有关D.青少年犯罪与上网成瘾是否有关答案B解析独立性检验主要是对两个分类变量是否有关进行检验,故不可用独立性检验解决的问题是B.故选B.通过随机询问110名性别不同的大学生是否爱好某项运动,得到如下的列联表:男女总计爱好402060不爱好203050总计6050110由K2=算得,K2=≈7.8.附表:P(K2≥k0)0.0500.0100.001k03.8416.63510.828参照附表,得到的正确结论是()A.在犯错误的概率不超过0.1%的前提下,认为“爱好该项运动与性别有关”B.在犯错误的概率不超过0.1%的前提下,认为“爱好该项运动与性别无关”C.有99%以上的把握认为“爱好该项运动与性别有关”D.有99%...

1、当您付费下载文档后,您只拥有了使用权限,并不意味着购买了版权,文档只能用于自身使用,不得用于其他商业用途(如 [转卖]进行直接盈利或[编辑后售卖]进行间接盈利)。
2、本站所有内容均由合作方或网友上传,本站不对文档的完整性、权威性及其观点立场正确性做任何保证或承诺!文档内容仅供研究参考,付费前请自行鉴别。
3、如文档内容存在违规,或者侵犯商业秘密、侵犯著作权等,请点击“违规举报”。

碎片内容

高中数学 第三章 统计案例 3.2 独立性检验的基本思想及其初步应用讲义 新人教A版选修2-3-新人教A版高二选修2-3数学教案

您可能关注的文档

;绿洲书城+ 关注
实名认证
内容提供者

从事历史教学,热爱教育,高度负责。

确认删除?
VIP
微信客服
  • 扫码咨询
会员Q群
  • 会员专属群点击这里加入QQ群
客服邮箱
回到顶部