电脑桌面
添加小米粒文库到电脑桌面
安装后可以在桌面快捷访问

高中数学 第一章《基本初等函数小结》教案 新人教B版必修4VIP免费

高中数学 第一章《基本初等函数小结》教案 新人教B版必修4_第1页
1/5
高中数学 第一章《基本初等函数小结》教案 新人教B版必修4_第2页
2/5
高中数学 第一章《基本初等函数小结》教案 新人教B版必修4_第3页
3/5
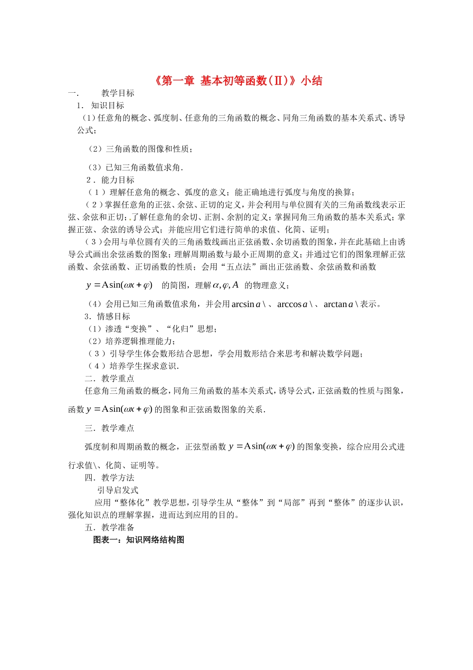
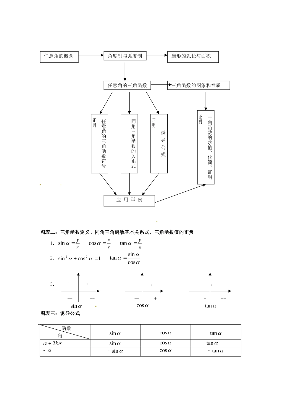
《第一章基本初等函数(Ⅱ)》小结一.教学目标1.知识目标(1)任意角的概念、弧度制、任意角的三角函数的概念、同角三角函数的基本关系式、诱导公式;(2)三角函数的图像和性质;(3)已知三角函数值求角.2.能力目标(1)理解任意角的概念、弧度的意义;能正确地进行弧度与角度的换算;(2)掌握任意角的正弦、余弦、正切的定义,并会利用与单位圆有关的三角函数线表示正弦、余弦和正切;了解任意角的余切、正割、余割的定义;掌握同角三角函数的基本关系式;掌握正弦、余弦的诱导公式;并能应用它们进行简单的求值、化简、证明;(3)会用与单位圆有关的三角函数线画出正弦函数、余切函数的图象,并在此基础上由诱导公式画出余弦函数的图象;理解周期函数与最小正周期的意义;并通过它们的图象理解正弦函数、余弦函数、正切函数的性质;会用“五点法”画出正弦函数、余弦函数和函数)sin(xy的简图,理解A,,的物理意义;(4)会用已知三角函数值求角,并会用\arcsina、\arccosa、\arctana表示。3.情感目标(1)渗透“变换”、“化归”思想;(2)培养逻辑推理能力;(3)引导学生体会数形结合思想,学会用数形结合来思考和解决数学问题;(4)培养学生探求意识.二.教学重点任意角三角函数的概念,同角三角函数的基本关系式,诱导公式,正弦函数的性质与图象,函数)sin(xy的图象和正弦函数图象的关系.三.教学难点弧度制和周期函数的概念,正弦型函数)sin(xy的图象变换,综合应用公式进行求值\、化简、证明等。四.教学方法引导启发式应用“整体化”教学思想,引导学生从“整体”到“局部”再到“整体”的逐步认识,强化知识点的理解掌握,进而达到应用的目的。五.教学准备图表一:知识网络结构图任意角图表二:三角函数定义、同角三角函数基本关系式、三角函数值的正负1.rysinrxcosxytan2.1cossin22cossintan3.++--+--+------++--sincostan图表三:诱导公式函数角sincostank2sincostan[来源:学|科|网]sincostan任意角的概念角度制与弧度制扇形的弧长与面积任意角的三角函数三角函数的图象和性质三角函数的求值、化简、证明证明任意角的三角函数符号证明同角三角函数的关系式诱导公式证明应用举例)12(ksincostan2cossincot图表四:三角函数的图像和性质函数正弦函数余弦函数正切函数图像定义域RR},2|{Zkkxx值域[-1,1]最大值为1,最小值为-1[-1,1]最大值为1,最小值为-1R无最值周期性最小正周期2最小正周期2最小正周期奇偶性奇函数偶函数奇函数单调性在]22,22[kk上是增函数;在]223,22[kk上是减函数(Zk)在]2,)12[(kk上是增函数;在])12(,2[kk上是减函数(Zk)在)2,2(kk上是增函数;六.教学过程:归纳总结1.把握由“整体”到“局部”再到“整体”知识的综合应用的复习思路;2.化归思想的应用。教师总结:1.在掌握知识的同时,还应注意到该章知识的复习思路。即由“整体”到“局部”再到“整体”。2.这一张还突出应用了化归思想,这是一种重培养学生把握整章知识的能力,同时注意渗透数学思想和方法。教学环节教学内容师生互动设计意图复习引入知识网络结构图1.教师提出问题:大家回忆本章学习内容,仔细考虑、归纳总结出这一章的知识网络结构图。2.教师引导提示,由学生回答。2.教师给出图表一。使学生对本章知识结构有一个宏观掌握。复习深入复习具体内容一1.任意角的概念;2.角度制与弧度制;3.扇形的面积;二.1.任意角的三角函数的定义;2.同角三角函数的基本关系式;3.各三角函数值在四个象限的正负;4.诱导公式;三.三角函数的图像和性质教师提出问题,组织学生思考并回答;1.角的概念推广后,拔角的范围从00到0360推广到一个什么样的范围?都包括什么样的角?2.第一、二、三、四象限角及终边落在轴、轴的角的集合各是什么?3.弧度制的定义是什么?角度制与弧度制如何转换?弧度制下的公式是什么?1.教师提问:任意角...

1、当您付费下载文档后,您只拥有了使用权限,并不意味着购买了版权,文档只能用于自身使用,不得用于其他商业用途(如 [转卖]进行直接盈利或[编辑后售卖]进行间接盈利)。
2、本站所有内容均由合作方或网友上传,本站不对文档的完整性、权威性及其观点立场正确性做任何保证或承诺!文档内容仅供研究参考,付费前请自行鉴别。
3、如文档内容存在违规,或者侵犯商业秘密、侵犯著作权等,请点击“违规举报”。

碎片内容

高中数学 第一章《基本初等函数小结》教案 新人教B版必修4

您可能关注的文档

确认删除?
VIP
微信客服
  • 扫码咨询
会员Q群
  • 会员专属群点击这里加入QQ群
客服邮箱
回到顶部