电脑桌面
添加小米粒文库到电脑桌面
安装后可以在桌面快捷访问

高中数学 2.1.2指数函数及其性质教案 新人教必修1-人教版高一必修1数学教案VIP免费

高中数学 2.1.2指数函数及其性质教案 新人教必修1-人教版高一必修1数学教案_第1页
1/3
高中数学 2.1.2指数函数及其性质教案 新人教必修1-人教版高一必修1数学教案_第2页
2/3
高中数学 2.1.2指数函数及其性质教案 新人教必修1-人教版高一必修1数学教案_第3页
3/3
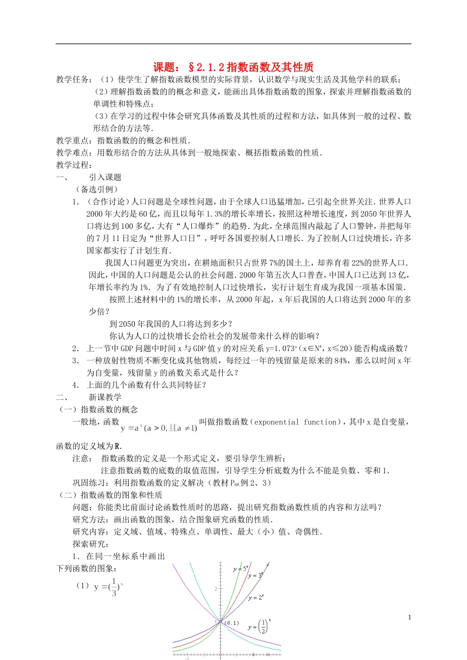
课题:§2.1.2指数函数及其性质教学任务:(1)使学生了解指数函数模型的实际背景,认识数学与现实生活及其他学科的联系;(2)理解指数函数的的概念和意义,能画出具体指数函数的图象,探索并理解指数函数的单调性和特殊点;(3)在学习的过程中体会研究具体函数及其性质的过程和方法,如具体到一般的过程、数形结合的方法等.教学重点:指数函数的的概念和性质.教学难点:用数形结合的方法从具体到一般地探索、概括指数函数的性质.教学过程:一、引入课题(备选引例)1.(合作讨论)人口问题是全球性问题,由于全球人口迅猛增加,已引起全世界关注.世界人口2000年大约是60亿,而且以每年1.3%的增长率增长,按照这种增长速度,到2050年世界人口将达到100多亿,大有“人口爆炸”的趋势.为此,全球范围内敲起了人口警钟,并把每年的7月11日定为“世界人口日”,呼吁各国要控制人口增长.为了控制人口过快增长,许多国家都实行了计划生育.我国人口问题更为突出,在耕地面积只占世界7%的国土上,却养育着22%的世界人口.因此,中国的人口问题是公认的社会问题.2000年第五次人口普查,中国人口已达到13亿,年增长率约为1%.为了有效地控制人口过快增长,实行计划生育成为我国一项基本国策.按照上述材料中的1%的增长率,从2000年起,x年后我国的人口将达到2000年的多少倍?到2050年我国的人口将达到多少?你认为人口的过快增长会给社会的发展带来什么样的影响?2.上一节中GDP问题中时间x与GDP值y的对应关系y=1.073x(x∈N*,x≤20)能否构成函数?3.一种放射性物质不断变化成其他物质,每经过一年的残留量是原来的84%,那么以时间x年为自变量,残留量y的函数关系式是什么?4.上面的几个函数有什么共同特征?二、新课教学(一)指数函数的概念一般地,函数叫做指数函数(exponentialfunction),其中x是自变量,函数的定义域为R.注意:指数函数的定义是一个形式定义,要引导学生辨析;注意指数函数的底数的取值范围,引导学生分析底数为什么不能是负数、零和1.巩固练习:利用指数函数的定义解决(教材P68例2、3)(二)指数函数的图象和性质问题:你能类比前面讨论函数性质时的思路,提出研究指数函数性质的内容和方法吗?研究方法:画出函数的图象,结合图象研究函数的性质.研究内容:定义域、值域、特殊点、单调性、最大(小)值、奇偶性.探索研究:1.在同一坐标系中画出下列函数的图象:(1)1(2)(3)(4)(5)2.从画出的图象中你能发现函数的图象和函数的图象有什么关系?可否利用的图象画出的图象?3.从画出的图象(、和)中,你能发现函数的图象与其底数之间有什么样的规律?4.你能根据指数函数的图象的特征归纳出指数函数的性质吗?图象特征函数性质向x、y轴正负方向无限延伸函数的定义域为R图象关于原点和y轴不对称非奇非偶函数函数图象都在x轴上方函数的值域为R+函数图象都过定点(0,1)自左向右看,图象逐渐上升自左向右看,图象逐渐下降增函数减函数在第一象限内的图象纵坐标都大于1在第一象限内的图象纵坐标都小于1在第二象限内的图象纵坐标都小于1在第二象限内的图象纵坐标都大于1图象上升趋势是越来越陡图象上升趋势是越来越缓函数值开始增长较慢,到了某一值后增长速度极快;函数值开始减小极快,到了某一值后减小速度较慢;5.利用函数的单调性,结合图象还可以看出:(1)在上,值域是或;(2)若,则;取遍所有正数当且仅当;(3)对于指数函数,总有;(4)当时,若,则;(三)典型例题例1.(教材P66例6).解:(略)问题:你能根据本例说出确定一个指数函数需要几个条件吗?例2.(教材P66例7)解:(略)问题:你能根据本例说明怎样利用指数函数的性质判断两个幂的大小?说明:规范利用指数函数的性质判断两个幂的大小方法、步骤与格式.2巩固练习:(教材P69习题A组第7题)三、归纳小结,强化思想本节主要学习了指数函数的图象,及利用图象研究函数性质的方法.四、作业布置1.必做题:教材P69习题2.1(A组)第5、6、8、12题.2.选做题:教材P70习题2.1(B组)第1题.3

1、当您付费下载文档后,您只拥有了使用权限,并不意味着购买了版权,文档只能用于自身使用,不得用于其他商业用途(如 [转卖]进行直接盈利或[编辑后售卖]进行间接盈利)。
2、本站所有内容均由合作方或网友上传,本站不对文档的完整性、权威性及其观点立场正确性做任何保证或承诺!文档内容仅供研究参考,付费前请自行鉴别。
3、如文档内容存在违规,或者侵犯商业秘密、侵犯著作权等,请点击“违规举报”。

碎片内容

高中数学 2.1.2指数函数及其性质教案 新人教必修1-人教版高一必修1数学教案

您可能关注的文档

星河书苑+ 关注
实名认证
内容提供者

从事历史教学,热爱教育,高度负责。

相关文档

确认删除?
VIP
微信客服
  • 扫码咨询
会员Q群
  • 会员专属群点击这里加入QQ群
客服邮箱
回到顶部