电脑桌面
添加小米粒文库到电脑桌面
安装后可以在桌面快捷访问

高中地理 第三章 区域产业活动 3.3.1 工业区位因素1教案 湘教版必修2-湘教版高一必修2地理教案VIP免费

高中地理 第三章 区域产业活动 3.3.1 工业区位因素1教案 湘教版必修2-湘教版高一必修2地理教案_第1页
1/4
高中地理 第三章 区域产业活动 3.3.1 工业区位因素1教案 湘教版必修2-湘教版高一必修2地理教案_第2页
2/4
高中地理 第三章 区域产业活动 3.3.1 工业区位因素1教案 湘教版必修2-湘教版高一必修2地理教案_第3页
3/4
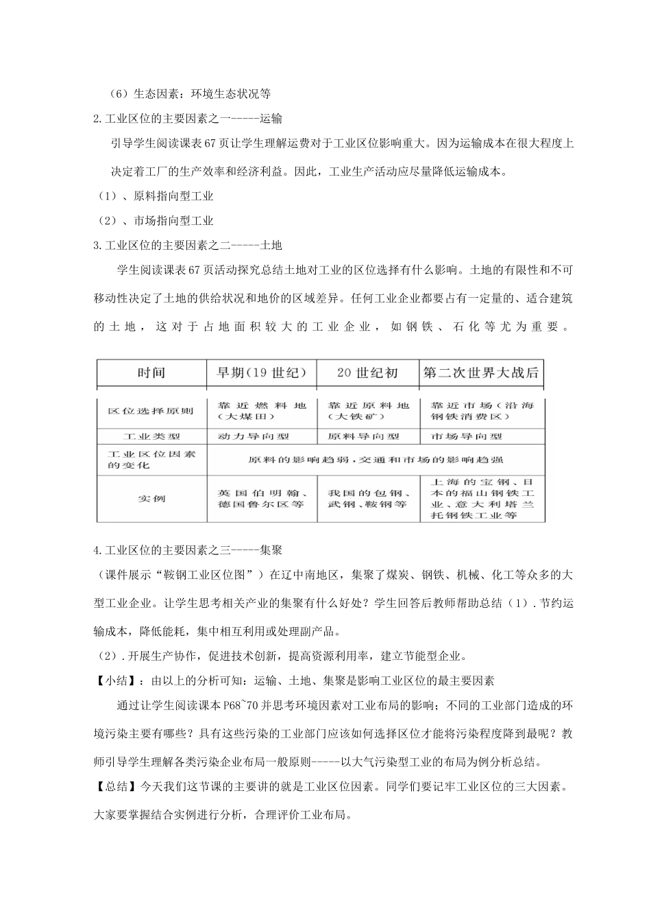
工业区位因素一、设计理念新课程改革的核心之一是“倡导学生主动参与、乐于探究、勤于动手”。课堂是学生学习的主阵地,学生只有在课堂上“动起来”,有效地参与课堂教学,不断获取语言知识和技能,发展智力、能力和创造力,才能取得理想的学习效果。新教学理念要求把课堂还给学生,且针对不同学生设计不同的自主、合作学习内容,是摆在每一教师面前的最迫切的任务。二、教材分析工业生产活动是产业活动中的核心内容之一,工业生产活动的区位因素分析是课程标准要求的重点内容,且对学生未来发展有重要指导作用的内容,学生要了解影响工业区位的主要因素及其发展变化,工业的类型有哪些。通过学习让学生能够对某一工业进行具体的区位因素分析。三、学生、学情分析(1)我们学生的基础水平较差,是好多人口中的学困生,我任课两个班共120个学生中考500分及以上共5人,424分及以上共58人,350分以下22人。(2)本部分内容从理解层面上难度不大,前面通过新课的预习,学生已经有了一定的认识,但是对于高一的同学来说难点在于很多影响工业区位的因素不够了解,在很大程度上会影响对于主干知识的理解和应用,通过课前一些补充材料可以弥补这个问题。四、三维目标1、知识与技能了解影响工业区位的主要因素及其发展变化2、过程与方法结合实例引导学生讨论分析影响工业的主要区位因素,并作出适当评价。3、情感、态度与价值观(1)在问题解决过程中,培养自主探索、深入思考的钻研精神和取长补短、相互协作的团队精神,并形成积极的学习态度;(2)在民主、和谐的教学气氛中,培养发现问题、分析问题、解决问题的能力,促进师生之间的知识与情感交流,真正达到“教学相长”的目的。五、重点难点(1)教学重点:工业区位因素(2)教学难点:用发展的眼光研究工业的区位变化六、教学方法和教学手段(1)根据本节课的教学目标、教材特点及学生的实际情况,我采用以下方法和教具进行教学。(2)本节课基本方法为综合启发式、讨论式教学,教学中可根据不同的知识点适时采用阅读、讨论探究、对比等方法,充分调动学生的主动性,使学生变被动学习为主动学习,促进思维,在使用多媒体展示及传授知识的同时培养学生各方面的能力。七、学法指导让学生对工厂布局体验一把“决策瘾”,目的在于使学生愿学、乐学、会学,因而教师在传授知识的同时,关键是要教给学生学习的方法。本节课通过指导学生阅读、启发学生思考、组织学生讨论、充分发挥学生的主体作用,从而培养学生自学能力,教育学生养成注意观察、积极思考、勤于动手、善于记忆的良好习惯。八、教学过程的设计(一)导入新课:1.毕业后假如你想办工厂,你的主要目的是什么?2.工厂建在什么地方才能取得最大的经济效益?假设你是投资商,你会选择在什么样的地方设厂,你主要考虑哪些因素?(二)讲授新课:1.工业区位的概念:工业区位是指工业企业的经济地理位置,以及工业企业在生产过程中与相关事物的联系。2.工业区位的影响因素引导学生通过阅读回答(1)自然资源:矿产资源、土地资源、水资源、生物资源等;(2)自然条件:地质、地形、气候、水文、植被等;(3)社会经济因素:经济发展水平、基础设施状况、交通运输条件、劳动力供给、投资环境、经济政策等;(4)生产技术因素:生产设备与工艺、从业人员素质、科技开发水平等;(5)市场因素:市场需求等;(6)生态因素:环境生态状况等2.工业区位的主要因素之一-----运输引导学生阅读课表67页让学生理解运费对于工业区位影响重大。因为运输成本在很大程度上决定着工厂的生产效率和经济利益。因此,工业生产活动应尽量降低运输成本。(1)、原料指向型工业(2)、市场指向型工业3.工业区位的主要因素之二-----土地学生阅读课表67页活动探究总结土地对工业的区位选择有什么影响。土地的有限性和不可移动性决定了土地的供给状况和地价的区域差异。任何工业企业都要占有一定量的、适合建筑的土地,这对于占地面积较大的工业企业,如钢铁、石化等尤为重要。4.工业区位的主要因素之三-----集聚(课件展示“鞍钢工业区位图”)在辽中南地区,集聚了煤炭、钢铁、机械、化工等众多的大型工业企...

1、当您付费下载文档后,您只拥有了使用权限,并不意味着购买了版权,文档只能用于自身使用,不得用于其他商业用途(如 [转卖]进行直接盈利或[编辑后售卖]进行间接盈利)。
2、本站所有内容均由合作方或网友上传,本站不对文档的完整性、权威性及其观点立场正确性做任何保证或承诺!文档内容仅供研究参考,付费前请自行鉴别。
3、如文档内容存在违规,或者侵犯商业秘密、侵犯著作权等,请点击“违规举报”。

碎片内容

高中地理 第三章 区域产业活动 3.3.1 工业区位因素1教案 湘教版必修2-湘教版高一必修2地理教案

您可能关注的文档

星河书苑+ 关注
实名认证
内容提供者

从事历史教学,热爱教育,高度负责。

确认删除?
VIP
微信客服
  • 扫码咨询
会员Q群
  • 会员专属群点击这里加入QQ群
客服邮箱
回到顶部