电脑桌面
添加小米粒文库到电脑桌面
安装后可以在桌面快捷访问

初中历史教与学方式的问卷调查表VIP免费

初中历史教与学方式的问卷调查表_第1页
1/4
初中历史教与学方式的问卷调查表_第2页
2/4
初中历史教与学方式的问卷调查表_第3页
3/4
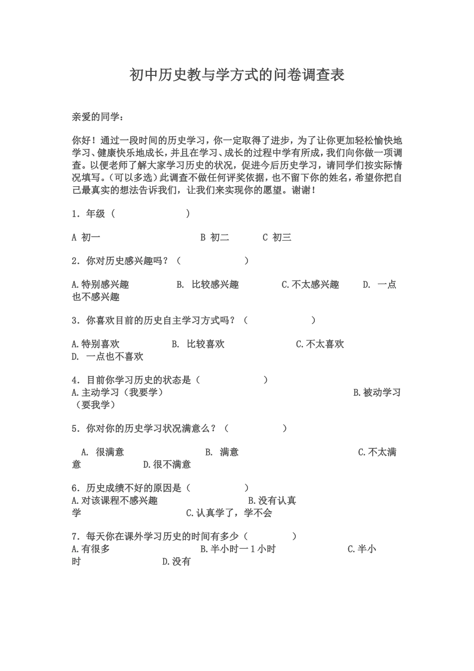
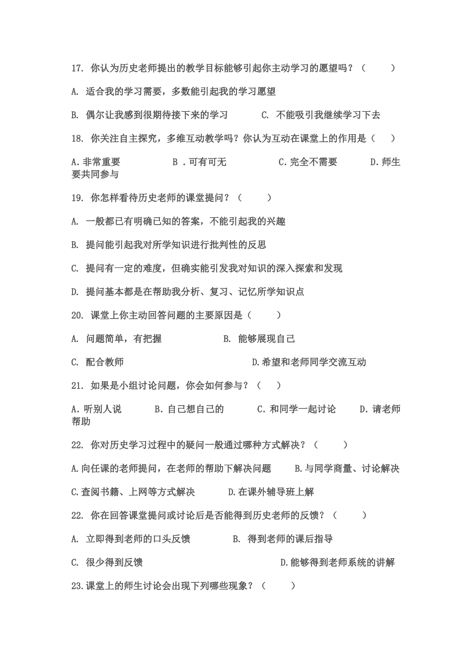
初中历史教与学方式的问卷调查表亲爱的同学:你好!通过一段时间的历史学习,你一定取得了进步,为了让你更加轻松愉快地学习、健康快乐地成长,并且在学习、成长的过程中学有所成,我们向你做一项调查。以便老师了解大家学习历史的状况,促进今后历史学习,请同学们按实际情况填写。(可以多选)此调查不做任何评奖依据,也不留下你的姓名,希望你把自己最真实的想法告诉我们,让我们来实现你的愿望。谢谢!1.年级()A初一B初二C初三2.你对历史感兴趣吗?()A.特别感兴趣B.比较感兴趣C.不太感兴趣D.一点也不感兴趣3.你喜欢目前的历史自主学习方式吗?()A.特别喜欢B.比较喜欢C.不太喜欢D.一点也不喜欢4.目前你学习历史的状态是()A.主动学习(我要学)B.被动学习(要我学)5.你对你的历史学习状况满意么?()A.很满意B.满意C.不太满意D.很不满意6.历史成绩不好的原因是()A.对该课程不感兴趣B.没有认真学C.认真学了,学不会7.每天你在课外学习历史的时间有多少()A.有很多B.半小时一1小时C.半小时D.没有8.你认为目前的历史学习方式能否提高你的学习成绩?()A.能B.不能9.对于一些开放性问题,您平常有兴趣深入探究吗?()A很有兴趣B有兴趣C一般D没有10.你认为与同学合作时,最重要的是()A.自己努力做好份内的事B.团结他人共同努力C.经常讨论和交流,综合大家的意见D.只按自己的意见11.你喜欢什么样的合作方式()A.小组合作B.班级合作C.跨班级与跨年级合作D.个人独立完成,不参与合作12.你打算以什么样的学习方式学习历史?A.课前预习B.课堂认真听讲C.课后认真复习D.自学13.在历史学习中,你以什么方式记忆最有效?()A.理清线索B.死记硬背C.理解记忆D.反复看书E.其他方式14.你认为老师布置的作业量如何?()A.量大B.适中C.量小15.你认为在历史学习中,你最需要改进的是什么?()A.学习态度B.学习方法C.学习习惯16.你在每节历史课前,是否清楚的了解本课的学习目标?()A.每节课都了解B.新授课了解C.偶尔了解D.不知道17.你认为历史老师提出的教学目标能够引起你主动学习的愿望吗?()A.适合我的学习需要,多数能引起我的学习愿望B.偶尔让我感到很期待接下来的学习C.不能吸引我继续学习下去18.你关注自主探究,多维互动教学吗?你认为互动在课堂上的作用是()A.非常重要B.可有可无C.完全不需要D.师生要共同参与19.你怎样看待历史老师的课堂提问?()A.一般都已有明确已知的答案,不能引起我的兴趣B.提问能引起我对所学知识进行批判性的反思C.提问有一定的难度,但确实能引发我对知识的深入探索和发现D.提问基本都是在帮助我分析、复习、记忆所学知识点20.课堂上你主动回答问题的主要原因是()A.问题简单,有把握B.能够展现自己C.配合教师D.希望和老师同学交流互动21.如果是小组讨论问题,你会如何参与?()A.听别人说B.自己想自己的C.和同学一起讨论D.请老师帮助22.你对历史学习过程中的疑问一般通过哪种方式解决?()A.向任课的老师提问,在老师的帮助下解决问题B.与同学商量、讨论解决C.查阅书籍、上网等方式解决D.在课外辅导班上解22.你在回答课堂提问或讨论后是否能得到历史老师的反馈?()A.立即得到老师的口头反馈B.得到老师的课后指导C.很少得到反馈D.能够得到老师系统的讲解23.课堂上的师生讨论会出现下列哪些现象?()A.讨论场面不热烈,讨论不起来B.讨论无秩序,乱轰轰C.讨论难在学生之间或老师与学生之间达成某个共识,草草收场D.讨论结果达成一致24.你认为历史课堂练习和老师布置的课外练习具有以下哪些特征()A.能揭示方法,提炼规律B.能突破疑难,应用创新C.能针对学生失误而设计D.习题的知识覆盖面广和代表性强25.你认为平时历史课堂的气氛主要是:()A.课堂气氛活跃B.课堂气氛一般C.课堂气氛死气沉沉。26.你认为自己的历史课堂学习效率主要取决于:()A.自己的学习状态B.老师的教学方式C.同学间的关系

1、当您付费下载文档后,您只拥有了使用权限,并不意味着购买了版权,文档只能用于自身使用,不得用于其他商业用途(如 [转卖]进行直接盈利或[编辑后售卖]进行间接盈利)。
2、本站所有内容均由合作方或网友上传,本站不对文档的完整性、权威性及其观点立场正确性做任何保证或承诺!文档内容仅供研究参考,付费前请自行鉴别。
3、如文档内容存在违规,或者侵犯商业秘密、侵犯著作权等,请点击“违规举报”。

碎片内容

初中历史教与学方式的问卷调查表

您可能关注的文档

确认删除?
VIP
微信客服
  • 扫码咨询
会员Q群
  • 会员专属群点击这里加入QQ群
客服邮箱
回到顶部