电脑桌面
添加小米粒文库到电脑桌面
安装后可以在桌面快捷访问

儿童保健用药VIP免费

儿童保健用药_第1页
1/5
儿童保健用药_第2页
2/5
儿童保健用药_第3页
3/5
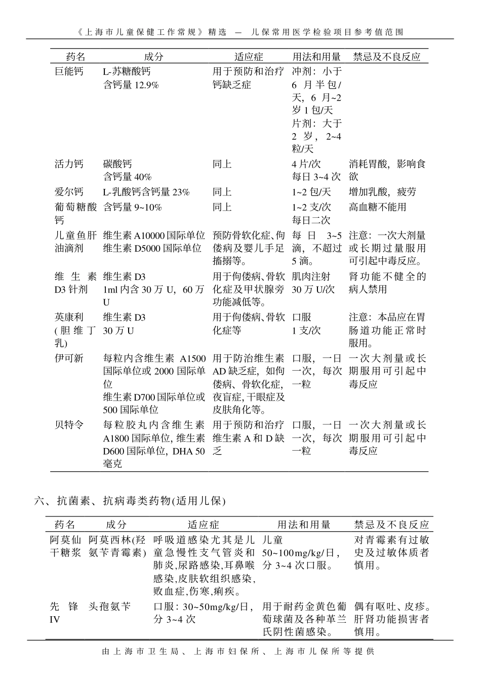
《上海市儿童保健工作常规》精选—儿保常用医学检验项目参考值范围由上海市卫生局、上海市妇保所、上海市儿保所等提供儿保常用药物剂量参考一、解热镇痛药药名成分适应症用法和用量禁忌及不良反应儿童百服宁对乙酰氨基酚因病毒感染或预防免疫注射所引起的发热、头痛、轻/中度疼痛。10~15mg/kg/次,3~4次/日,最多不超过5次/日,口服。肝肾功能不全者、3岁以下儿童慎用。泰诺林对乙酰氨基酚混悬液解热镇痛药,适用于患儿的发热、疼痛对症治疗。2~3岁,每次5ml;4~5岁,每次7.5ml;6~8岁,每次10.0ml(每4小时口服一次,每24小时不超过5次)肝肾功能不全者禁用;一过性胃肠不适、皮疹。美林混悬滴剂(混悬液)布洛芬用于婴幼儿及儿童的退热,缓解由于感冒、流感等引起的轻度头痛、咽痛及牙痛.<2岁婴儿5~10mg/kg/次2~3岁幼儿3滴管/次>3(岁儿童0.25~0.5ml/kg/次,口服,需要时每6~8小时可重复使用,24小时不超过4次。偶有皮疹和耳鸣,轻度的胃肠部不适。儿童退热片对乙酰氨基酚用于小儿因感冒引起的发热和头痛等。<1岁,每次半片1~3岁,每次半片~1片3~6岁,每次1片口服,每日3次。3岁以下小儿慎用。二、胃肠调节、助消化药、止泻药药名成分适应症用法和用量禁忌及不良反应吗丁啉多潘立酮由消化不良引起的上腹饱胀、疼痛、胃肠胀气,恶心、呕吐。儿童每日3~4次,每次每公斤体重0.3ml。在饭前15~30分钟服用。偶见瞬时性、轻度腹部痉挛。培菲康双歧杆菌,嗜酸性乳杆菌,粪链球菌肠菌群失调症,轻、中型急性腹泻,慢性腹泻,腹胀,便秘,或抗生素治疗无效的腹泻。散剂:2~3次/天,每次半支~1支。胶囊:0~1岁1/2粒,Bid.1~6岁1粒,Bid或Tid。妈咪爱粪链球菌,枯草杆菌,乳酸钙,氧化锌,维生素防治小儿消化不良,食欲不振,营养不良,肠道菌群紊乱引起的腹泻、便秘、腹胀、肠道内异常发酵、肠炎,使用抗生素引起的肠粘膜损伤。两岁以上儿童1~2袋/次,1~2次/日;两岁以下儿童1袋/次,1~2次/日。口服或冲服(冲服时水温不得超过40oC)《上海市儿童保健工作常规》精选—儿保常用医学检验项目参考值范围由上海市卫生局、上海市妇保所、上海市儿保所等提供药名成分适应症用法和用量禁忌及不良反应思密达(肯特令)双八面体蒙脱石急慢性腹泻、食管炎、胃炎,消化性溃疡、结肠炎,胃食管返流,肠易激综合征。1岁以下1袋/日,分三次服用1~2岁,1~2袋/日,分三次服用2岁以上儿童2~3袋/日,分三次服用偶见便秘多酶片淀粉酶,胰酶,胃蛋白酶用于消化酶缺乏小于5岁1/2片/次,Tid5~10岁1片/次,Tid饭前服用乳酶生乳酸杆菌的干制剂用于消化不良1~2片/次,Tid三、治贫血药药名成分适应症用法和用量禁忌及不良反应硫酸亚铁合剂每ml含元素铁5mg小儿贫血轻~中度贫血元素铁,1~2mg/kg/天中~重度贫血,元素铁2~3mg/kg/天忌茶和含鞣酸类药物胃肠不适硫酸亚铁片剂每片含元素铁60mg小儿贫血盖气维血颗粒每包含元素铁5mg小儿贫血小儿生血糖浆熟地,大枣,山药,硫酸亚铁小儿贫血儿童1~3岁,10ml/次叶酸用于婴儿营养性大细胞性贫血,可与维生素C同用。2.5~5mg/次每日三次维生素C缺铁性贫血的辅助治疗100mg/次每日二次四、抗寄生虫药药名成分适应症用法和用量禁忌及不良反应安乐士甲苯咪蛲虫、蛔虫感染早、晚各1片,连服3天肠虫清阿苯哒唑蛲虫、蛔虫、鞭虫、钩虫感染1~2岁儿童200mg/次2岁以上儿童400mg/次胃肠道不适,发热,皮疹,头痛五、防治佝偻病药《上海市儿童保健工作常规》精选—儿保常用医学检验项目参考值范围由上海市卫生局、上海市妇保所、上海市儿保所等提供药名成分适应症用法和用量禁忌及不良反应巨能钙L-苏糖酸钙含钙量12.9%用于预防和治疗钙缺乏症冲剂:小于6月半包/天,6月~2岁1包/天片剂:大于2岁,2~4粒/天活力钙碳酸钙含钙量40%同上4片/次每日3~4次消耗胃酸,影响食欲爱尔钙L-乳酸钙含钙量23%同上1~2包/天增加乳酸,疲劳葡萄糖酸钙含钙量9~10%同上1~2支/次每日二次高血糖不能用儿童鱼肝油滴剂维生素A10000国际单位维生素D5000国际单位预防骨软化症、佝偻病及婴儿手足搐搦等。每日3~5滴,不超过5滴。注意:一次大剂量或长期过量服用可引起中毒反应。维生素D3针剂维生素D31ml内含30万U,60万U用于佝偻病、骨...

1、当您付费下载文档后,您只拥有了使用权限,并不意味着购买了版权,文档只能用于自身使用,不得用于其他商业用途(如 [转卖]进行直接盈利或[编辑后售卖]进行间接盈利)。
2、本站所有内容均由合作方或网友上传,本站不对文档的完整性、权威性及其观点立场正确性做任何保证或承诺!文档内容仅供研究参考,付费前请自行鉴别。
3、如文档内容存在违规,或者侵犯商业秘密、侵犯著作权等,请点击“违规举报”。

碎片内容

儿童保健用药

您可能关注的文档

墨香书阁+ 关注
实名认证
内容提供者

热爱教学事业,对互联网知识分享很感兴趣

确认删除?
VIP
微信客服
  • 扫码咨询
会员Q群
  • 会员专属群点击这里加入QQ群
客服邮箱
回到顶部