电脑桌面
添加小米粒文库到电脑桌面
安装后可以在桌面快捷访问

六年级数学下册《比例尺》练习题 VIP免费

六年级数学下册《比例尺》练习题 _第1页
1/4
六年级数学下册《比例尺》练习题 _第2页
2/4
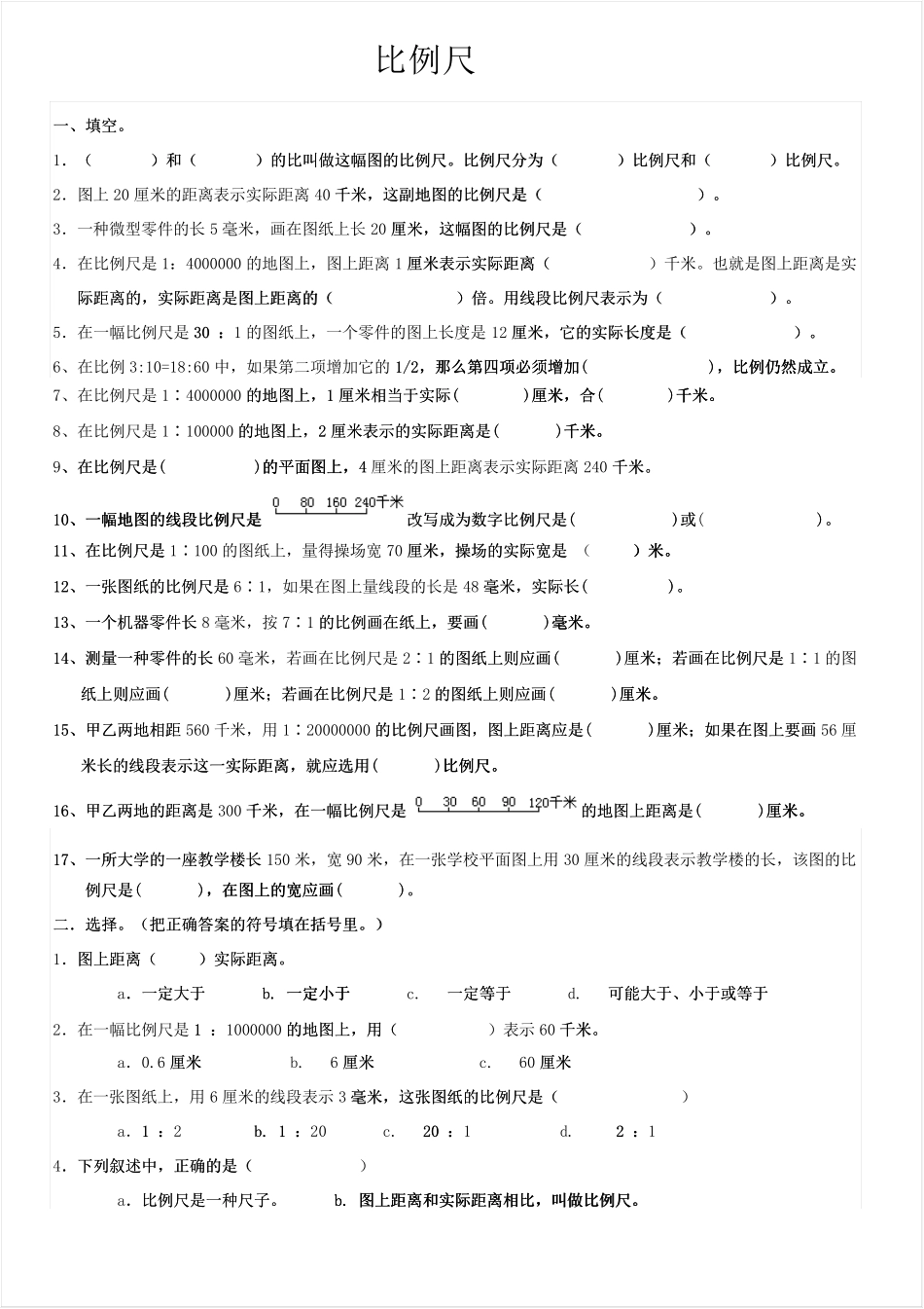
比例尺练习题一、填空。一、填空。1.(.()和()和()的比叫做这幅图的比例尺。比例尺分为()的比叫做这幅图的比例尺。比例尺分为()比例尺和()比例尺和()比例尺。)比例尺。2.图上20厘米的距离表示实际距离40千米,这副地图的比例尺是(千米,这副地图的比例尺是()。)。3.一种微型零件的长5毫米,画在图纸上长20厘米,这幅图的比例尺是(厘米,这幅图的比例尺是()。)。4.在比例尺是1:4000000的地图上,图上距离1厘米表示实际距离(厘米表示实际距离()千米。也就是图上距离是实际距离的,实际距离是图上距离的(际距离的,实际距离是图上距离的()倍。用线段比例尺表示为()倍。用线段比例尺表示为()。)。5.在一幅比例尺是3030::1的图纸上,一个零件的图上长度是12厘米,它的实际长度是(厘米,它的实际长度是()。)。6、在比例3:10=18:60中,如果第二项增加它的1/21/2,那么第四项必须增加,那么第四项必须增加,那么第四项必须增加(()),比例仍然成立。,比例仍然成立。,比例仍然成立。7、在比例尺是1∶4000000的地图上,的地图上,11厘米相当于实际厘米相当于实际(())厘米,合厘米,合厘米,合(())千米。千米。千米。8、在比例尺是1∶100000的地图上,的地图上,22厘米表示的实际距离是厘米表示的实际距离是(())千米。千米。千米。9、在比例尺是、在比例尺是(())的平面图上,的平面图上,的平面图上,44厘米的图上距离表示实际距离240千米。千米。1010、一幅地图的线段比例尺是、一幅地图的线段比例尺是、一幅地图的线段比例尺是改写成为数字比例尺是改写成为数字比例尺是(())或或())。。1111、在比例尺是、在比例尺是1∶100的图纸上,量得操场宽70厘米,操场的实际宽是厘米,操场的实际宽是()米。)米。)米。1212、一张图纸的比例尺是、一张图纸的比例尺是6∶1,如果在图上量线段的长是48毫米,实际长毫米,实际长(())。。1313、一个机器零件长、一个机器零件长8毫米,按7∶1的比例画在纸上,要画的比例画在纸上,要画(())毫米。毫米。毫米。1414、测量一种零件的长、测量一种零件的长60毫米,若画在比例尺是2∶1的图纸上则应画的图纸上则应画(())厘米;若画在比例尺是厘米;若画在比例尺是1∶1的图纸上则应画纸上则应画(())厘米;若画在比例尺是厘米;若画在比例尺是1∶2的图纸上则应画的图纸上则应画(())厘米。厘米。厘米。1515、甲乙两地相距、甲乙两地相距560千米,用1∶20000000的比例尺画图,图上距离应是的比例尺画图,图上距离应是(())厘米;如果在图上要画厘米;如果在图上要画56厘米长的线段表示这一实际距离,就应选用米长的线段表示这一实际距离,就应选用(())比例尺。比例尺。比例尺。1616、甲乙两地的距离是、甲乙两地的距离是300千米,在一幅比例尺是千米,在一幅比例尺是的地图上距离是的地图上距离是(())厘米。厘米。厘米。1717、一所大学的一座教学楼长、一所大学的一座教学楼长150米,宽90米,在一张学校平面图上用30厘米的线段表示教学楼的长,该图的比例尺是例尺是(()),在图上的宽应画,在图上的宽应画,在图上的宽应画(())。。二.选择。(把正确答案的符号填在括号里。)二.选择。(把正确答案的符号填在括号里。)1.图上距离(.图上距离()实际距离。)实际距离。a.一定大于.一定大于b.b.一定小于一定小于一定小于c.一定等于一定等于d.可能大于、小于或等于可能大于、小于或等于2.在一幅比例尺是11::1000000的地图上,用(的地图上,用()表示60千米。千米。a.0.6厘米厘米b.6厘米厘米c.60厘米厘米3.在一张图纸上,用6厘米的线段表示3毫米,这张图纸的比例尺是(毫米,这张图纸的比例尺是()a.11::2b.1b.1::20c.2020::1d.22::14.下列叙述中,正确的是(.下列叙述中,正确的是()a.比例尺是一种尺子。.比例尺是一种尺子。b.b.b.图上距离和实际距离相比,叫做比例尺。图上距离和实际距离相比,叫做比例尺。图上距离和实际距离相比,叫做比例尺。c.c.由于图纸上的图上距离小于实际距离,所以比例尺都小于由于图纸上的图上距离小于实际距离,所以比例尺都小于1。5.用1厘米的线段表示50...

1、当您付费下载文档后,您只拥有了使用权限,并不意味着购买了版权,文档只能用于自身使用,不得用于其他商业用途(如 [转卖]进行直接盈利或[编辑后售卖]进行间接盈利)。
2、本站所有内容均由合作方或网友上传,本站不对文档的完整性、权威性及其观点立场正确性做任何保证或承诺!文档内容仅供研究参考,付费前请自行鉴别。
3、如文档内容存在违规,或者侵犯商业秘密、侵犯著作权等,请点击“违规举报”。

碎片内容

六年级数学下册《比例尺》练习题

您可能关注的文档

雪雪文库+ 关注
实名认证
内容提供者

各类文档,专业文档

确认删除?
VIP
微信客服
  • 扫码咨询
会员Q群
  • 会员专属群点击这里加入QQ群
客服邮箱
回到顶部