电脑桌面
添加小米粒文库到电脑桌面
安装后可以在桌面快捷访问

炼油化工设备的腐蚀探讨VIP免费

炼油化工设备的腐蚀探讨_第1页
1/35
炼油化工设备的腐蚀探讨_第2页
2/35
炼油化工设备的腐蚀探讨_第3页
3/35
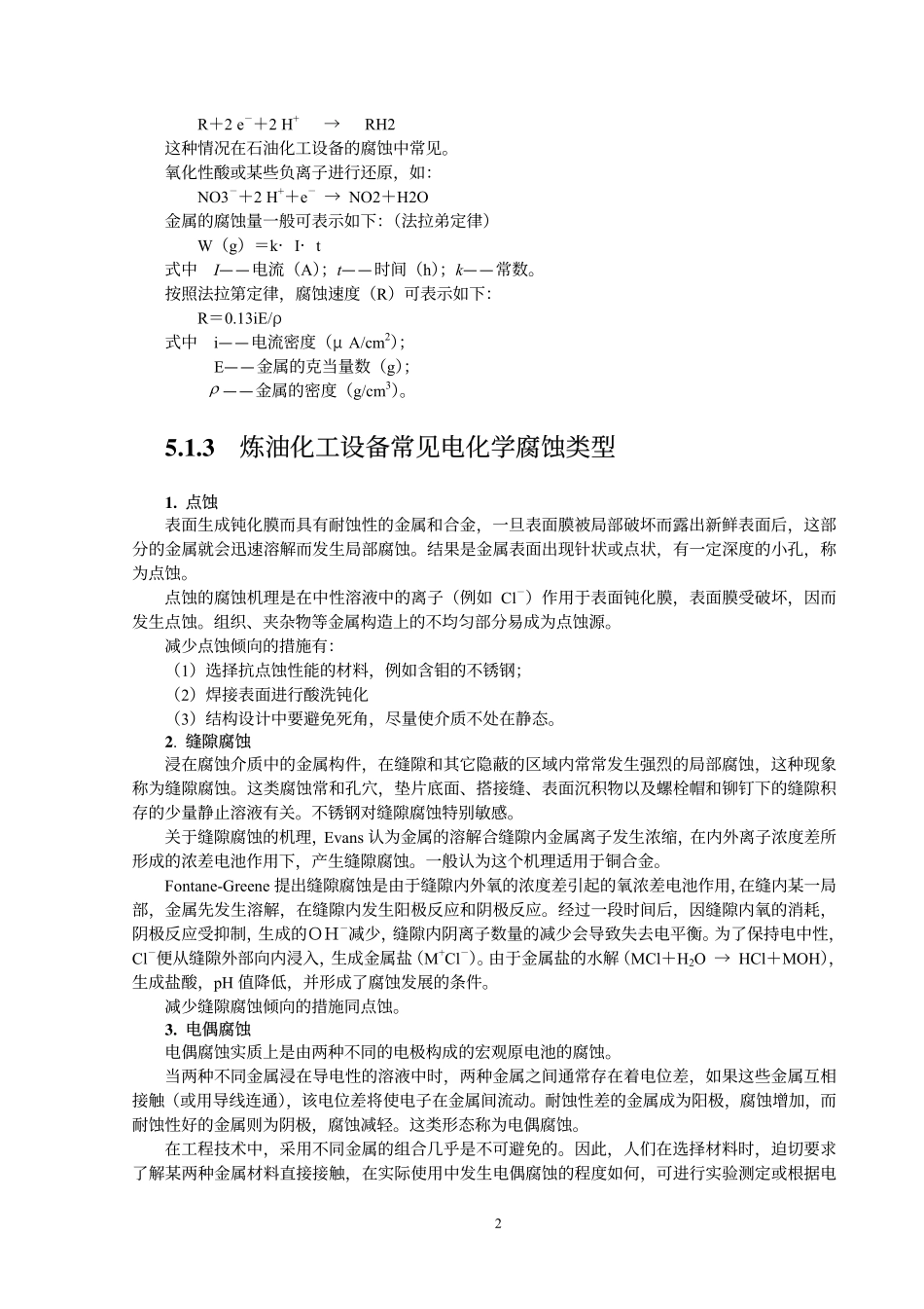
石油化工设备腐蚀防护新技术研修班资料炼油化工设备腐蚀及含硫油的腐蚀与选材合肥通用机械研究所艾志斌中国石化集团炼油化工继续教育齐鲁培训基地二〇〇四年七月1炼油化工设备腐蚀及含硫油的腐蚀与选材5.1金属材料腐蚀知识概述5.1.1腐蚀分类腐蚀一般可按下列方法分类:1.按腐蚀机理分类:电化学腐蚀;化学腐蚀。2.按腐蚀破坏形式分类:均匀腐蚀,局部腐蚀两大类。局部腐蚀又可分为:点蚀、缝隙腐蚀、电偶腐蚀、晶间腐蚀、应力腐蚀、氢致开裂、氢腐蚀、腐蚀疲劳、磨损腐蚀、选择性腐蚀等。3.按腐蚀环境分类可分为:高温腐蚀、湿腐蚀、土壤腐蚀、沉淀腐蚀、碱腐蚀、酸腐蚀、钒腐蚀、氧腐蚀、盐腐蚀、环烷酸腐蚀、氢腐蚀、硫化氢腐蚀、连多硫酸腐蚀、海水腐蚀、硫化氢—氯化氢—水型腐蚀、硫化氢—氢型腐蚀、硫化氢—氧化物—水型等。5.1.2金属电化学腐蚀原理与阴阳极反应如果把金属材料浸入水或其它电解质溶液中,因不同部位电极电位不同,形成阳极区和阴极区,在局部电池作用下便发生腐蚀。电化学腐蚀不只是发生在两种材料之间,材料内部的化学与物理不均匀性,例如成份偏析、金相组织差异,以及焊接、冷作变形加工等都会导致材料中产生电位差。电化学腐蚀也不只是发生在浸入溶液的材料,空气中的水份和杂质,例如二氧化硫、二氧化碳,凝结在材料表面就能发生电化学腐蚀。如图5.1-1所示。阴、阳极位置的变化将使金属成为全面腐蚀形态。在阳极区金属经离子状态溶出,阴极区获得残余电子并发生析氢反应或氧化还原反应,可以用下式表示:如在酸性水溶液中:Fe→Fe2++2e-(阳极反应)2H++2e-→H2(阴极反应)但溶液中有溶解氧存在时,阴极反应为:2H++21O2+2e-→H2O(氧的还原反应)在脱气的碱性溶液中发生的阴极反应为:H2O+e-→21H2+OH-在含氧的碱性溶液中,对应的阴极反应为:H2O+21O2+2e-→2OH-在溶液中存在高价金属离子的还原:如在铁或铝上沉积出铜或银:Cu2++2e-→CuAg++e-→Ag某些有机化合物的还原,如:RO+4e-+4H+→RH2+H2O2H++2e-H2Fe——Fe2++2e-M——M++e-图511电化学腐蚀原理2R+2e-+2H+→RH2这种情况在石油化工设备的腐蚀中常见。氧化性酸或某些负离子进行还原,如:NO3-+2H++e-→NO2+H2O金属的腐蚀量一般可表示如下:(法拉弟定律)W(g)=k·I·t式中I——电流(A);t——时间(h);k——常数。按照法拉第定律,腐蚀速度(R)可表示如下:R=0.13iE/ρ式中i——电流密度(μA/cm2);E——金属的克当量数(g);ρ——金属的密度(g/cm3)。5.1.3炼油化工设备常见电化学腐蚀类型1.点蚀表面生成钝化膜而具有耐蚀性的金属和合金,一旦表面膜被局部破坏而露出新鲜表面后,这部分的金属就会迅速溶解而发生局部腐蚀。结果是金属表面出现针状或点状,有一定深度的小孔,称为点蚀。点蚀的腐蚀机理是在中性溶液中的离子(例如Cl-)作用于表面钝化膜,表面膜受破坏,因而发生点蚀。组织、夹杂物等金属构造上的不均匀部分易成为点蚀源。减少点蚀倾向的措施有:(1)选择抗点蚀性能的材料,例如含钼的不锈钢;(2)焊接表面进行酸洗钝化(3)结构设计中要避免死角,尽量使介质不处在静态。2.缝隙腐蚀浸在腐蚀介质中的金属构件,在缝隙和其它隐蔽的区域内常常发生强烈的局部腐蚀,这种现象称为缝隙腐蚀。这类腐蚀常和孔穴,垫片底面、搭接缝、表面沉积物以及螺栓帽和铆钉下的缝隙积存的少量静止溶液有关。不锈钢对缝隙腐蚀特别敏感。关于缝隙腐蚀的机理,Evans认为金属的溶解合缝隙内金属离子发生浓缩,在内外离子浓度差所形成的浓差电池作用下,产生缝隙腐蚀。一般认为这个机理适用于铜合金。Fontane-Greene提出缝隙腐蚀是由于缝隙内外氧的浓度差引起的氧浓差电池作用,在缝内某一局部,金属先发生溶解,在缝隙内发生阳极反应和阴极反应。经过一段时间后,因缝隙内氧的消耗,阴极反应受抑制,生成的OH-减少,缝隙内阴离子数量的减少会导致失去电平衡。为了保持电中性,Cl-便从缝隙外部向内浸入,生成金属盐(M+Cl-)。由于金属盐的水解(MCl+H2O→HCl+MOH),生成盐酸,pH值降低,并形成了腐蚀发展的条件。减少缝隙腐蚀倾向...

1、当您付费下载文档后,您只拥有了使用权限,并不意味着购买了版权,文档只能用于自身使用,不得用于其他商业用途(如 [转卖]进行直接盈利或[编辑后售卖]进行间接盈利)。
2、本站所有内容均由合作方或网友上传,本站不对文档的完整性、权威性及其观点立场正确性做任何保证或承诺!文档内容仅供研究参考,付费前请自行鉴别。
3、如文档内容存在违规,或者侵犯商业秘密、侵犯著作权等,请点击“违规举报”。

碎片内容

炼油化工设备的腐蚀探讨

确认删除?
VIP
微信客服
  • 扫码咨询
会员Q群
  • 会员专属群点击这里加入QQ群
客服邮箱
回到顶部