电脑桌面
添加小米粒文库到电脑桌面
安装后可以在桌面快捷访问

商都嘉园安置小区项目施工总承包VIP免费

商都嘉园安置小区项目施工总承包_第1页
1/4
商都嘉园安置小区项目施工总承包_第2页
2/4
商都嘉园安置小区项目施工总承包_第3页
3/4
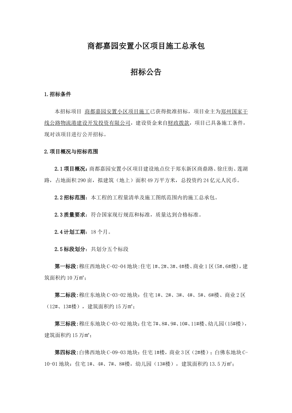
商都嘉园安置小区项目施工总承包招标公告1.招标条件本招标项目商都嘉园安置小区项目施工已获得批准招标,项目业主为郑州国家干线公路物流港建设开发投资有限公司,建设资金来自财政拨款,项目已具备施工条件,现对该项目进行公开招标。2.项目概况与招标范围2.1项目概况:商都嘉园安置小区项目建设地点位于郑东新区商鼎路、徐庄街、莲湖路,占地面积290亩,拟建筑(地上)面积49万平方米,总投资约24亿元人民币。2.2招标范围:本工程的工程量清单及施工图纸范围内的施工总承包。2.3质量要求:符合国家现行规范和标准,质量达到合格标准。2.4计划工期:18个月。2.5标段划分:共划分五个标段第一标段:穆庄西地块C-02-04地块:住宅1#、2#、3#、4#楼、商业1区(5#、6#楼),建筑面积约10万㎡;第二标段:穆庄东地块C-03-02地块:住宅1#、2#、3#、4#、5#、6#楼、商业2区(12#、13#楼),建筑面积约15万㎡;第三标段:穆庄东地块C-03-02地块:住宅7#、8#、9#、10#、11#楼、幼儿园(15#楼),建筑面积约15万㎡;第四标段:白佛西地块C-09-03地块:住宅1#楼,商业3区(2#楼);白佛东地块C-10-01地块:住宅1#、4#、7#、8#楼,幼儿园(13#楼),建筑面积约13.5万㎡;第五标段:白佛东地块C-10-01地块:住宅2#、3#、5#、6#、9#楼,商业4区(10#、11#楼),综合用房(12#楼),建筑面积约13.5万㎡;以上建筑面积以施工图纸为准。投标人在报名时,最多只能报其中的两个标段,但只能中标一个标段。3.投标人资格要求3.1企业资质要求:投标人须具有独立法人资格及有效的企业法人营业执照;具备建设行政主管部门颁发的房屋建筑工程施工总承包特级资质且具有有效的安全生产许可证。3.2项目经理资质要求:拟派项目经理应具备建筑工程专业的一级建造师资质(不含临时),具有有效的安全生产考核合格证书,具备相关专业高级技术职称且没有正在施工和正在承接的工程项目。3.3技术负责人:拟派项目总技术负责人具备相关专业高级技术职称且没有正在施工和正在承接的工程项目。3.4业绩要求:企业业绩要求2011年1月1日以来具有在建或已完的单个项目,总建筑面积不少于10万平方米的同类施工工程业绩(在建的以合同签订日期为准,提供合同;已完的以竣工日期为准,提供合同及竣工验收报告)。项目经理业绩要求2009年1月1日以来具有完成单个项目总建筑面积不少于10万平方米的同类施工工程业绩(以竣工日期为准,提供合同及竣工验收报告)。3.5信誉要求:企业未处于被责令停业、投标资格被取消或者财产被接管、冻结和破产状态;企业没有因骗取中标或者严重违约以及发生重大工程质量、安全生产事故等问题,未存在被有关部门暂停投标资格并在暂停期内的情况。3.6其他要求:3.6.1投标人需办理检察机关出具的无行贿受贿记录查询函(涵盖企业、法定代表人、项目经理),日期以发布招标公告日期后开具的为准。3.6.2外省企业报名前需到河南省建设行政主管部门办理《外省进豫建筑业企业申请表》及《外地建筑业企业进郑信用登记证》;省内外地进郑建筑企业需提供《外地建筑业企业进郑信用登记证》。3.6.3本次招标不接受联合体投标。单位负责人为同一人或者存在控股、管理关系的不同单位,不得参加同一标段的投标。4.报名要求:4.1凡有意参加投标者,请于2014年4月11日至2014年4月17日(法定公休日、法定节假日除外),每日上午8:30-12:00,下午14:00-17:30(北京时间),按上述要求携带法人代表身份证明或法人授权委托书、法人身份证或被委托人身份证、企业法人营业执照副本、企业资质证书副本、安全生产许可证、检察机关出具的无行贿受贿记录查询函、进豫已备案手续及进郑信用登记证(外省企业提供,省内外地企业仅提供进郑信用登记证)、项目经理的注册建造师证书、安全考核合格证及职称证、技术负责人职称证企业及项目经理业绩证明等相关资料(上述资料带原件审查并附加盖公章复印件一套)前来报名。4.2报名地址:郑州市淮河西路建委北院A座三楼8317室。5.招标文件的获取5.1通过上述报名者,在招标代理公司购买招标文件,购买时间另行通知。5.2招标文件每套售价1000元,售后不退。6.投标文件的递交6.1投标文件递交的截止时间及地...

1、当您付费下载文档后,您只拥有了使用权限,并不意味着购买了版权,文档只能用于自身使用,不得用于其他商业用途(如 [转卖]进行直接盈利或[编辑后售卖]进行间接盈利)。
2、本站所有内容均由合作方或网友上传,本站不对文档的完整性、权威性及其观点立场正确性做任何保证或承诺!文档内容仅供研究参考,付费前请自行鉴别。
3、如文档内容存在违规,或者侵犯商业秘密、侵犯著作权等,请点击“违规举报”。

碎片内容

商都嘉园安置小区项目施工总承包

确认删除?
VIP
微信客服
  • 扫码咨询
会员Q群
  • 会员专属群点击这里加入QQ群
客服邮箱
回到顶部