电脑桌面
添加小米粒文库到电脑桌面
安装后可以在桌面快捷访问

哮喘-慢阻肺重叠综合征指南解读[1]VIP免费

哮喘-慢阻肺重叠综合征指南解读[1]_第1页
1/5
哮喘-慢阻肺重叠综合征指南解读[1]_第2页
2/5
哮喘-慢阻肺重叠综合征指南解读[1]_第3页
3/5
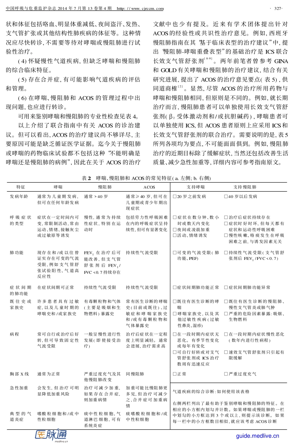
·述评·哮喘-慢阻肺重叠综合征指南解读孙永昌首都医科大学附属北京同仁医院呼吸科(北京100730)DOI:10.7507/1671-6205.2014080通信作者:孙永昌,E-mail:suny@ccmu.edu.cn支气管哮喘(简称哮喘)和慢性阻塞性肺疾病(简称慢阻肺)是两种不同的疾病,但在临床实践中要明确区分哮喘和慢阻肺有时并非易事。而更为复杂的是哮喘与慢阻肺的并存问题,即所谓哮喘-慢阻肺重叠综合征(asthma-COPDoverlapsyndrome,ACOS)。ACOS临床常见,但一直缺乏明晰的定义和诊断标准,没有相应的治疗建议可循[1-2]。2014年初慢阻肺全球防治创议(GOLD)更新版发布[3],其中增加一章为ACOS(简介),提出GOLD和哮喘全球防治创议(GINA)科学委员会联合制定了有关ACOS的指南,将首先在GINA更新版中正式全文发表。2014年5月GINA更新版发布,新增第5章,题目为“哮喘、慢阻肺和哮喘-慢阻肺重叠综合征(ACOS)的诊断:GINA和GOLD的一个联合项目”[4](以下简称联合指南)。该文件的制订大多基于专家共识,而不是所谓的循证医学证据。其目标有3个:(1)识别出具有慢性气流受限疾病的患者;(2)将哮喘从慢阻肺和ACOS中鉴别出来;(3)决定初始治疗和/或转诊的需要。以下就其主要内容,结合有关文献,对ACOS的诊治问题做简要介绍和评述。一、联合指南的背景在儿童和年青成人,呼吸道症状的鉴别诊断与年长成人是有区别的。一旦感染性疾病和非肺部疾病(例如先天性心脏病、声带功能异常)被除外,在儿童最可能的慢性气道疾病是哮喘。而在成人(通常是40岁后)慢阻肺变得更为常见,而且在这个年龄段,具有慢性气流受限的哮喘与慢阻肺的鉴别也成为一个重要问题。具有慢性气道疾病症状的患者中,部分病例同时具有哮喘和慢阻肺的特征。对于这一类别的慢性气流受限,以往并没有普遍认可的术语或定义特征。已有研究发现,同时具有哮喘和慢阻肺特征的患者频繁加重更常见,生活质量更差,肺功能下降更快,病死率更高,医疗花费更大[1,5]。在这些报道中,根据采用的纳入标准不同,患者年龄、性别不同,同时具有哮喘和慢阻肺特征的患者比例在15%~55%之间;医生诊断的哮喘和慢阻肺同时存在的患者占15%~20%[6-7]。GINA和GOLD科学委员会指出,联合指南旨在为临床医师提供一种方法(措施),以用来区分哮喘、慢阻肺、以及哮喘和慢阻肺的重叠,并提议采用ACOS这一术语。联合指南将对ACOS的特征进行描述,并提出诊断建议,其中对哮喘和慢阻肺的特征予以同等权重。另外,联合指南还就ACOS的初步处理提出一个简便流程;其主要目标是指导临床实践。二、定义对于ACOS的定义,联合指南是在哮喘和慢阻肺各自定义的基础上提出的一种对其临床特征的描述(clinicaldescription),见表1。表2列出了哮喘、慢阻肺和ACOS的典型特征,显示其在病史和检查方面存在相似之处与不同之处。表1哮喘、慢阻肺的现行定义和ACOS的临床描述哮喘哮喘是一种异质性性疾病,通常以慢性气道炎症为特征。其定义包括呼吸症状病史例如喘息、气促、胸闷和咳嗽,这些症状随着时间可有变化,在强度上可变化;同时具有可变的呼气性气流受限[GINA2014]。慢阻肺慢阻肺是一种常见的可防可治的疾病,以持续性气流受限为特征;这种气流受限通常呈进行性发展,与气道和肺部对有害颗粒物或气体的增强的慢性炎症反应有关。急性加重和合并症在个体患者影响总体严重度[GOLD2014]。ACOS(供临床应用的一种描述)ACOS的特征是持续性气流受限,同时具有与哮喘相关的特征和与慢阻肺相关的特征。因此,ACOS的诊断基于识别其与哮喘和慢阻肺共有的特征。三、呼吸症状患者的分步诊断联合指南就哮喘、慢阻肺和ACOS的诊断和鉴别诊断提出了一个分步进行的方法(stepwiseapproach),共分为5个步骤,其中包括试验性治疗。第一步:病人患有慢性气道疾病吗?诊断这类疾病的第一步是识别出具有慢性气道疾病风险或很可能罹患慢性气道疾病的患者,并除外·523·中国呼吸与危重监护杂志2014年7月第13卷第4期http://www.cjrccm.comguide.medlive.cn其他可能引起呼吸症状的原因。这要根据详细的病史、体格检查和其他检查(如胸部X线检查、问卷)。在临床病史方面,提示慢性气道疾病的特征包括:(1)慢性或复发性咳嗽、咯痰、呼吸困难或喘息,或反复性急性下呼吸道感染;(2)以往医生诊断的哮喘或慢阻肺病...

1、当您付费下载文档后,您只拥有了使用权限,并不意味着购买了版权,文档只能用于自身使用,不得用于其他商业用途(如 [转卖]进行直接盈利或[编辑后售卖]进行间接盈利)。
2、本站所有内容均由合作方或网友上传,本站不对文档的完整性、权威性及其观点立场正确性做任何保证或承诺!文档内容仅供研究参考,付费前请自行鉴别。
3、如文档内容存在违规,或者侵犯商业秘密、侵犯著作权等,请点击“违规举报”。

碎片内容

哮喘-慢阻肺重叠综合征指南解读[1]

您可能关注的文档

起跑线书城+ 关注
实名认证
内容提供者

热爱教学事业,对互联网知识分享很感兴趣

确认删除?
VIP
微信客服
  • 扫码咨询
会员Q群
  • 会员专属群点击这里加入QQ群
客服邮箱
回到顶部