电脑桌面
添加小米粒文库到电脑桌面
安装后可以在桌面快捷访问

四年级下册数学知识点归纳VIP免费

四年级下册数学知识点归纳_第1页
1/3
四年级下册数学知识点归纳_第2页
2/3
四年级下册数学知识点归纳_第3页
3/3
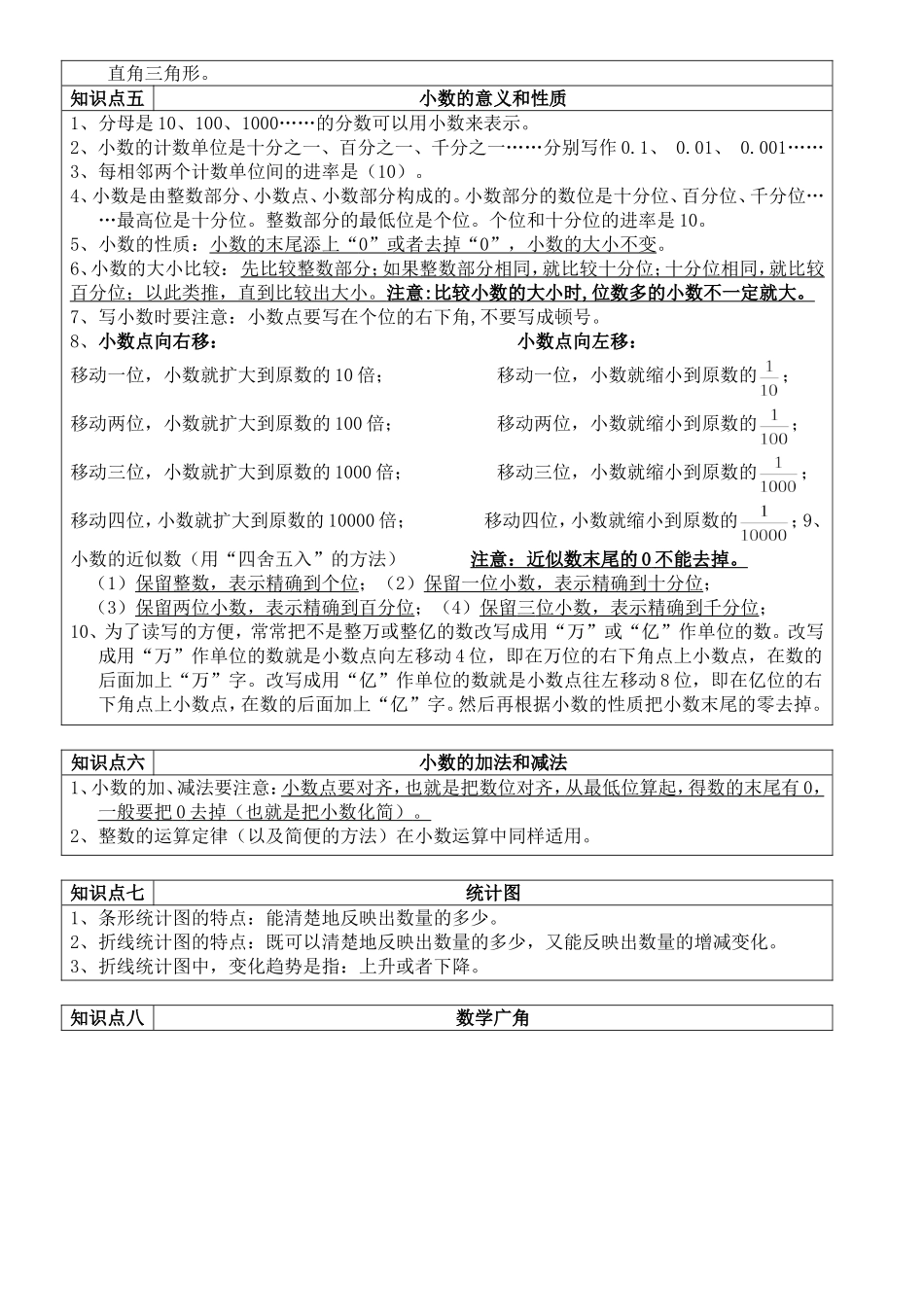
四年级下册数学知识点知识点一四则运算1、加法、减法、乘法和除法统称四则运算。2、在没有括号的算式里,如果只有加、减法或者只有乘、除法,都要从左往右按顺序计算。3、在没有括号的算式里,有乘、除法和加、减法、要先算乘除法,再算加减法。4、算式里有括号,要先算括号里面的,再算括号外面的;括号里面的算式计算顺序遵循以上的计算顺序。知识点二0的运算1、“0”不能做除数;字母表示:a÷0错误2、一个数加上0还得原数;字母表示:a+0=a3、一个数减去0还得原数;字母表示:a-0=a4、被减数等于减数,差是0;字母表示:a-a=05、一个数和0相乘,仍得0;字母表示:a×0=06、0除以任何非0的数,还得0;字母表示:0÷a=0(a≠0)知识点三运算定律1、加法交换律:a+b=b+a2、加法结合律:(a+b)+c=a+(b+c)3、乘法交换律:a×b=b×a4、乘法结合律:(a×b)×c=a×(b×c)5、乘法分配律:(a+b)×c=a×c+b×c或a×(b+c)=a×b+a×c拓展:(a-b)×c=a×c-b×c或a×(b-c)=a×b-a×c6、连减:a—b—c=a—(b+c)a—b—c=a—c—b7、连除:a÷b÷c=a÷(b×c)a÷b÷c=a÷c÷b常见乘法计算:25×4=100125×8=1000知识点四三角形1、由三条线段围成的图形(每相邻两条线段的端点相连)叫做三角形。2、从三角形的一个顶点到它的对边做一条垂线,顶点到垂足之间的线段叫做三角形的高,这条边叫做三角形的底。三角形只有3条高。3、三角形具有稳定性。4、三角形任意两边之和大于第三边;三角形任意两边之差小于第三边。5、三个角都是锐角的三角形叫做锐角三角形。6、有一个角是直角的三角形叫做直角三角形。7、有一个角是钝角的三角形叫做钝角三角形。8、每个三角形都至少有两个锐角,至多有3个锐角;每个三角形都至多有1个直角;每个三角形都至多有1个钝角。9、两条边相等的三角形叫做等腰三角形。10、三条边都相等的三角形叫等边三角形,也叫正三角形。等边三角形的每个内角都是60°11、等边三角形是特殊的等腰三角形。12、三角形的内角和是180°;四边形的内角和是360°;n边形的内角和=(n-2)×180°13、用2个相同的三角形可以拼成一个平行四边形。(n≥3)14、用2个相同的直角三角形可以拼成一个长方形、一个平行四边形、一个大三角形。15、用2个相同的等腰的直角的三角形可以拼成一个正方形、一个平行四边形、一个大的等腰三角形按角可分为:锐角三角形、直角三角形、钝角三角形。三角形按边可分为:等腰三角形和不等边三角形,其中等腰三角形里包括了等边三角形。直角三角形。知识点五小数的意义和性质1、分母是10、100、1000……的分数可以用小数来表示。2、小数的计数单位是十分之一、百分之一、千分之一……分别写作0.1、0.01、0.001……3、每相邻两个计数单位间的进率是(10)。4、小数是由整数部分、小数点、小数部分构成的。小数部分的数位是十分位、百分位、千分位……最高位是十分位。整数部分的最低位是个位。个位和十分位的进率是10。5、小数的性质:小数的末尾添上“0”或者去掉“0”,小数的大小不变。6、小数的大小比较:先比较整数部分;如果整数部分相同,就比较十分位;十分位相同,就比较百分位;以此类推,直到比较出大小。注意:比较小数的大小时,位数多的小数不一定就大。7、写小数时要注意:小数点要写在个位的右下角,不要写成顿号。8、小数点向右移:小数点向左移:移动一位,小数就扩大到原数的10倍;移动一位,小数就缩小到原数的;移动两位,小数就扩大到原数的100倍;移动两位,小数就缩小到原数的;移动三位,小数就扩大到原数的1000倍;移动三位,小数就缩小到原数的;移动四位,小数就扩大到原数的10000倍;移动四位,小数就缩小到原数的;9、小数的近似数(用“四舍五入”的方法)注意:近似数末尾的0不能去掉。(1)保留整数,表示精确到个位;(2)保留一位小数,表示精确到十分位;(3)保留两位小数,表示精确到百分位;(4)保留三位小数,表示精确到千分位;10、为了读写的方便,常常把不是整万或整亿的数改写成用“万”或“亿”作单位的数。改写成用“万”作单位的数就是小数点向左移动4位,即在万位的右下角点上小数点,在数...

1、当您付费下载文档后,您只拥有了使用权限,并不意味着购买了版权,文档只能用于自身使用,不得用于其他商业用途(如 [转卖]进行直接盈利或[编辑后售卖]进行间接盈利)。
2、本站所有内容均由合作方或网友上传,本站不对文档的完整性、权威性及其观点立场正确性做任何保证或承诺!文档内容仅供研究参考,付费前请自行鉴别。
3、如文档内容存在违规,或者侵犯商业秘密、侵犯著作权等,请点击“违规举报”。

碎片内容

四年级下册数学知识点归纳

您可能关注的文档

确认删除?
VIP
微信客服
  • 扫码咨询
会员Q群
  • 会员专属群点击这里加入QQ群
客服邮箱
回到顶部