电脑桌面
添加小米粒文库到电脑桌面
安装后可以在桌面快捷访问

高中生物 第5章 第3节 人类遗传病课下练 新人教版必修2VIP免费

高中生物 第5章 第3节 人类遗传病课下练 新人教版必修2_第1页
1/7
高中生物 第5章 第3节 人类遗传病课下练 新人教版必修2_第2页
2/7
高中生物 第5章 第3节 人类遗传病课下练 新人教版必修2_第3页
3/7
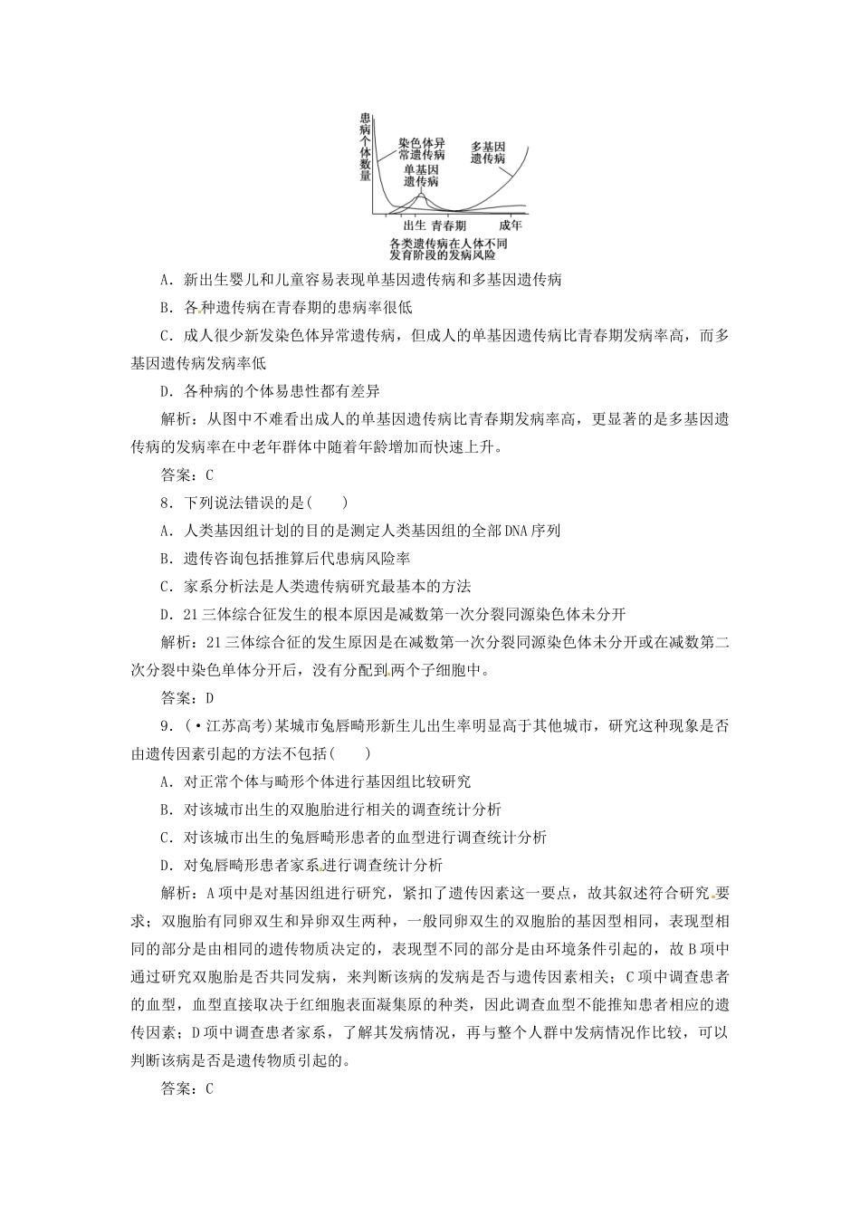
【创新方案】高中生物第5章第3节人类遗传病课下练新人教版必修2一、选择题(每小题2分,共20分)1.在性状的传递过程中,呈现隔代遗传且男性患者多于女性患者的遗传病是()A.多指B.血友病C.白化病D.先天性睾丸发育不全综合征解析:多指和白化病都是常染色体遗传病,与性别无关;血友病是伴X染色体隐性遗传病,在男性中发病率高;先天性睾丸发育不全综合征是男性才患的疾病。答案:B2.下列关于人类遗传病的叙述中正确的是()A.先天性心脏病都是遗传病B.单基因遗传病是由一个致病基因引起的遗传病C.人类基因组测序是测定人的46条染色体中的一半,即23条染色体的碱基序列D.多基因遗传病是指受两对以上等位基因控制的人类遗传病解析:先天性疾病不一定是遗传病,控制生物性状的基因在生物体内往往成对存在,因此单基因遗传病应是由1对等位基因引起的遗传病,多基因遗传病则是由两对以上等位基因控制的疾病,人类基因组测序是测定人的22条常染色体和2条性染色体的碱基序列。答案:D3.幸福的家庭都不希望降生一个有缺陷的后代,因此有必要采取优生措施。下列选项正确的是()A.基因诊断可以用来确定胎儿是否患有猫叫综合征B.用酪氨酸酶能对白化病进行基因诊断C.羊水检查是产前诊断的唯一手段D.禁止近亲结婚主要是为了减少隐性遗传病的发生解析:猫叫综合征是染色体结构变异遗传病,用基因诊断不能检测,通过羊水细胞染色体检查即可确定;酪氨酸酶不能对白化病进行基因诊断;产前诊断的检测手段除了羊水检查外,还有B超检查、孕妇血细胞检查以及基因诊断等。答案:D4.人类中有一种性别畸形XYY个体,外貌男性,有的智力差,有的智力高于一般人。据说这种人常有反社会行为,富攻击性,在犯人中的比例高于正常人群,但无定论。有生育能力,假如有一个XYY男性与一正常女性结婚,下列判断正确的是()A.该男性产生精子有X、Y和XY三种类型B.所生育的后代中出现XYY孩子的几率为1/2C.所生育的后代中出现性别畸形的几率为1/2D.所生育的后代智力都低于一般人解析:该男性产生X、YY、XY、Y四种类型的精子,分别占1/6、1/6、2/6、2/6;后代出现XYY孩子的几率为1/6;后代中出现性别畸形的几率为1/2;后代智力有的低于一般人,有的高于一般人,有的跟一般人相同。答案:C5.下列说法中,不正确的一项是()A.多基因遗传病的遗传不遵循孟德尔遗传定律B.适龄生育对于预防遗传病和防止先天性疾病患儿的出生具有重要意义C.禁止近亲结婚是预防遗传性疾病发生的最简单有效的方法D.21三体综合征和猫叫综合征患者都属于染色体数目异常遗传病解析:21三体综合征是由染色体数目异常引起的,但猫叫综合征却属于染色体结构异常遗传病。答案:D6.下面所示的4个家系中,带阴影的为遗传病患者,白色表现正常。下列叙述不正确的是()A.可能是色盲遗传的家系是甲、乙、丙、丁B.肯定不是抗维生素D佝偻病(伴X染色体显性遗传病)遗传的家系是甲、乙C.家系甲中,这对夫妇再生一患病孩子的几率为1/4D.家系丙中,女儿不一定是杂合子解析:色盲是伴X染色体隐性遗传,特点是母患子必患,所以丁一定不能表示色盲。抗维生素D佝偻病是伴X染色体显性遗传病,所以甲、乙肯定不是抗维生素D佝偻病遗传。家系甲中,该遗传病有可能是常染色体隐性遗传,也有可能是伴X染色体隐性遗传,不管是哪种遗传病,这对夫妇再生一患病孩子的几率都为1/4。家系丙中,该遗传病有可能是常染色体隐性遗传或常染色体显性遗传,也有可能是伴X染色体隐性遗传或伴X染色体显性遗传,所以家系丙中,女儿有可能是纯合子,也有可能是杂合子答案:A7.下图为各类遗传病在人体不同发育阶段的发病风险,下列说法错误的是()A.新出生婴儿和儿童容易表现单基因遗传病和多基因遗传病B.各种遗传病在青春期的患病率很低C.成人很少新发染色体异常遗传病,但成人的单基因遗传病比青春期发病率高,而多基因遗传病发病率低D.各种病的个体易患性都有差异解析:从图中不难看出成人的单基因遗传病比青春期发病率高,更显著的是多基因遗传病的发病率在中老年群体中随着年龄增加而快速上升。答案:C8.下列说法错误的是()A.人类基因组计划的目的是测定人类基因组...

1、当您付费下载文档后,您只拥有了使用权限,并不意味着购买了版权,文档只能用于自身使用,不得用于其他商业用途(如 [转卖]进行直接盈利或[编辑后售卖]进行间接盈利)。
2、本站所有内容均由合作方或网友上传,本站不对文档的完整性、权威性及其观点立场正确性做任何保证或承诺!文档内容仅供研究参考,付费前请自行鉴别。
3、如文档内容存在违规,或者侵犯商业秘密、侵犯著作权等,请点击“违规举报”。

碎片内容

高中生物 第5章 第3节 人类遗传病课下练 新人教版必修2

文章天下+ 关注
实名认证
内容提供者

各种文档应有尽有

确认删除?
VIP
微信客服
  • 扫码咨询
会员Q群
  • 会员专属群点击这里加入QQ群
客服邮箱
回到顶部