电脑桌面
添加小米粒文库到电脑桌面
安装后可以在桌面快捷访问

(浙江专用)高考数学新增分大一轮复习 第三章 函数概念与基本初等函数Ⅰ3.1 函数及其表示讲义(含解析)-人教版高三全册数学教案VIP免费

(浙江专用)高考数学新增分大一轮复习 第三章 函数概念与基本初等函数Ⅰ3.1 函数及其表示讲义(含解析)-人教版高三全册数学教案_第1页
1/13
(浙江专用)高考数学新增分大一轮复习 第三章 函数概念与基本初等函数Ⅰ3.1 函数及其表示讲义(含解析)-人教版高三全册数学教案_第2页
2/13
(浙江专用)高考数学新增分大一轮复习 第三章 函数概念与基本初等函数Ⅰ3.1 函数及其表示讲义(含解析)-人教版高三全册数学教案_第3页
3/13
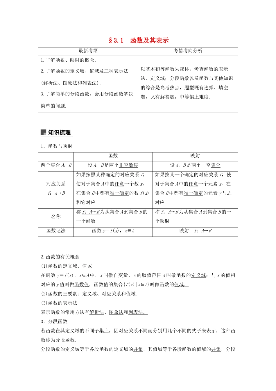
§3.1函数及其表示最新考纲考情考向分析1.了解函数、映射的概念.2.了解函数的定义域、值域及三种表示法(解析法、图象法和列表法).3.了解简单的分段函数,会用分段函数解决简单的问题.以基本初等函数为载体,考查函数的表示法、定义域;分段函数以及函数与其他知识的综合是高考热点,题型既有选择、填空题,又有解答题,中等偏上难度.1.函数与映射函数映射两个集合A,B设A,B是两个非空数集设A,B是两个非空集合对应关系f:A→B如果按照某种确定的对应关系f,使对于集合A中的任意一个数x,在集合B中都有唯一确定的数f(x)和它对应如果按某一个确定的对应关系f,使对于集合A中的任意一个元素x,在集合B中都有唯一确定的元素y与之对应名称称f:A→B为从集合A到集合B的一个函数称f:A→B为从集合A到集合B的一个映射函数记法函数y=f(x),x∈A映射:f:A→B2.函数的有关概念(1)函数的定义域、值域在函数y=f(x),x∈A中,x叫做自变量,x的取值范围A叫做函数的定义域;与x的值相对应的y值叫做函数值,函数值的集合{f(x)|x∈A}叫做函数的值域.(2)函数的三要素:定义域、对应关系和值域.(3)函数的表示法表示函数的常用方法有解析法、图象法和列表法.3.分段函数若函数在其定义域的不同子集上,因对应关系不同而分别用几个不同的式子来表示,这种函数称为分段函数.分段函数的定义域等于各段函数的定义域的并集,其值域等于各段函数的值域的并集,分段函数虽由几个部分组成,但它表示的是一个函数.概念方法微思考请你概括一下求函数定义域的类型?提示(1)f(x)为分式型函数时,定义域为使分母不为零的实数集合;(2)f(x)为偶次根式型函数时,定义域为使被开方式非负的实数的集合;(3)f(x)为对数式时,函数的定义域是真数为正数、底数为正且不为1的实数集合;(4)若f(x)=x0,则定义域为{x|x≠0};(5)指数函数的底数大于0且不等于1;(6)正切函数y=tanx的定义域为.题组一思考辨析1.判断下列结论是否正确(请在括号中打“√”或“×”)(1)对于函数f:A→B,其值域就是集合B.(×)(2)函数f(x)=x2-2x与g(t)=t2-2t是同一函数.(√)(3)若两个函数的定义域与值域相同,则这两个函数相等.(×)(4)函数f(x)的图象与直线x=1最多有一个交点.(√)(5)若A=R,B={x|x>0},f:x→y=|x|,其对应是从A到B的映射.(×)(6)分段函数是由两个或几个函数组成的.(×)题组二教材改编2.[P74T7(2)]函数f(x)=+log2(6-x)的定义域是________.答案[-3,6)3.[P25B组T1]函数y=f(x)的图象如图所示,那么,f(x)的定义域是________;值域是________;其中只有唯一的x值与之对应的y值的范围是________.答案[-3,0]∪[2,3][1,5][1,2)∪(4,5]题组三易错自纠4.已知f(x)=若f(a)=2,则a的值为()A.2B.-1或2C.±1或2D.1或2答案B解析当a≥0时,2a-2=2,解得a=2;当a<0时,-a2+3=2,解得a=-1.综上,a的值为-1或2.故选B.5.已知函数f(x)=x|x|,若f(x0)=4,则x0的值为______.答案2解析当x≥0时,f(x)=x2,f(x0)=4,即x=4,解得x0=2.当x<0时,f(x)=-x2,f(x0)=4,即-x=4,无解,所以x0=2.6.若有意义,则函数y=x2-6x+7的值域是____________.答案[-1,+∞)解析因为有意义,所以x-4≥0,即x≥4.又因为y=x2-6x+7=(x-3)2-2,所以ymin=(4-3)2-2=1-2=-1.所以其值域为[-1,+∞).题型一函数的概念1.若函数y=f(x)的定义域为M={x|-2≤x≤2},值域为N={y|0≤y≤2},则函数y=f(x)的图象可能是()答案B解析A中函数的定义域不是[-2,2],C中图象不表示函数,D中函数值域不是[0,2],故选B.2.有以下判断:①f(x)=与g(x)=表示同一函数;②f(x)=x2-2x+1与g(t)=t2-2t+1是同一函数;③若f(x)=|x-1|-|x|,则f=0.其中正确判断的序号是________.答案②解析对于①,由于函数f(x)=的定义域为{x|x∈R且x≠0},而函数g(x)=的定义域是R,所以二者不是同一函数,故①不正确;对于②,f(x)与g(t)的定义域、值域和对应关系均相同,所以f(x)和g(t)表示同一函数,故②正确;对于③,由于f=-=0,所以f=f(0)=1,故③不正确.综上可知,正确的判断是②.思维升华函数的值域可由...

1、当您付费下载文档后,您只拥有了使用权限,并不意味着购买了版权,文档只能用于自身使用,不得用于其他商业用途(如 [转卖]进行直接盈利或[编辑后售卖]进行间接盈利)。
2、本站所有内容均由合作方或网友上传,本站不对文档的完整性、权威性及其观点立场正确性做任何保证或承诺!文档内容仅供研究参考,付费前请自行鉴别。
3、如文档内容存在违规,或者侵犯商业秘密、侵犯著作权等,请点击“违规举报”。

碎片内容

(浙江专用)高考数学新增分大一轮复习 第三章 函数概念与基本初等函数Ⅰ3.1 函数及其表示讲义(含解析)-人教版高三全册数学教案

您可能关注的文档

雨丝书吧+ 关注
实名认证
内容提供者

乐于和他人分享知识,从事历史教学,热爱教育,高度负责。

确认删除?
VIP
微信客服
  • 扫码咨询
会员Q群
  • 会员专属群点击这里加入QQ群
客服邮箱
回到顶部