电脑桌面
添加小米粒文库到电脑桌面
安装后可以在桌面快捷访问

五人制足球规则VIP免费

五人制足球规则_第1页
1/6
五人制足球规则_第2页
2/6
五人制足球规则_第3页
3/6
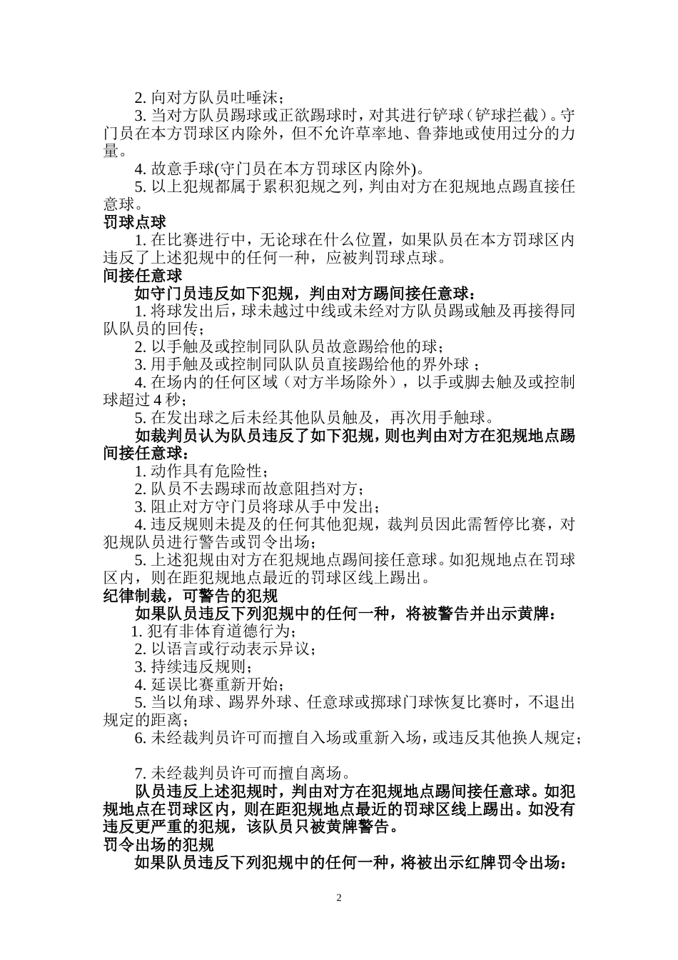
五人制足球竞赛规则一、球员1.一场比赛应由两队参加,每队上场球员不可多于5人,其中必须有一人是守门员。2.在比赛时,替换球员的次数没有限制。一名已经替换出场的球员,可以再进场替换另一名球员。3.当球在比赛中或在死球时都可以替换球员。替换球员的规定如下:4.球员离开球场,必须由自己球队的换人区离开。5.球员进入球场,也须由自己球队的换人区进入,但是应等到离场球员完全越过边线时,才可进场。6.换人球员无论是否上场比赛,都应服从裁判的判决及管辖。7.当换人球员进入球场时,即完成替换。此时,换人球员成为比赛球员,被换人球员即失去比赛球员身份。8.队员不得使用或佩戴可能危及自己及其他队员的装备或任何物件,包括各种珠宝饰物。二、守门员1.守门员可以穿长裤。2.每名守门员的服装颜色必须有别于其他队员和裁判员。如果场上队员替换了守门员,则要在该队员穿的守门员球衣背后标上原来的号码。三、罚犯规与不正当行为(一)裁判员认为,如果队员草率地、鲁莽地或使用过分的力量在双方进行争抢或对方队员控制球时实施铲抢,被视为严重犯规,判给对方直接任意球,可根据犯规严重情况给予黄牌警告或罚出场。这条规则是和11人制规则最大的区别,说明五人制足球对于不论从各方向进行的铲球只要动作过大、力量过分都进行判罚。原则上不允许铲抢。(当对手没有控制球的时候,铲球不是犯规。如果裁判员认为当对手已经控制了球,而这时队员采取了严重犯规的行为进行抢截,犯规队员则应被罚令出场。)下列情况将被判罚犯规与不正当行为:直接任意球:如裁判员认为,如果队员草率地、鲁莽地或使用过分的力量违反下列六种犯规中的任何一种,将判给对方踢直接任意球:1.踢或企图踢对方队员;2.绊摔或企图绊摔对方队员;3.跳向对方队员;4.冲撞对方队员;5.打或企图打对方队员;6.推对方队员;如果队员违反下列任何犯规,也判给对方踢直接任意球:1.拉扯对方队员;12.向对方队员吐唾沫;3.当对方队员踢球或正欲踢球时,对其进行铲球(铲球拦截)。守门员在本方罚球区内除外,但不允许草率地、鲁莽地或使用过分的力量。4.故意手球(守门员在本方罚球区内除外)。5.以上犯规都属于累积犯规之列,判由对方在犯规地点踢直接任意球。罚球点球1.在比赛进行中,无论球在什么位置,如果队员在本方罚球区内违反了上述犯规中的任何一种,应被判罚球点球。间接任意球如守门员违反如下犯规,判由对方踢间接任意球:1.将球发出后,球未越过中线或未经对方队员踢或触及再接得同队队员的回传;2.以手触及或控制同队队员故意踢给他的球;3.用手触及或控制同队队员直接踢给他的界外球;4.在场内的任何区域(对方半场除外),以手或脚去触及或控制球超过4秒;5.在发出球之后未经其他队员触及,再次用手触球。如裁判员认为队员违反了如下犯规,则也判由对方在犯规地点踢间接任意球:1.动作具有危险性;2.队员不去踢球而故意阻挡对方;3.阻止对方守门员将球从手中发出;4.违反规则未提及的任何其他犯规,裁判员因此需暂停比赛,对犯规队员进行警告或罚令出场;5.上述犯规由对方在犯规地点踢间接任意球。如犯规地点在罚球区内,则在距犯规地点最近的罚球区线上踢出。纪律制裁,可警告的犯规如果队员违反下列犯规中的任何一种,将被警告并出示黄牌:1.犯有非体育道德行为;2.以语言或行动表示异议;3.持续违反规则;4.延误比赛重新开始;5.当以角球、踢界外球、任意球或掷球门球恢复比赛时,不退出规定的距离;6.未经裁判员许可而擅自入场或重新入场,或违反其他换人规定;7.未经裁判员许可而擅自离场。队员违反上述犯规时,判由对方在犯规地点踢间接任意球。如犯规地点在罚球区内,则在距犯规地点最近的罚球区线上踢出。如没有违反更严重的犯规,该队员只被黄牌警告。罚令出场的犯规如果队员违反下列犯规中的任何一种,将被出示红牌罚令出场:21.严重犯规;2.暴力行为;3.向对方或其他人吐唾沫;4.用故意手球破坏对方的进球或明显的进球得分机会(不包括守门员在本方罚球区内);5.用犯规破坏对方向本方球门进攻的明显的进球得分机会,这种犯规可判为任意球或球点球;6.使用无礼的、侮辱的或辱骂性的语言;...

1、当您付费下载文档后,您只拥有了使用权限,并不意味着购买了版权,文档只能用于自身使用,不得用于其他商业用途(如 [转卖]进行直接盈利或[编辑后售卖]进行间接盈利)。
2、本站所有内容均由合作方或网友上传,本站不对文档的完整性、权威性及其观点立场正确性做任何保证或承诺!文档内容仅供研究参考,付费前请自行鉴别。
3、如文档内容存在违规,或者侵犯商业秘密、侵犯著作权等,请点击“违规举报”。

碎片内容

五人制足球规则

您可能关注的文档

中小学资料+ 关注
实名认证
内容提供者

精美课件,值得下载

相关文档

确认删除?
VIP
微信客服
  • 扫码咨询
会员Q群
  • 会员专属群点击这里加入QQ群
客服邮箱
回到顶部