电脑桌面
添加小米粒文库到电脑桌面
安装后可以在桌面快捷访问

华南理工大学2004年478生物化学与分子生物学VIP免费

华南理工大学2004年478生物化学与分子生物学_第1页
1/6
华南理工大学2004年478生物化学与分子生物学_第2页
2/6
华南理工大学2004年478生物化学与分子生物学_第3页
3/6
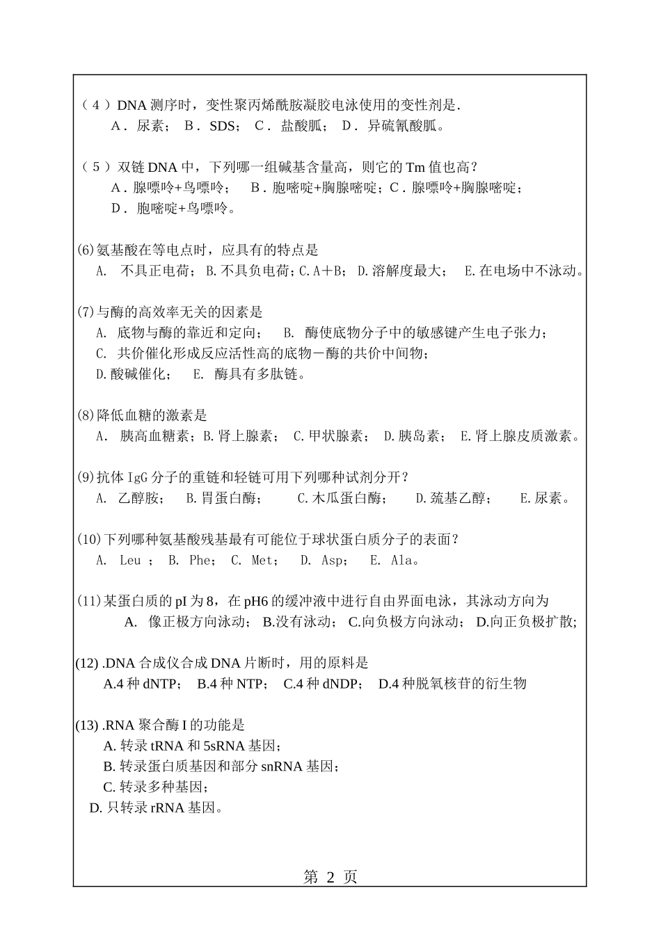
478华南理工大学2004年攻读硕士学位研究生入学考试试卷(试卷上做答无效,请在答题纸上做答,试后本卷必须与答题纸一同交回)科目名称:生物化学与分子生物学适用专业:生物化学与分子生物学共页一.选择题(从备选答案中选出一个正确的答案,把答案代码填在答题纸上,每小题2分,共30分)(1)中性盐沉淀蛋白质的原理是:A.降低介电常数;B.竞争性脱水;C.消除蛋白质的带电状态;D.使蛋白质疏水基团外露。(2)下列结构式中,哪个是D吡喃葡萄糖的结构式?HCH2OHOHOHHOHHOHHOH①HOHOHHOHHOHHOH②CH2OHHCH2OHOHOHHOHHOHHOH③(3)单链DNA分子:5’-pCpGpGpTpA-3’能够与下列哪一种RNA单链分子进行杂交?A.5’-pGpCpCpTpA-3’;B.5’-pGpCpCpApU-3’;C.5’-pUpApCpCpG-3’;D.5’-pTpApGpGpC-3’;E.5’-pTpUpCpCpG-3’。第1页(4)DNA测序时,变性聚丙烯酰胺凝胶电泳使用的变性剂是.A.尿素;B.SDS;C.盐酸胍;D.异硫氰酸胍。(5)双链DNA中,下列哪一组碱基含量高,则它的Tm值也高?A.腺嘌呤+鸟嘌呤;B.胞嘧啶+胸腺嘧啶;C.腺嘌呤+胸腺嘧啶;D.胞嘧啶+鸟嘌呤。(6)氨基酸在等电点时,应具有的特点是A.不具正电荷;B.不具负电荷;C.A+B;D.溶解度最大;E.在电场中不泳动。(7)与酶的高效率无关的因素是A.底物与酶的靠近和定向;B.酶使底物分子中的敏感键产生电子张力;C.共价催化形成反应活性高的底物-酶的共价中间物;D.酸碱催化;E.酶具有多肽链。(8)降低血糖的激素是A.胰高血糖素;B.肾上腺素;C.甲状腺素;D.胰岛素;E.肾上腺皮质激素。(9)抗体IgG分子的重链和轻链可用下列哪种试剂分开?A.乙醇胺;B.胃蛋白酶;C.木瓜蛋白酶;D.巯基乙醇;E.尿素。(10)下列哪种氨基酸残基最有可能位于球状蛋白质分子的表面?A.Leu;B.Phe;C.Met;D.Asp;E.Ala。(11)某蛋白质的pI为8,在pH6的缓冲液中进行自由界面电泳,其泳动方向为A.像正极方向泳动;B.没有泳动;C.向负极方向泳动;D.向正负极扩散;(12).DNA合成仪合成DNA片断时,用的原料是A.4种dNTP;B.4种NTP;C.4种dNDP;D.4种脱氧核苷的衍生物(13).RNA聚合酶I的功能是A.转录tRNA和5sRNA基因;B.转录蛋白质基因和部分snRNA基因;C.转录多种基因;D.只转录rRNA基因。第2页(14).达到反应平衡时,决定酶催化反应中底物转化为产物比率的参数是A.酶的比活力高低;B.酶的Vmax大小;C.酶的转化数;D.酶的Km。(15)蛋白激酶A催化蛋白质上氨基酸残基的磷酸化,它是A.酪氨酸残基;B.组氨酸残基;C.丝氨酸残基;D.门冬氨酸残基。二、填空(每小题2分,共30分)1.全酶由和组成。2..某些蛋白质前体都具有它的______肽,它们大都相当于______左右氨基酸的长度,残基侧链一般是______,位于肽链的______末端。3.厌氧条件下葡萄糖酵解产物是______。4.三羧酸循环中所有酶都位于线粒体的基质,除了______。5.竞争性抑制剂使酶反应的Vmax______,Km______。6.真核生物体内多肽链合成的第一个氨基酸为______。7.遗传密码的兼并性是指______。8..将重组DNA引入受体细胞这一过程称为______。9.DNA的合成方向______,RNA的转录方向______,蛋白质合成方向______。10.蛋白质生物合成时,生成肽键的能量来自____。11.肌红蛋白分子中的辅基含有离子(金属),在正常状态下,该离子的化合价为。12.天然染色体末端不能与其他染色体断裂片断发生连接,这是因为天然染色体的末端存在结构。13.酶活性调节控制包括,酶的别构调节(或正负反馈调节),可逆的化学修饰,酶原活化,激活蛋白或抑制蛋白的调控。此外,还有和调控等第3页14.人体不能合成而需要由食物提供的必需脂肪酸有,和。15.维系蛋白质二级结构最主要的力是。三.是非题(填V(是)或X(非),每小题2分,共20分)1.酶的Km值是酶的特征常数,它不随测定的PH和温度而改变。()2.用SDS-PAGE电泳法测定蛋白质分子量是根据蛋白质分子所带的电荷量而定。()3.蛋白质在热力学上最稳定的构象是自由能最低的结构。()4.每个原核细胞染色体上只有一个复制起点,而每个真核细胞染色体是有多个复制起点。.()5.mRNA是人体细胞RNA中含量最高的一种,...

1、当您付费下载文档后,您只拥有了使用权限,并不意味着购买了版权,文档只能用于自身使用,不得用于其他商业用途(如 [转卖]进行直接盈利或[编辑后售卖]进行间接盈利)。
2、本站所有内容均由合作方或网友上传,本站不对文档的完整性、权威性及其观点立场正确性做任何保证或承诺!文档内容仅供研究参考,付费前请自行鉴别。
3、如文档内容存在违规,或者侵犯商业秘密、侵犯著作权等,请点击“违规举报”。

碎片内容

华南理工大学2004年478生物化学与分子生物学

您可能关注的文档

文章天下+ 关注
实名认证
内容提供者

各种文档应有尽有

确认删除?
VIP
微信客服
  • 扫码咨询
会员Q群
  • 会员专属群点击这里加入QQ群
客服邮箱
回到顶部