电脑桌面
添加小米粒文库到电脑桌面
安装后可以在桌面快捷访问

小学阶段数学公式大全VIP免费

小学阶段数学公式大全_第1页
1/10
小学阶段数学公式大全_第2页
2/10
小学阶段数学公式大全_第3页
3/10
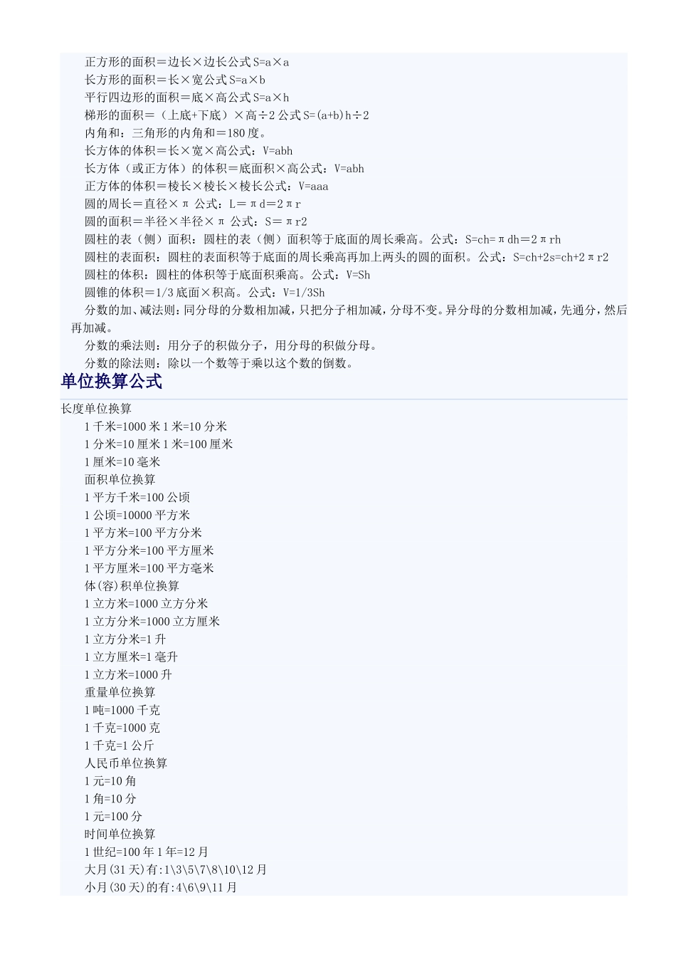
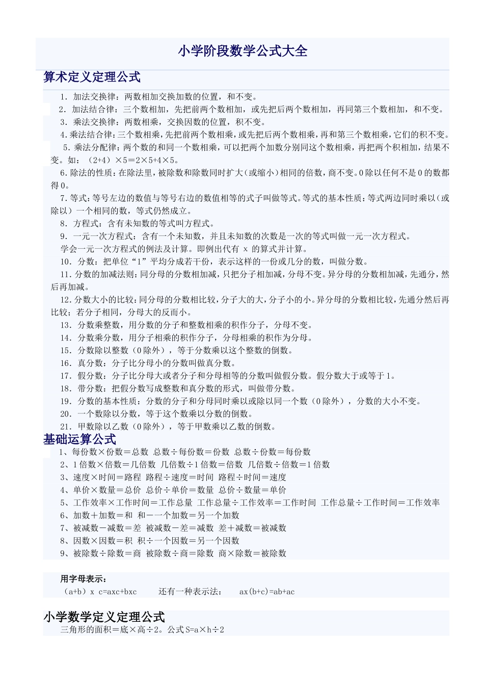
小学阶段数学公式大全算术定义定理公式1.加法交换律:两数相加交换加数的位置,和不变。2.加法结合律:三个数相加,先把前两个数相加,或先把后两个数相加,再同第三个数相加,和不变。3.乘法交换律:两数相乘,交换因数的位置,积不变。4.乘法结合律:三个数相乘,先把前两个数相乘,或先把后两个数相乘,再和第三个数相乘,它们的积不变。5.乘法分配律:两个数的和同一个数相乘,可以把两个加数分别同这个数相乘,再把两个积相加,结果不变。如:(2+4)×5=2×5+4×5。6.除法的性质:在除法里,被除数和除数同时扩大(或缩小)相同的倍数,商不变。0除以任何不是0的数都得0。7.等式:等号左边的数值与等号右边的数值相等的式子叫做等式。等式的基本性质:等式两边同时乘以(或除以)一个相同的数,等式仍然成立。8.方程式:含有未知数的等式叫方程式。9.一元一次方程式:含有一个未知数,并且未知数的次数是一次的等式叫做一元一次方程式。学会一元一次方程式的例法及计算。即例出代有χ的算式并计算。10.分数:把单位“1”平均分成若干份,表示这样的一份或几分的数,叫做分数。11.分数的加减法则:同分母的分数相加减,只把分子相加减,分母不变。异分母的分数相加减,先通分,然后再加减。12.分数大小的比较:同分母的分数相比较,分子大的大,分子小的小。异分母的分数相比较,先通分然后再比较;若分子相同,分母大的反而小。13.分数乘整数,用分数的分子和整数相乘的积作分子,分母不变。14.分数乘分数,用分子相乘的积作分子,分母相乘的积作为分母。15.分数除以整数(0除外),等于分数乘以这个整数的倒数。16.真分数:分子比分母小的分数叫做真分数。17.假分数:分子比分母大或者分子和分母相等的分数叫做假分数。假分数大于或等于1。18.带分数:把假分数写成整数和真分数的形式,叫做带分数。19.分数的基本性质:分数的分子和分母同时乘以或除以同一个数(0除外),分数的大小不变。20.一个数除以分数,等于这个数乘以分数的倒数。21.甲数除以乙数(0除外),等于甲数乘以乙数的倒数。基础运算公式1、每份数×份数=总数总数÷每份数=份数总数÷份数=每份数2、1倍数×倍数=几倍数几倍数÷1倍数=倍数几倍数÷倍数=1倍数3、速度×时间=路程路程÷速度=时间路程÷时间=速度4、单价×数量=总价总价÷单价=数量总价÷数量=单价5、工作效率×工作时间=工作总量工作总量÷工作效率=工作时间工作总量÷工作时间=工作效率6、加数+加数=和和-一个加数=另一个加数7、被减数-减数=差被减数-差=减数差+减数=被减数8、因数×因数=积积÷一个因数=另一个因数9、被除数÷除数=商被除数÷商=除数商×除数=被除数用字母表示:(a+b)xc=axc+bxc还有一种表示法:ax(b+c)=ab+ac小学数学定义定理公式三角形的面积=底×高÷2。公式S=a×h÷2正方形的面积=边长×边长公式S=a×a长方形的面积=长×宽公式S=a×b平行四边形的面积=底×高公式S=a×h梯形的面积=(上底+下底)×高÷2公式S=(a+b)h÷2内角和:三角形的内角和=180度。长方体的体积=长×宽×高公式:V=abh长方体(或正方体)的体积=底面积×高公式:V=abh正方体的体积=棱长×棱长×棱长公式:V=aaa圆的周长=直径×π公式:L=πd=2πr圆的面积=半径×半径×π公式:S=πr2圆柱的表(侧)面积:圆柱的表(侧)面积等于底面的周长乘高。公式:S=ch=πdh=2πrh圆柱的表面积:圆柱的表面积等于底面的周长乘高再加上两头的圆的面积。公式:S=ch+2s=ch+2πr2圆柱的体积:圆柱的体积等于底面积乘高。公式:V=Sh圆锥的体积=1/3底面×积高。公式:V=1/3Sh分数的加、减法则:同分母的分数相加减,只把分子相加减,分母不变。异分母的分数相加减,先通分,然后再加减。分数的乘法则:用分子的积做分子,用分母的积做分母。分数的除法则:除以一个数等于乘以这个数的倒数。单位换算公式长度单位换算1千米=1000米1米=10分米1分米=10厘米1米=100厘米1厘米=10毫米面积单位换算1平方千米=100公顷1公顷=10000平方米1平方米=100平方分米1平方分米=100平方厘米1平方厘米=100平方毫米体...

1、当您付费下载文档后,您只拥有了使用权限,并不意味着购买了版权,文档只能用于自身使用,不得用于其他商业用途(如 [转卖]进行直接盈利或[编辑后售卖]进行间接盈利)。
2、本站所有内容均由合作方或网友上传,本站不对文档的完整性、权威性及其观点立场正确性做任何保证或承诺!文档内容仅供研究参考,付费前请自行鉴别。
3、如文档内容存在违规,或者侵犯商业秘密、侵犯著作权等,请点击“违规举报”。

碎片内容

小学阶段数学公式大全

您可能关注的文档

确认删除?
VIP
微信客服
  • 扫码咨询
会员Q群
  • 会员专属群点击这里加入QQ群
客服邮箱
回到顶部