电脑桌面
添加小米粒文库到电脑桌面
安装后可以在桌面快捷访问

高中生物 第三章 遗传和染色体 第二节 基因的自由组合定律 第2课时 自由组合定律的解题思路与常见题型学案 苏教版必修2-苏教版高一必修2生物学案VIP免费

高中生物 第三章 遗传和染色体 第二节 基因的自由组合定律 第2课时 自由组合定律的解题思路与常见题型学案 苏教版必修2-苏教版高一必修2生物学案_第1页
1/11
高中生物 第三章 遗传和染色体 第二节 基因的自由组合定律 第2课时 自由组合定律的解题思路与常见题型学案 苏教版必修2-苏教版高一必修2生物学案_第2页
2/11
高中生物 第三章 遗传和染色体 第二节 基因的自由组合定律 第2课时 自由组合定律的解题思路与常见题型学案 苏教版必修2-苏教版高一必修2生物学案_第3页
3/11
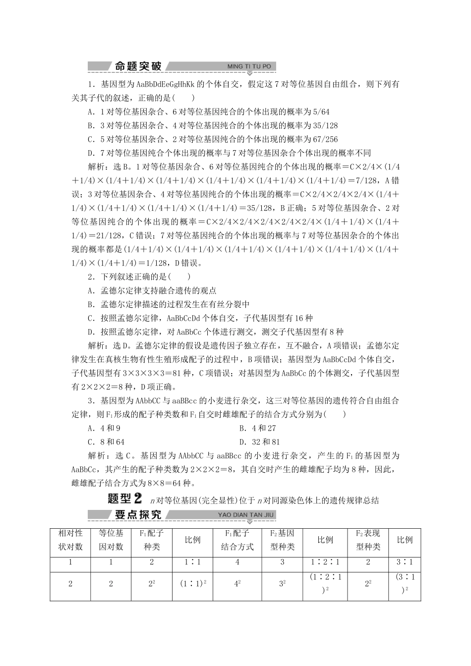
第2课时自由组合定律的解题思路与常见题型归纳自由组合定律的解题思路与常见题型的解题方法。(重、难点)自由组合定律的解题思路用分离定律的方法解决自由组合定律的问题。(1)基本思路:在独立遗传的情况下,有几对等位基因就可分解为几个分离定律,如AaBb×Aabb可分解为以下两个分离定律:Aa×Aa和Bb×bb。(2)用乘法原理解决自由组合问题乘法原理是指两个(或两个以上)独立事件同时出现的概率,等于它们各自概率的乘积。P(AB)=P(A)·P(B),如黄色圆粒豌豆出现的概率是该豌豆为“黄色”的概率与该豌豆为“圆粒”的概率的乘积。①配子类型及概率的问题如AaBbCc产生的配子种类数为:AaBbCc↓↓↓2×2×2=8种;又如AaBbCc产生ABC配子的概率为:(A)×(B)×(C)=。②配子间的结合方式问题如AaBbCc与AaBbCC杂交过程中,配子间的结合方式种类数:a.先求AaBbCc、AaBbCC各自产生多少种配子。AaBbCc→8种配子,AaBbCC→4种配子。b.再求两亲本配子间的结合方式。由于两性配子间结合是随机的,因而AaBbCc与AaBbCC配子间有8×4=32种结合方式。③基因型类型及概率的问题如AaBbCc与AaBBCc杂交,求其后代的基因型种类数,可分解为三个分离定律:Aa×Aa→后代有3种基因型(1AA∶2Aa∶1aa);Bb×BB→后代有2种基因型(1BB∶1Bb);Cc×Cc→后代有3种基因型(1CC∶2Cc∶1cc)。因而AaBbCc×AaBBCc,后代中有3×2×3=18种基因型。又如该双亲产生的后代中AaBBcc出现的概率为:1/2(Aa)×1/2(BB)×1/4(cc)=1/16。④表现型类型及概率的问题如AaBbCc×AabbCc,求其杂交后代可能的表现型种类数,可分解为三个分离定律:Aa×Aa→后代有2种表现型(3A_∶1aa);Bb×bb→后代有2种表现型(1Bb∶1bb);Cc×Cc→后代有2种表现型(3C_∶1cc);所以AaBbCc×AabbCc,后代中有2×2×2=8种表现型。又如该双亲后代中表现型A_bbcc出现的概率为:(A_)×(bb)×(cc)=。1.基因型为AaBbDdEeGgHhKk的个体自交,假定这7对等位基因自由组合,则下列有关其子代的叙述,正确的是()A.1对等位基因杂合、6对等位基因纯合的个体出现的概率为5/64B.3对等位基因杂合、4对等位基因纯合的个体出现的概率为35/128C.5对等位基因杂合、2对等位基因纯合的个体出现的概率为67/256D.7对等位基因纯合个体出现的概率与7对等位基因杂合个体出现的概率不同解析:选B。1对等位基因杂合、6对等位基因纯合的个体出现的概率=C×2/4×(1/4+1/4)×(1/4+1/4)×(1/4+1/4)×(1/4+1/4)×(1/4+1/4)×(1/4+1/4)=7/128,A错误;3对等位基因杂合、4对等位基因纯合的个体出现的概率=C×2/4×2/4×2/4×(1/4+1/4)×(1/4+1/4)×(1/4+1/4)×(1/4+1/4)=35/128,B正确;5对等位基因杂合、2对等位基因纯合的个体出现的概率=C×2/4×2/4×2/4×2/4×2/4×(1/4+1/4)×(1/4+1/4)=21/128,C错误;7对等位基因纯合的个体出现的概率与7对等位基因杂合的个体出现的概率都是(1/4+1/4)×(1/4+1/4)×(1/4+1/4)×(1/4+1/4)×(1/4+1/4)×(1/4+1/4)×(1/4+1/4)=1/128,D错误。2.下列叙述正确的是()A.孟德尔定律支持融合遗传的观点B.孟德尔定律描述的过程发生在有丝分裂中C.按照孟德尔定律,AaBbCcDd个体自交,子代基因型有16种D.按照孟德尔定律,对AaBbCc个体进行测交,测交子代基因型有8种解析:选D。孟德尔定律的假设是遗传因子独立存在,互不融合,A项错误;孟德尔定律发生在真核生物有性生殖形成配子的过程中,B项错误;基因型为AaBbCcDd个体自交,子代基因型有3×3×3×3=81种,C项错误;对基因型为AaBbCc的个体测交,子代基因型有2×2×2=8种,D项正确。3.基因型为AAbbCC与aaBBcc的小麦进行杂交,这三对等位基因的遗传符合自由组合定律,则F1形成的配子种类数和F1自交时雌雄配子的结合方式分别为()A.4和9B.4和27C.8和64D.32和81解析:选C。基因型为AAbbCC与aaBBcc的小麦进行杂交,产生的F1的基因型为AaBbCc,其产生的配子种类数为2×2×2=8,其自交时产生的雌雄配子均为8种,因此,雌雄配子结合方式为8×8=64种。n对等位基因(完全显性)位于n对同源染色体上的遗传规律总结相对性状对数等位基因对数F1配子种类比例F1配子结合方式F2基因型...

1、当您付费下载文档后,您只拥有了使用权限,并不意味着购买了版权,文档只能用于自身使用,不得用于其他商业用途(如 [转卖]进行直接盈利或[编辑后售卖]进行间接盈利)。
2、本站所有内容均由合作方或网友上传,本站不对文档的完整性、权威性及其观点立场正确性做任何保证或承诺!文档内容仅供研究参考,付费前请自行鉴别。
3、如文档内容存在违规,或者侵犯商业秘密、侵犯著作权等,请点击“违规举报”。

碎片内容

高中生物 第三章 遗传和染色体 第二节 基因的自由组合定律 第2课时 自由组合定律的解题思路与常见题型学案 苏教版必修2-苏教版高一必修2生物学案

您可能关注的文档

确认删除?
VIP
微信客服
  • 扫码咨询
会员Q群
  • 会员专属群点击这里加入QQ群
客服邮箱
回到顶部