电脑桌面
添加小米粒文库到电脑桌面
安装后可以在桌面快捷访问

高中生物 第六章第1节杂交育种与诱变育种导学案 新人教版必修2VIP免费

高中生物 第六章第1节杂交育种与诱变育种导学案 新人教版必修2_第1页
1/6
高中生物 第六章第1节杂交育种与诱变育种导学案 新人教版必修2_第2页
2/6
高中生物 第六章第1节杂交育种与诱变育种导学案 新人教版必修2_第3页
3/6
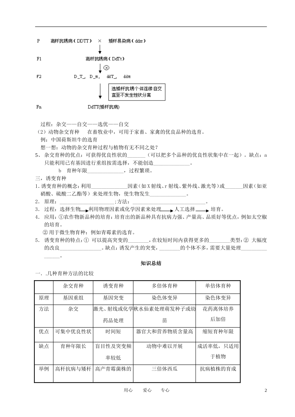
第六章从杂交育种到基因工程第一节杂家育种与诱变育种学习目标1.简述杂交育种和诱变育种的作用及其局限性2.举例说明杂交育种、诱变育种在生产的应用。3.讨论遗传和变异规律在生产实践中的应用学习重点、难点1、遗传和变异规律在改良农作物和培育家畜品种等方面的应用。2、杂交育种和诱变育种的优点和局限性。自主学习一.选择育种1.育种过程:利用________,通过________,汰劣留良,能培育出许多优良品种。2.实例印第安人祭祀玉米的培育想一想:为什么要在隔离条件下进行种植?3.选择育种的优点:技术简单,易于操作。缺点:育种周期_____,而且可选择的范围_____。二.杂交育种1.杂交育种的概念:将两个或多个品种的_______通过交配集中在一起,再经过_______和_______,获得新品种的方法。2.育种过程:(以两队相对性状为例)将两个亲本_______,得到F1再多次_______,逐代_______,直到得到性状不再发生的分离的理想纯种。3、原理:_____________________。既控制______________优良性状的基因通过减数分裂和受精作用重新组合在一起,产生新的_______,从而控制相应的新表现型。4、应用(1)植物杂交育种在农业生产中,是改良作物品质,提高农作物单位面积产量的常规方法。例:已知小麦的高秆(D)对矮秆(d)为显性,抗锈病(T)对易染锈病(t)为显性,两对性状独立遗传。现有高秆抗锈病、矮秆易染病两纯系品种。用什么方法能把两个品种的优良性状结合在一起,又能把双方的缺点都去掉?用心爱心专心1过程:杂交——自交——选优——自交(2)动物杂交育种在畜牧业中,可用于家畜、家禽的优良品种的选育。例:中国荷斯坦牛的选育想一想:动物的杂交育种过程与植物有无不同之处?5、杂交育种的优点:可获得优良性状的_______(可以把多个品种的优良性状集中在一起)。缺点:a只能利用已有基因进行重组按需选择,不能创造______________。b育种年限______________,过程繁琐。三,诱变育种1.诱变育种的概念:利用______________因素(如X射线、r射线、紫外线、激光等)或_______因素(如亚硝酸、硫酸二乙酯等)来处理生物,使生物发生______________。2.原理:_____________________;方法:____________________________。3.过程:选择生物利用物理因素或化学因素来处理人工选择培育。4.应用:①农作物新品种的培育:培育出的新品种具有抗病力强、产量高、品质好等优点,例如太空椒的培育。②用于微生物育种:例如青霉素的选育。5.诱变育种的特点:①可以提高突变的________,在较短时间内获得更多的________类型:②大幅度的改良________________。缺点:诱发产生的突变,________的个体不多,需要大量处理________________。知识总结一..几种育种方法的比较杂交育种诱变育种多倍体育种单倍体育种原理基因重组基因突变染色体变异染色体变异方法杂交激光、射线或化学药品处理秋水仙素处理萌发种子或幼苗花药离体培养后加倍优点可集中优良性状时间短器官大和营养物质含量高缩短育种年限缺点育种年限长盲目性及突变频率较低动物中难以开展成活率低,只适用于植物举例高杆抗病与矮杆高产青霉菌株的三倍体西瓜抗病植株的育成用心爱心专心2感病杂交获得矮杆抗病品种育成二..杂种优势与杂交育种的区别剖析:(1)概念:杂种优势是指基因型不同的亲本个体相互杂交产生的杂种第一代,在生长势、繁殖力、抗逆性、产量和品质等一种在一起,再经过选择和培育、获得新品种的方法。杂交育种是将两个或多个品种的优良性状通过交配集中在一起,在经过选择和培育,获得新品种的方法。(2)特点:杂种优势不是某一两个性状单独表现突出,而是许多性状综合杂种优势的大小,取决于双亲的遗传差异和互补程度;亲本基因型的纯合程度不同,杂交优势的强弱也不同;杂种优势在F1表现最明显,F2以后逐渐减弱。杂交育种使位于不同个体的优良性状集中于一个个体上;育种时间长。巩固提高1.在下列几种育种方法中,可以改变原有基因分子结构的育种方法是()A杂交育种B诱变育种C单倍体育种D多倍体育种2.水稻的糯性、无籽西瓜、黄圆豌豆×绿皱豌豆绿圆豌豆。这些新品种中变异的来源一次是()A环境...

1、当您付费下载文档后,您只拥有了使用权限,并不意味着购买了版权,文档只能用于自身使用,不得用于其他商业用途(如 [转卖]进行直接盈利或[编辑后售卖]进行间接盈利)。
2、本站所有内容均由合作方或网友上传,本站不对文档的完整性、权威性及其观点立场正确性做任何保证或承诺!文档内容仅供研究参考,付费前请自行鉴别。
3、如文档内容存在违规,或者侵犯商业秘密、侵犯著作权等,请点击“违规举报”。

碎片内容

高中生物 第六章第1节杂交育种与诱变育种导学案 新人教版必修2

您可能关注的文档

;绿洲书城+ 关注
实名认证
内容提供者

从事历史教学,热爱教育,高度负责。

确认删除?
VIP
微信客服
  • 扫码咨询
会员Q群
  • 会员专属群点击这里加入QQ群
客服邮箱
回到顶部