电脑桌面
添加小米粒文库到电脑桌面
安装后可以在桌面快捷访问

高中物理 第4章 第2节 放射性元素的衰变教案 粤教版选修3-5-粤教版高二选修3-5物理教案VIP免费

高中物理 第4章 第2节 放射性元素的衰变教案 粤教版选修3-5-粤教版高二选修3-5物理教案_第1页
1/9
高中物理 第4章 第2节 放射性元素的衰变教案 粤教版选修3-5-粤教版高二选修3-5物理教案_第2页
2/9
高中物理 第4章 第2节 放射性元素的衰变教案 粤教版选修3-5-粤教版高二选修3-5物理教案_第3页
3/9
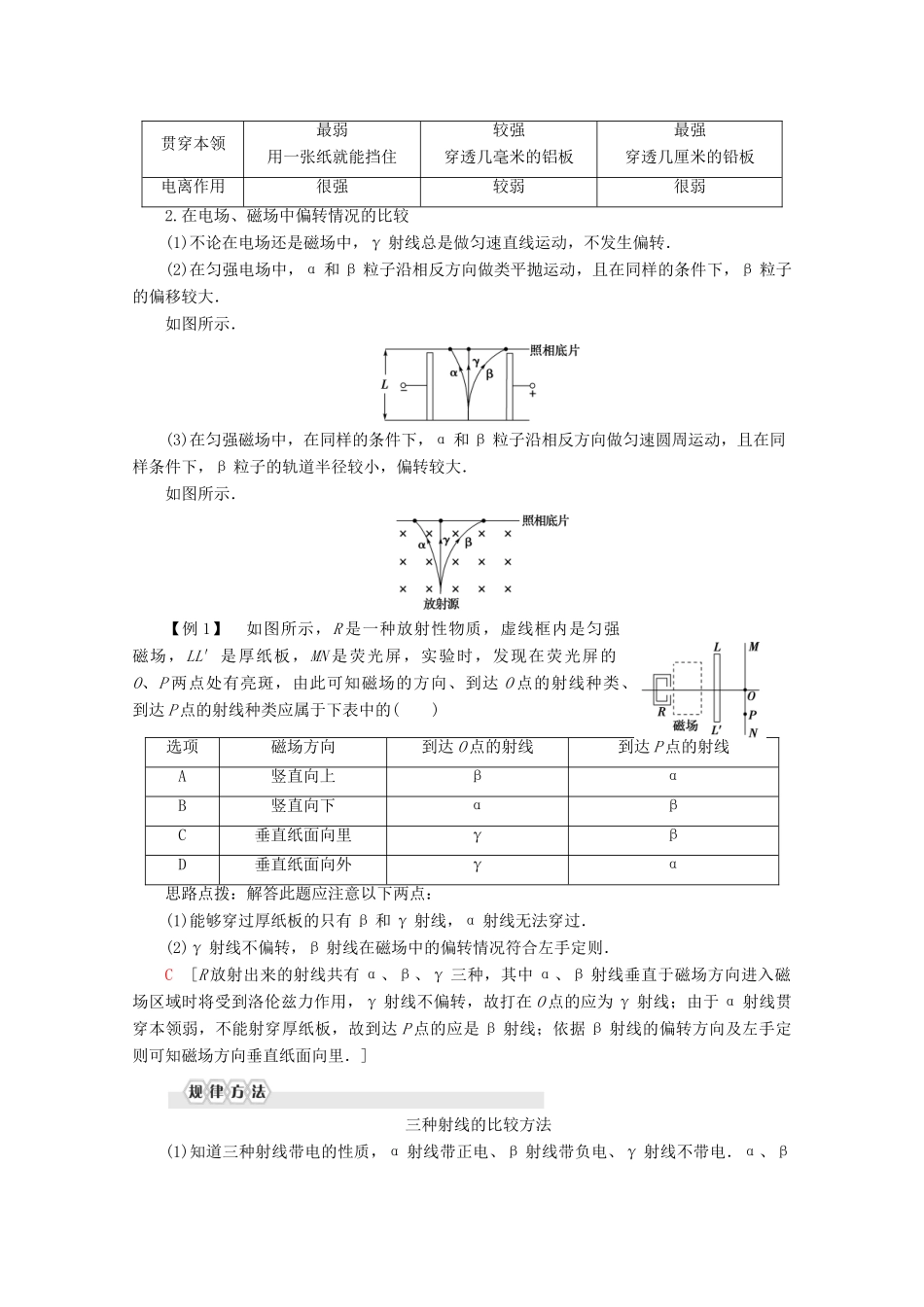
第二节放射性元素的衰变[学习目标]1.知道三种射线的本质和特点.2.理解原子核的衰变及核反应规律.(重点、难点)3.知道半衰期的概念,会应用半衰期解决有关问题.(重点)一、原子核的衰变1.放射性物体放出的射线常见的有三种:α射线、β射线、γ射线,其实质分别是高速α粒子流、高速电子流、频率很高的电磁波.2.三种射线的特点(1)α射线:速度可达光速的,电离作用强,贯穿本领很小.(2)β射线:速度可达光速的99%,电离作用较弱,贯穿本领较强.(3)γ射线:是频率很高的电磁波,波长很短,电离作用最小,贯穿本领最强.3.原子核的衰变(1)衰变定义:一种元素经放射过程,变成另一种元素的现象,称为原子核的衰变.(2)衰变分类①α衰变:放出α粒子的衰变.②β衰变:放出β粒子的衰变.(3)衰变方程U→Th+HeTh→Pa+e(4)衰变规律①原子核衰变时电荷数和质量数都守恒.②任何一种放射性元素只有一种放射性,不能同时既有α放射性又有β放射性,而γ射线伴随α衰变或β衰变产生.4.γ射线的产生:放射性的原子核在发生α衰变或者β衰变后,产生的新核往往处于高能级,它要向低能级跃迁,并辐射γ光子,故γ射线是伴随α射线或β射线产生的.二、半衰期1.定义:原子核数目因衰变减少到原来的一半所经过的时间,叫做半衰期.记为T1/2.2.衰变规律m=m0(其中m0为衰变前的质量,m为t时间后剩余的放射性元素的质量).3.放射性元素的平均存活时间称为平均寿命.1.正误判断(正确的打“√”,错误的打“×”)(1)三种射线都是从原子外层电子激发出来的.(×)(2)原子核发生α衰变时,核的质子数减少2,而质量数减少4.(√)(3)原子核发生衰变时,质量数和电荷数都守恒.(√)(4)半衰期的大小反映了放射性元素衰变的快慢.(√)(5)放射性元素衰变的速率,与原子所处的物理状态和化学状态有关.(×)2.如图所示为研究某未知元素放射性的实验装置,实验开始时在薄铝片和荧光屏之间有图示方向的匀强电场E,通过显微镜可以观察到,在荧光屏的某一位置上每分钟闪烁的亮点数.若撤去电场后继续观察,发现每分钟闪烁的亮点数没有变化;如果再将薄铝片移开,观察到每分钟闪烁的亮点数大大增加,由此可以判断,放射源发出的射线可能为()A.β射线和γ射线B.α射线和β射线C.β射线和X射线D.α射线和γ射线D[α射线本质是高速氦核流,β射线是高速电子流,γ射线是电磁波,三者通过电场时,发生偏转的是α射线和β射线,不偏转的是γ射线,撤去电场后,发现每分钟闪烁的亮点数没有变化,则射线中含有γ射线;γ射线的穿透能力最强,α射线穿透能力最弱,薄铝片可以挡住α射线,不能挡住β射线和γ射线,由此判断,放射源发出的射线可能为α射线和γ射线,D选项正确.]3.(多选)已知钚的一种同位素的半衰期为24100年,其衰变方程为Pu→X+He+γ,下列有关说法正确的是()A.X原子核中含有92个质子B.100个Pu经过24100年后一定还剩余50个C.由于衰变时释放巨大能量,衰变过程质量数不再守恒D.衰变发出的γ放射线是波长很短的光子,具有很强的穿透能力AD[根据电荷数守恒和质量数守恒可知,质量数等于质子数和中子数之和,X的电荷数为92,质量数为235,质子数是92,中子数为143,A选项正确;半衰期是统计规律,对大量的原子核适用,对个别的原子核没有意义,B选项错误;由于衰变时释放巨大能量,衰变过程总质量减小,但质量数仍旧守恒,C选项错误;衰变发出的γ放射线是波长很短的光子,具有很强的穿透能力,D选项正确.]三种放射线的衰变1.α、β、γ三种射线的性质、特征的比较种类α射线β射线γ射线组成高速氦核流高速电子流光子流(高频电磁波)带电荷量2e-e0质量4mpmp=1.67×10-27kg静止质量为零速度0.1c0.99cc贯穿本领最弱用一张纸就能挡住较强穿透几毫米的铝板最强穿透几厘米的铅板电离作用很强较弱很弱2.在电场、磁场中偏转情况的比较(1)不论在电场还是磁场中,γ射线总是做匀速直线运动,不发生偏转.(2)在匀强电场中,α和β粒子沿相反方向做类平抛运动,且在同样的条件下,β粒子的偏移较大.如图所示.(3)在匀强磁场中,在同样的条件下,α和β粒子沿相反方向做匀速圆周运动,且在同样条...

1、当您付费下载文档后,您只拥有了使用权限,并不意味着购买了版权,文档只能用于自身使用,不得用于其他商业用途(如 [转卖]进行直接盈利或[编辑后售卖]进行间接盈利)。
2、本站所有内容均由合作方或网友上传,本站不对文档的完整性、权威性及其观点立场正确性做任何保证或承诺!文档内容仅供研究参考,付费前请自行鉴别。
3、如文档内容存在违规,或者侵犯商业秘密、侵犯著作权等,请点击“违规举报”。

碎片内容

高中物理 第4章 第2节 放射性元素的衰变教案 粤教版选修3-5-粤教版高二选修3-5物理教案

您可能关注的文档

星河书苑+ 关注
实名认证
内容提供者

从事历史教学,热爱教育,高度负责。

确认删除?
VIP
微信客服
  • 扫码咨询
会员Q群
  • 会员专属群点击这里加入QQ群
客服邮箱
回到顶部