电脑桌面
添加小米粒文库到电脑桌面
安装后可以在桌面快捷访问

中考化学总复习 专题六 物质的分离学案-人教版初中九年级全册化学学案VIP免费

中考化学总复习 专题六 物质的分离学案-人教版初中九年级全册化学学案_第1页
1/6
中考化学总复习 专题六 物质的分离学案-人教版初中九年级全册化学学案_第2页
2/6
中考化学总复习 专题六 物质的分离学案-人教版初中九年级全册化学学案_第3页
3/6
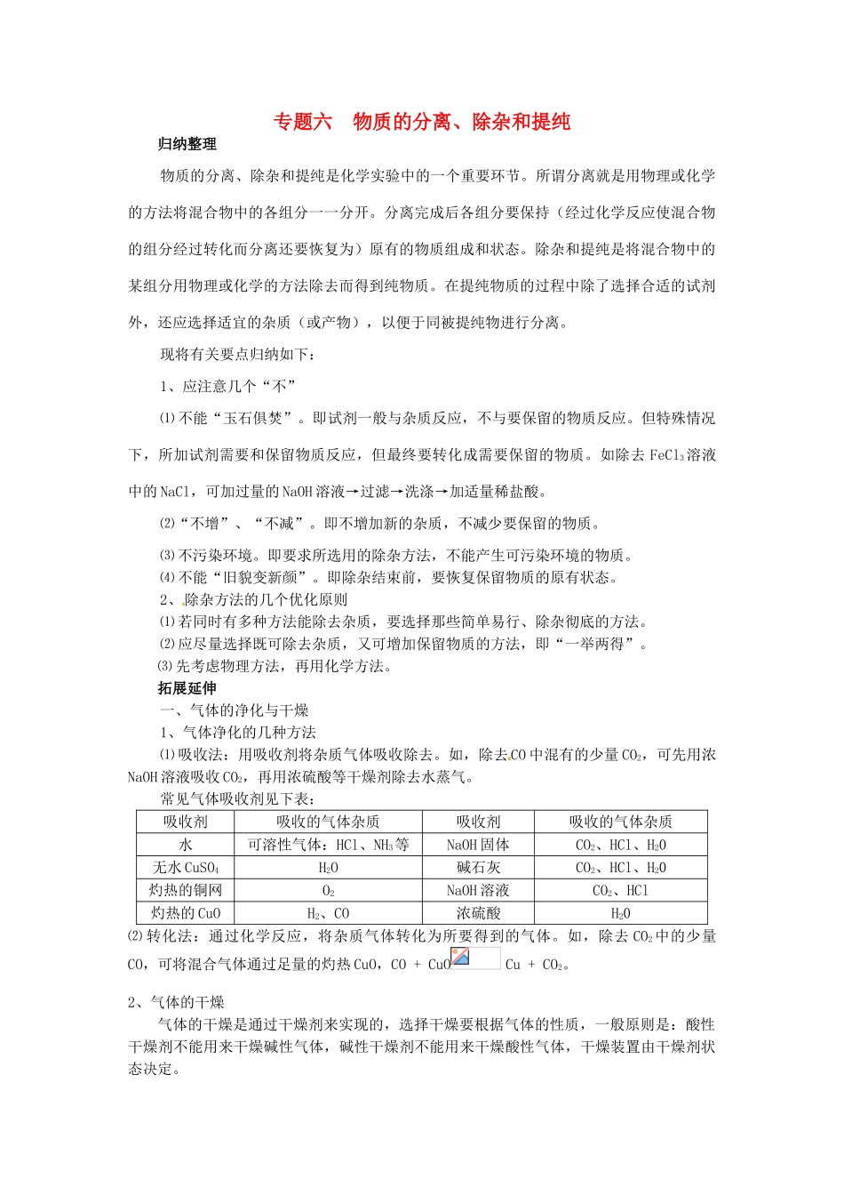
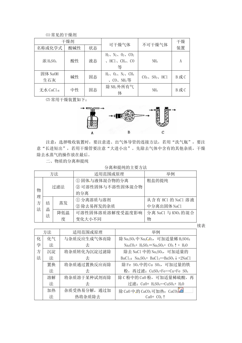
专题六物质的分离、除杂和提纯归纳整理物质的分离、除杂和提纯是化学实验中的一个重要环节。所谓分离就是用物理或化学的方法将混合物中的各组分一一分开。分离完成后各组分要保持(经过化学反应使混合物的组分经过转化而分离还要恢复为)原有的物质组成和状态。除杂和提纯是将混合物中的某组分用物理或化学的方法除去而得到纯物质。在提纯物质的过程中除了选择合适的试剂外,还应选择适宜的杂质(或产物),以便于同被提纯物进行分离。现将有关要点归纳如下:1、应注意几个“不”⑴不能“玉石俱焚”。即试剂一般与杂质反应,不与要保留的物质反应。但特殊情况下,所加试剂需要和保留物质反应,但最终要转化成需要保留的物质。如除去FeCl3溶液中的NaCl,可加过量的NaOH溶液→过滤→洗涤→加适量稀盐酸。⑵“不增”、“不减”。即不增加新的杂质,不减少要保留的物质。⑶不污染环境。即要求所选用的除杂方法,不能产生可污染环境的物质。⑷不能“旧貌变新颜”。即除杂结束前,要恢复保留物质的原有状态。2、除杂方法的几个优化原则⑴若同时有多种方法能除去杂质,要选择那些简单易行、除杂彻底的方法。⑵应尽量选择既可除去杂质,又可增加保留物质的方法,即“一举两得”。⑶先考虑物理方法,再用化学方法。拓展延伸一、气体的净化与干燥1、气体净化的几种方法⑴吸收法:用吸收剂将杂质气体吸收除去。如,除去CO中混有的少量CO2,可先用浓NaOH溶液吸收CO2,再用浓硫酸等干燥剂除去水蒸气。常见气体吸收剂见下表:吸收剂吸收的气体杂质吸收剂吸收的气体杂质水可溶性气体:HCl、NH3等NaOH固体CO2、HCl、H20无水CuSO4H2O碱石灰CO2、HCl、H20灼热的铜网O2NaOH溶液CO2、HCl灼热的CuOH2、CO浓硫酸H20⑵转化法:通过化学反应,将杂质气体转化为所要得到的气体。如,除去CO2中的少量CO,可将混合气体通过足量的灼热CuO,CO+CuOCu+CO2。2、气体的干燥气体的干燥是通过干燥剂来实现的,选择干燥要根据气体的性质,一般原则是:酸性干燥剂不能用来干燥碱性气体,碱性干燥剂不能用来干燥酸性气体,干燥装置由干燥剂状态决定。⑴常见的干燥剂干燥剂可干燥气体不可干燥气体干燥装置名称或化学式酸碱性状态浓H2SO4酸性液态H2、N2、O2、CO2、HCl、CH4、CO等NH3A固体NaOH生石灰碱性固态H2、O2、N2、CH4、CO、NH3等CO2、SO2、HClB或C无水CaCl※中性固态除NH3外所有气体NH3B或C⑵常用干燥装置如下:注意:选择吸收装置时,要注意进、出气体导管的连接方法,若用“洗气瓶”,要注意“长进短出”,若用干燥管要注意“大进小出”。先除去气体中含有的其他杂质,干燥除去水蒸气的操作放在最后。二、物质的分离和提纯分离和提纯的主要方法方法适用范围或原理举例物理方法过滤法①固体与液体混合物的分离②可溶性固体与不溶性固体混合物的分离粗盐的提纯结晶法蒸发①分离溶质与溶剂②除去易挥发的杂质从含有HCl的NaCl溶液中分离出固体NaCl降低温度可溶性固体溶质溶解度受温度影响变化大小不同分离NaCl与KNO3的混合物续表方法适用范围或原理举例化学方法化气法与杂质反应生成气体而除去除Na2SO4中Na2CO3,可加适量稀H2SO4:Na2CO3+H2SO4=Na2SO4+CO2↑+H2O沉淀法将杂质转化为沉淀过滤除去除去NaCl中的Na2SO4,可加适量的BaCl2:Na2SO4+BaCl2==BaSO4↓+2NaCl置换法将杂质通过置换反应而除去除FeSO4中的CuSO4,可加过量的铁粉,再过滤:CuSO4+Fe==Cu+FeSO4溶解法将杂质溶于某种试剂而除去除C粉中的CuO粉,可加适量稀硫酸,再过滤:CuO+H2SO4==CuSO4+H2O加热法杂质受热易分解,通过加热将杂质除去除CaO中的CaCO3可加热:CaCO3CaO+CO2↑转化法将杂质通过化学反应转化为主要成分除CO2中的CO,可将气体通过灼热的CuO:CO+CuOCu+CO2当然,实际分离与提纯还会有一些其他方法,在实际解题时要因题而解,也可以综合而灵活地运用几种方法。问题探究问题1除去NaCl溶液中的杂质Ba(OH)2,若只准加入一种试剂,则这种试剂是_______。【分析】除去杂质的方法有多种,原则是不引入新的杂质,对所提纯的物质不能改变,把杂质转化成所需要的物质,便于分离。如将杂质被溶液吸收;将杂质转化为气体或沉淀;将不溶的杂质转为可溶物等...

1、当您付费下载文档后,您只拥有了使用权限,并不意味着购买了版权,文档只能用于自身使用,不得用于其他商业用途(如 [转卖]进行直接盈利或[编辑后售卖]进行间接盈利)。
2、本站所有内容均由合作方或网友上传,本站不对文档的完整性、权威性及其观点立场正确性做任何保证或承诺!文档内容仅供研究参考,付费前请自行鉴别。
3、如文档内容存在违规,或者侵犯商业秘密、侵犯著作权等,请点击“违规举报”。

碎片内容

中考化学总复习 专题六 物质的分离学案-人教版初中九年级全册化学学案

确认删除?
VIP
微信客服
  • 扫码咨询
会员Q群
  • 会员专属群点击这里加入QQ群
客服邮箱
回到顶部