电脑桌面
添加小米粒文库到电脑桌面
安装后可以在桌面快捷访问

2009年中考化学生活中的化学教案VIP免费

2009年中考化学生活中的化学教案_第1页
1/5
2009年中考化学生活中的化学教案_第2页
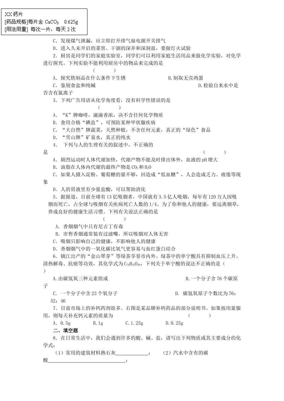
2/5
2009年中考化学生活中的化学教案_第3页
3/5
生活中的化学专题复习归纳整理当我们走进化学之门,不断观察和探究身边常见的物质,了解和掌握了许多化学知识之后,我们便逐步体会到,所有我们能够感受到的物质世界,化学无所不在,无所不有,化学之“手”伸向人类生活的各个角落,化学就在我们身边。近年来,以日常生活为背景或素材的考查形式已呈星火燎原之势,充分体现了化学与生活的密切关系,也显示了化学教学与知识考查的“返朴归真”。1.考查内容(1)日常生活中的有关物质的组成与结构分析;(2)生活中某些物质的成分分析;(3)生活用品的鉴别与检验;(4)利用日常生活用品设计实验;(5)食品的保存方法;(6)化学视野中健康和良好的生活方式;(7)与生命有关的化学物质;(8)用化学知识解释生活中的一些现象和生活的常识;(9)分析生活中的某些常见现象并得出一些重要的结论等等。2.考查形式(1)选择题;(2)填空题;(3)简答题;(4)实验及实验探究题;(5)计算题等等。3.答题要点(1)认真读题、理解条件;(2)联系课本、缜密思维;(3)领会要求、分析解答。问题探究问题1你有没有引燃蜂窝煤炉的经验?它一般要经过下列几个步骤:(1)把炉子移到庭院中,在炉膛中按自下而上的顺序把引火材料和蜂窝煤球放好。(2)点燃最底下的引火材料。(3)等到火燃烧起来以后,再在炉子的上方加一个拔火筒。(4)看到引火材料基本烧完,蜂窝煤球微微被烧红以后,取下拔火筒,把炉子的进风口关小一点,并把炉子转移到较为温暖、避风的场所。直到炉火烧得旺旺的,你的工作才告成功!说说看,为什么要经过这样一些步骤?这个过程应用了哪些关于燃烧的知识?[分析]物质要发生燃烧必须同时具备下列条件:(1)物质必须具有可燃性;(2)可燃物必须与空气或氧气充分接触;(3)温度必须达到可燃物的着火点,把引燃蜂窝煤炉几个步骤和燃烧条件加以对照,就不难解答有关问题。[答案]引火材料的着火点较底,易于点燃,燃烧的过程放出大量的热,使周围的温度达到煤球的着火点以上,引燃煤球,并提供足够的氧气,使煤球能够持续燃烧。问题2阅读材料并回答问题:材料一:通常食醋中约含3%~5%的醋酸。醋酸的化学式为CH2COOH,在温度高于16.6℃时是一种无色液体,易溶于水,醋酸具有酸的性质。材料二:钙是人体中的一种常量元素,人们每日必须摄入一定量的钙。动物骨头中含有磷酸钙,但磷酸钙难溶于水,却能跟酸反应生成可溶性的钙盐(1)在10℃时,醋酸的状态是_____________;(2)生活中能否用铝制品来盛放食醋?________,原因是_______________________;(3)人们在熬骨头汤时,常常会加入少量食醋,这样做的理由是_________________。[分析]阅读材料一便可了解10℃时醋酸的状态;醋酸也是一种酸,它和盐酸、稀硫酸一样能够和铝等活泼的金属发生置换反应;由材料二可知,熬骨头汤时加入少量食醋能使其中难溶的磷酸钙变为易于人体吸收的可溶性的钙盐。[答案](1)固态;(2)不能,铝制品和食醋能发生反应,使其受到腐蚀;(3)将骨头中含有磷酸钙溶解变为可溶性的钙盐,以利于人体吸收。问题3小芳同学从超市购买了一瓶维生素C泡腾片。下图是维生素C泡腾片标签上的部分内容:小芳同学根据使用说明将维生素C泡腾片放入一杯水中,发现维生素C泡腾片逐渐溶解,产生大量气泡,片刻后变成为一杯鲜甜的橙味饮品。小芳同学感到很好奇,产生的气泡是什么呢?请参与小芳同学的探究:我的猜想我的实验方案气泡的成分是理由是_______________________________________。实验步骤实验现象我的结论根据维生素C泡腾片贮藏条件,请说明保存时要低温和防潮的原因是:①、②____________________________________________________。[分析]根据维生素C泡腾片放入水中逐渐溶解,产生大量气泡,说明此时产生了气体;结合标签上的“碳酸氢钠”这一比较熟悉的碳酸盐以及“酒石酸晶体”中的“酸”字,将思维定格于碳酸盐与酸反应可产生二氧化碳这一基础知识,一切问题便可迎刃而解。[答案]气泡成分:CO2理由:碳酸氢钠与酸性物质在溶液中发生化学反应实验步骤:将维生素C泡腾片放入水中,将产生气体通入澄清石灰水中实验现象:石灰水变浑浊我的结论:气...

1、当您付费下载文档后,您只拥有了使用权限,并不意味着购买了版权,文档只能用于自身使用,不得用于其他商业用途(如 [转卖]进行直接盈利或[编辑后售卖]进行间接盈利)。
2、本站所有内容均由合作方或网友上传,本站不对文档的完整性、权威性及其观点立场正确性做任何保证或承诺!文档内容仅供研究参考,付费前请自行鉴别。
3、如文档内容存在违规,或者侵犯商业秘密、侵犯著作权等,请点击“违规举报”。

碎片内容

2009年中考化学生活中的化学教案

您可能关注的文档

确认删除?
VIP
微信客服
  • 扫码咨询
会员Q群
  • 会员专属群点击这里加入QQ群
客服邮箱
回到顶部